赞
原创: 刘晓博
“五一”前夕,江苏公布了《关于加快推进全省现代综合交通运输体系建设的意见》。
“意见”提出: 2018到2022年,江苏省在铁路、公路、水运、航空、管道、城市轨道和城市快速路建设投资总规模力争突破1万亿元。
根据公开报道,2018年江苏在交通上的投资是1160亿元,2019年计划投资1370亿元。所以,2020、2021和2022三年的年平均投资规模必须达到2500亿元,才能保证5年破万亿的目标。
换句话说:江苏交通投资的“大手笔时代”即将到来,这将给全省交通体系带来深刻变化,城市地位的“大洗牌”即将开始。
根据“意见”,江苏交通建设上将“强化四大走廊”:
1、长江经济带综合立体交通运输走廊;
2、丝绸之路经济带跨境物流大走廊;
3、21世纪海上丝绸之路的海洋运输大走廊;
4、大运河文化带绿色交通走廊。
重点补齐“三大短板”——铁路网络加快完善;航空运输保障能力显著提升;过江通道加快建设。
根据这份文件我们可以看出,在江苏交通网络里,南京的地位全面上升,正迈向国际交通枢纽;连云港在国家战略中地位较高,在江苏位居“交通第二城”;排第三的是徐州。
这个排序,估计出乎很多人的意料。而且三大交通城市两个在苏北,只有南京在江南。
获得利好的,还有无锡、苏州、南通和淮安。至于其他城市,交通地位都不如这7个城市。
因此,江苏省交通地位居前的7个城市依次是:
1、南京
2、连云港
3、徐州
4、无锡
5、苏州
6、南通
7、淮安
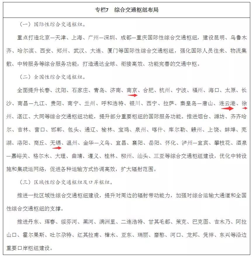
为了印证上述排名,我们可以先看一下国务院印发的《“十三五”现代综合交通运输体系发展规划》里,给主要城市的交通定位:

这个表格一共点了105个城市的名,分为三大等级。其中第一等级又分为“重点打造”和“建设”两个层级;第二等级又分为“全面提升”和“推进”两个层级。这样,一共是5个层级。
南京处于第三层级,属于“全面提升”的“全国性综合交通枢纽”;连云港和徐州也处于这个层级,只是排名靠后一些。无锡处于第四层级,是需要“推进”的“全国性综合交通枢纽”。
在这份国务院文件里,7次提及了南京、6次提及了连云港、3次提及了徐州、2次提及了南通、1次提及了无锡,没有提及苏州、淮安。南通是在一些具体线路上提及的,没有列入最重要的105城名单。
进入国家“法眼”的江苏城市一共4个:第三层级的南京、连云港、徐州和第四层级的无锡。
下面我们再看看,在江苏省最新的“意见”里,是怎样提及几个主要交通枢纽的。
南京
基本建成南京都市圈等重点区域“1小时城际交通圈”。加快推进南京禄口机场扩能改造,打造国际航空枢纽。南京禄口机场国际运输能力进一步提升。开通南京等机场面向“一带一路”沿线地区的航线、航班,构建空中丝绸之路。
重点做好提升南京首位度、构建特色鲜明的综合交通枢纽体系、增强枢纽设施功能。以提升空港全球联通、洲际直达能力,建设海陆双向集聚的区域性航运物流中心为重点,提升南京国际竞争力。构建直连全国的“米”字形高速铁路网、强化辐射周边的放射状高速公路网、拓展加密至国内重要城市的航线航班为重点,增强全国影响力。
加快推进宁淮铁路、宁扬宁马铁路、宁宣铁路等项目。加快推进南京至盐城高速公路等项目前期工作。推进高铁均衡发展,以建设全省铁路主骨架、沿江高铁通道和南京到其它设区市1.5小时交通圈为重点。
南京区域性航运物流中心基本建成。
点评:从上述文件表述可以看出,南京被放在了首要位置,甚至突破了“全国交通十三五规划”里给南京的“全面提升”的“全国性综合交通枢纽”定位,开始谋求“国际竞争力”。南京机场的定位,已经明确为“国际航空枢纽”。
我之前在专栏里说过,南京的大机遇正在到来,国家明确要求江苏省提升南京的地位。这个最新的交通规划,强化了南京在江苏交通体系里的“至尊”地位。
毫无疑问,这对于南京是重大利好,将全面提升南京的竞争力,增大南京都市圈的半径,增加不动产的内在价值。
连云港
以连云港区域性国际枢纽港建设为重点,推进沿江沿海港口战略性物资专用码头和储备基地布局,提升远洋航线覆盖度和密度,全面融入海上丝绸之路。
适度超前建设连云港新机。全面开工建设连云港新机场。以连云港港等为重点,加密至欧洲、美西等远洋和日韩、东南亚等近洋航线。
点评:连云港是欧亚大陆桥的“桥头堡”,在中国乃至全球的地位比较重要。正因为这些原因,连云港在江苏省的交通地位才能超过徐州、无锡、苏州这些城市。
未来连云港的不动产值得看好吗?说实话,我不太看好。原因很简单,我率先提出了“高铁时代的陆权复兴”的概念,认为经济结构单一的港口城市,未来面临较大的挑战。因为中国世界工厂的地位,正在被东南亚、南亚、非洲分流。连云港占欧亚大陆桥的优势,或许会好一些。但经济结构仍然单一,GDP在江苏倒数第一,人口虽然恢复了增长(小学学生人数),但比较缓慢。

上图:江苏是一个航空跟经济地位严重不匹配的省份,2018年机场客运吞吐量只有广东的三分之一强,落后于京沪、浙江、山东,也落后于四川、云南。
徐州
推进徐州淮海经济区枢纽机场发展。开通徐州、等机场面向“一带一路”沿线地区的航线、航班,构建空中丝绸之路。徐州国家铁路物流中心基本建成。
点评:上面是“意见”里对徐州交通的主要表述。机场是要做大的,要当“淮海经济区的枢纽机场”。此外还要建设“国家铁路物流中心”,这对于徐州都是比较大的利好。
徐州城市占位比较好,处于山东、江苏、河南、安徽四省交界,多条铁路在这个交汇,区域内没有其他大城市,而且存在一个明显的人口增长活跃带(主要在江苏北部和山东南部)。徐州本身也是过去10年全国小学生人数增长最好的10个城市之一。
无锡
加快打造无锡硕放区域枢纽机场。无锡硕放机场枢纽功能得到强化。开通无锡等机场面向“一带一路”沿线地区的航线、航班,构建空中丝绸之路。
点评:由于苏州也要建设机场,所以无锡机场地位要继续提升,走在苏州前面。整体而言,对无锡的表述不多。或者说,无锡获得的利好一般。

苏州
加强苏州机场规划研究;以苏州(太仓)集装箱干线港等为重点,加密至欧洲、美西等远洋和日韩、东南亚等近洋航线。推进南通至苏州等都市圈城际铁路规划建设。
点评:苏州是江苏经济总量最大的城市,汇聚资金第二。苏州的真实经济能力,已经超过了直辖市天津、重庆。但由于苏州距离上海太近,再加上是城市级别不高,在各种规划里一直比较吃亏。
但苏州毕竟是实际生活至少1600万人口的大城市,当然需要自己的机场。再过10年,上海两个机场也将饱和。“大上海区域”需要有第三个大机场。这次江苏提出了苏州机场和南通机场,来围猎上海第三机场,应该说力度非常大,目标非常明确。其实苏州机场完全可以命名为“上海XX机场”,交给上海管理,这样更有吸引力、辐射能力。
虽然苏州交通地位不高,但这次利好力度非常大,苏州机场“从无到有”迈出了重要一步。其实苏州水上运输能力还是非常强的,苏州港货物吞吐量目前是全国第六。
南通
推动南通新机场规划建设。推进南通至苏州等都市圈城际铁路规划建设。南通港通州湾港区建设取得突破。
点评:南通也将建设新机场,未来这个机场也有能力竞争“上海第三机场”的地位,将给机场所在片区带来巨大机会。

上图:江苏机场货邮吞吐量也跟其经济地位严重不符,远远落后于上海、广东、北京,显著低于浙江。
淮安
打造淮安淮河生态经济带航空货运枢纽,淮安淮河生态经济带航空货运枢纽建设初见成效。开通淮安等机场面向“一带一路”沿线地区的航线、航班,构建空中丝绸之路。
点评:淮安是明清时期“漕运总督”驻节地,既然江苏有意打造“大运河文化带绿色交通走廊”,则淮安必须被重视一下。所以,才有了“淮河生态经济带航空货运枢纽”的提法。对这个日益被大家忘记的小城来说,是一个利好。但不建议在这里投资不动产,毕竟城市级别低,利好级别也不高。
江苏最值得投资的城市仍然是南京,其次是苏州。再次是无锡、徐州和南通部分区域。扬州、常州、镇江都一般般,其他城市就更是这样。
赞
赞




