赞
【导读】特朗普就任总统以来,频繁更换内阁及白宫高级官员达42人。与外贸及经济直接相关的主要高层已基本转为鹰派,副总统彭斯、国务卿蓬佩奥等多次指责中国的南海、"一带一路"问题,对华批评从贸易上升到意识形态层面,是极端鹰派。目前,美国两党对华重新走向共识,即遏制中国。美方从政治、经济、贸易、国际关系等各方面对中国提出批评,对华贸易摩擦向投资限制、技术封锁和人才交流中断等方向全面升级,遏制中国的战略意图十分明显。特此编发,供诸君思考。
客观了解美方诉求和政治主张,最好的办法是研究当前特朗普内阁高层官员及与特朗普关系亲密人士的主要政见,为未来中美谈判未雨绸缪。
特朗普就任美国总统以来,频繁更换内阁及白宫高级官员,提名并任命符合其主要政见的人员,试图加强其对白宫及各部门的绝对领导。在过去近两年时间内,任何与特朗普有重大政策分歧或不听命于他的幕僚或部长,大部分都辞职或被替换。据统计,自2017年1月特朗普就任总统至2019年1月,内阁、白宫高层离职人员已达42人,2017年以及2018年白宫官员变动率分别高达34%、31%,显著高于同期历任总统,其中奥巴马、小布什、克林顿任期第一年变动率分别为9%、6%和11%。当前特朗普政府离职重要官员包括美国前国防部长吉姆·马蒂斯、前内政部长赖安·津克、前司法部长杰夫·塞申斯、前国务卿雷克斯·蒂勒森、前驻联合国代表妮基⋅黑莉等。



2.2 当前内阁成员主要观点
经过特朗普频繁更换内阁、白宫高层官员,当前与对外贸易及经济直接相关的主要高层,如贸易代表、国家贸易委员会主任、商务部长以及首席经济顾问等,均已全面鹰派,符合特朗普政治主张;而与内政、外交等相关的核心高层,如副总统、国务卿、国防部长、司法部长、白宫办公厅主任等,也逐步转化为强硬鹰派或听命于特朗普。白宫内部理性主义和国际主义的声音日益消退,代之以民粹主义,对华全面强硬。
2.2.1 经贸领域核心官员主要观点:全面鹰派
罗伯特·莱特希泽(Robert·Lighthizer): 美国贸易代表
莱特希泽是对华鹰派人物,主张在贸易上保持对中国的强硬姿态,认为中国是对全球贸易体系最大的破坏者。他曾表示,中国政府利用大量补贴,向世界输出过剩产能,抢占全球市场份额,对全球贸易体系构成破坏。他还认为,中国窃取美国技术机密,从而获取不正当比较优势,因此,应当利用关税手段等限制中国产品和投资进入美国市场。
莱特希泽在美国法律界和贸易界深耕多年,熟悉美国和国际贸易法律,凭借对贸易史的深入理解和丰富实践在特朗普团队中有着较高的话语权。许多具体的贸易政策出台都与他有直接的关系,因此,应对其动向保持高度关注。
彼得·纳瓦罗(Peter·Navarro):贸易与制造业办公室主任(原国家贸易委员会主任)
纳瓦罗是特朗普团队中最强硬的鹰派之一,强烈呼吁美国降低贸易赤字。他在汇率问题上持强硬立场,认为中国和德国均为汇率操纵国。他支持贸易保护主义,认为为了保护美国的制造业,应该设立高关税,反对美国加入北美自由贸易协定(NAFTA)和跨太平洋伙伴关系协定(TPP)。
一直以来,纳瓦罗在经济上抱有较为强烈的反华立场。在其2011年出版的《致命中国》一书中,纳瓦罗认为中国利用贸易补贴和汇率操纵,将产品倾销到美国,中国制造业的低成本来自于盗取美国的知识产权,对环境的破坏和以及对劳动者缺乏必要的保护等。
纳瓦罗对中国的强硬立场迎合了特朗普的贸易保护主义思想,但他强硬的做派即使在特朗普团队内部也时常引发争议。纳瓦罗和财政部长姆努钦在许多政策问题上存在明显分歧,一些分歧已经达到公开化的程度,这也使美国国内对纳瓦罗在特朗普政府中的作用产生怀疑。
拉里·库德洛(Larry Kudlow):白宫首席经济顾问
库德洛在对华态度上已由鸽转鹰,在2016年选举期间,他曾批评特朗普的贸易政策,而在2018年成为首席经济顾问后态度转鹰,尽管他支持自由贸易,但仍主张不应对华豁免钢铝关税,同时认为301调查的核心是科技问题,不能让中国扼杀美国的未来。
同时,库德洛在近期公开讲话中再次指责中方存在不公平贸易行为,以及中方没有诚意回复美方谈判要求,他表示“他们(中国)是不公平交易者,是非法商人,盗取了我们的知识产权”,还暗示特朗普总统不会放弃关税手段,美国与中方的争端不仅仅在于贸易平衡,而是希望通过关税来降低对华巨额贸易逆差,并迫使中国改变其不公平贸易行为,这包括盗窃知识产权,非关税壁垒、普遍存在的非市场机制,以及大量政府补贴等。
威尔伯·罗斯(Wilbur·Ross):商务部长
罗斯在贸易上也持保守主义的观点,在接受CNBC的采访时,他认为商务部长的首要任务是降低美国的贸易逆差,对实行不公平贸易政策的国家予以反击。但他也表示,自己并非反对全球贸易,它支持贸易,但只支持合理的贸易(Pro-sensible Trade)。
美国商务部在贸易决策体系中历来只是政策执行部门,但罗斯治下的商务部在内阁中话语权有所加强。正是在商务部的建议下,特朗普政府决定于3月23日起对进口钢铁和铝产品分别加征25%、10%的关税,成为了本次中美贸易战的导火索。
2.2.2 内政及外交领域核心官员主要观点:基本鹰派
迈克·彭斯(Mike·Pence):美国副总统
彭斯是当前美国内阁鹰派中的鹰派,他对华的批评不仅仅局限于中美贸易层面,还进一步上升到了意识形态问题,批评前几届美国政府忽视了中国的行动甚至“助长”了中国,并明确表示“这样的日子结束了”。
在11月13日出席在新加坡举办的东盟峰会及接受外媒采访时,彭斯表示中国要彻底改变自身行为,才可避免与美国全面爆发冷战,他在APEC峰会上的发言也再度表达类似言论。他主张在G20峰会中,中国除对两国贸易逆差做出让步外,还必须在包括保护知识产权、禁止技术转移、取消限制进入中国市场、尊重国际规则及规范,以及保障在国际水域航行自由多项议题上做出实质让步。
迈克·蓬佩奥(Mike Pompeo):国务卿
蓬佩奥作为内阁中的二号人物,同样是对华鹰派人物。在2018年3月接替蒂勒森成为国务卿之前,蓬佩奥曾多次在公开场合表示中国才是美国的真正威胁。与被解雇的蒂勒森相比,蓬佩奥在观点和风格上与川普更加合拍。
蓬佩奥对华的批评态度不仅涵盖贸易领域,其同样将高度上升至军事和政治领域。在2018年初接受BBC的公开采访时,蓬佩奥明确指出在对美国的渗透上中国远大于俄罗斯,并且“中国经常尝试盗取美国机构的商业秘密”,“中长期看,中国有能力成为美国最大的对手,中国不断加强的军事实力旨在全球范围内抵抗美国”。蓬佩奥对华的鹰派态度,导致前期多次中美外交会晤分歧不断,难以达成共识。
史蒂芬·姆努钦(Steven·Mnuchin):财政部长
姆努钦是特朗普政府高层中的少数偏鸽派官员之一,强调贸易互惠,希望同中国在内的世界各国保持良好的贸易关系。姆努钦曾公开表示,目前和中国并非贸易战,而是贸易摩擦,美国采取措施的目的是为了让美国获得公平的贸易环境。
作为白宫的三号人物,姆努钦在特朗普政府中扮演着重要的角色,他强调对话和磋商,希望能和各方在管控分歧的条件下,寻求美国利益的最大化。他是特朗普政府中的调和者,并努力推动中美会晤,每当特朗普做出令人惊讶的举措时,姆努钦会站出来缓和局势,使事态不至于向着过度戏剧化的方向发展。
帕特里克·沙纳汉(Patrick·Shanahan):代理国防部长
马蒂斯的代理接任者沙纳汉并未继承前任国防部长马蒂斯理性淡化中美紧张关系、强调通过对话解决纷争的主张。沙纳汉是美国军方对中国采取更强硬立场背后的推动力量之一,其参与了特朗普政府2018年版《国防战略报告》编写,突出渲染中国、俄罗斯等“大国”对美国的挑战,并将这种挑战置于恐怖主义之前。其上任后曾公开表示,要将重点放在国防战略上,并将中国和俄罗斯视为战略竞争对手。
马修·惠特克(Matthew·Whitaker):代理司法部长
当前惠特克在对外问题上暂未表现明显倾向,但作为代理司法部长,其曾公开批评穆勒领导的涉俄调查,并已明确表示将不会回避监督特别检察官穆勒对通俄门案件的调查。
惠特克未来干扰“通俄门”调查手段主要包括拒绝配合穆勒提供相关资料,妨碍穆勒对关键部门人物采访调查咨询,指派司法部负责职业道德的官员对穆勒进行反向调查,削减穆勒的预算使其停止调查等。一旦惠特克开始干涉穆勒调查,通俄门案件审查进度或将放缓,特朗普被众议院弹劾几率将大幅降低。
约翰·波顿(John·Bolton):国家安全顾问
波顿在外交问题上是鹰派中的鹰派,其在奥巴马上任时期经常撰文批判奥巴马政府在外交上的“软弱”,批判伊朗核协议、恢复与古巴邦交以及在外交上对中国太过柔性,甚至鼓动美国放弃“一中原则”,呼吁美国政府扩大台美外交互动,甚至驻军中国台湾。

▍美国及两党对华态度的转变
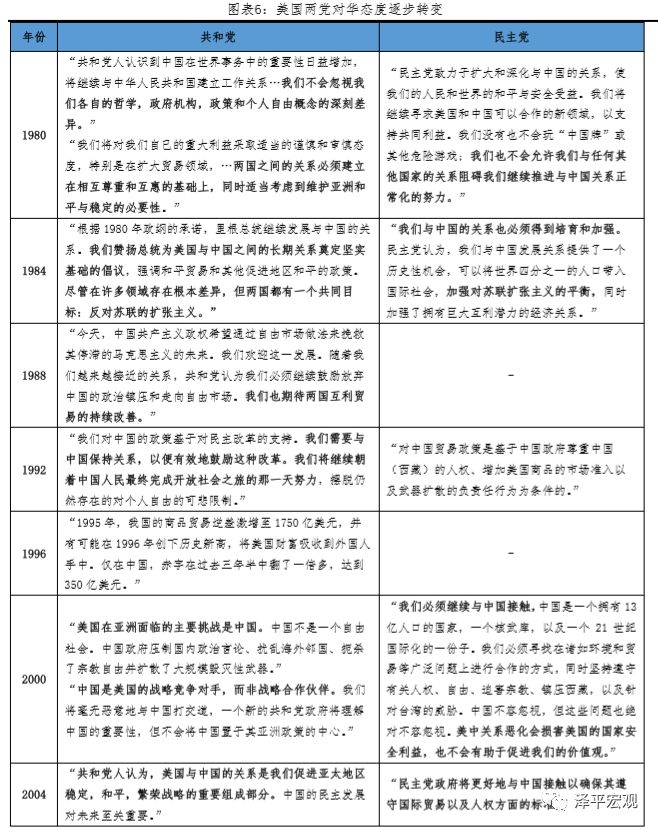
研究美国两党对华态度演变的重要文献为两党总统候选人每四年在竞选总统时对外发布的政纲,其综合反映了两党主流政治主张。
1979年中美建交至今,中美关系可以2000年、2008年两个时间点为界划分为三个阶段:合作共赢(1979-2000)、竞争合作(2000-2008)、全面遏制(2008-今),两党对华态度从对华友好的共识到分歧,再到形成遏制中国的共识。第一阶段中的前半段,中美有共同对抗苏联的战略和利益基础,其后因1989年北京春夏政治风波和90年代初苏联解体,中美关系出现波折,但为推动中国改革并促进中国走向西方的自由民主政治经济、获得中国市场,美方拉拢中国,支持中国加入WTO。此时,共和、民主两党对华整体友好,对华接触是两党共识。
第二阶段中美有竞争也有合作,2000年共和党政纲提出“中国是美国的战略竞争对手,而非战略合作伙伴”,但其后911事件使得美国需与中国合作对抗恐怖主义等,美国对中国实施“接触”与“遏制”战略。两党在此阶段对华定位出现分歧,共和党对华态度转为强硬与拉拢交织,民主党主张继续与中国接触,认为中美关系恶化会损害美国国家安全利益,但也关注中国的人权民主问题。
第三阶段,美国遭受金融危机重创、反全球化抬头、中国超越日本成为世界第二大经济体、中国提出“一带一路”倡议、南海问题冲突加剧,美国重返亚太,实施“亚太再平衡”,对华全面遏制。两党对华态度重新走向共识,即遏制中国。美方认为中国是政治的威权主义,经济上的国家资本主义,贸易上的重商主义,国际关系上的新扩张主义,这是对美国领导的西方世界的全面挑战。中国经济崛起挑战美国经济霸权,中国进军高科技挑战美国高科技垄断地位(国际分工从互补走向竞争),中国重商主义挑战美国自由贸易,中国“一带一路”挑战美国地缘政治,中国发展模式挑战美国意识形态和西方文明。
从两党对华态度看,有以下特点:1)国家利益高于党派利益和分歧,两党对华态度整体上取决于中美关系、世界格局变化。当国家战略需要对华友好,1979-2000年,两党可放下意识形态的冲突。2)两党对华态度从对华友好的共识走向定位分化,即共和党对华强硬、民主党对华继续保持接触态度,再到2008年后两党重新达成遏制中国的共识,但总体而言,共和党对华更为强硬,民主党相对温和。3)共和党关注实际利益,属于现实主义,民主党关注意识形态,强调人权等。


3.1互利互惠的合作共赢时期(1979-2000):中美关系在波折中前进,两党对华接触达成共识
上世纪80年代是中美关系“蜜月”期,由于80年代美苏争霸仍在继续,美国有动力与中国缓和关系,认为中国在遏制苏联扩张方面具有重要作用,民主党与共和党在中美合作发展方面达成共识。1979 年 1 月 1 日,中美两国正式建交。邓小平访美签署了领事、贸易、科技和文化交流协议,两国政府签订了为期三年的《中美贸易关系协定》,相互给予最惠国关税待遇,中美贸易实现了正常化。
从两党态度来看,共和党相对保守,希望审慎地与中国在互相尊重、互惠基础上建立贸易合作,但对中国在哲学、政策、人权方面的主张并不认同,对中国民主改革的态度更为强硬。1992年后,共和党更加重视中国开放自由市场,要求中国进行民主、自由化改革,并开始警惕美国激增的贸易逆差。1980年,共和党政纲中强调“我们将努力创造条件,促进中美关系和平。我们将对我们自己的重大利益采取适当的谨慎和审慎态度,特别是在扩大贸易领域,包括转让具有潜在进攻性军事用途的尖端技术。两国之间的关系必须建立在相互尊重和互惠的基础上,同时适当考虑到维护亚洲和平与稳定的必要性”。此外,共和党人从1996年开始关注美国贸易逆差,在政纲中提到“1995年,我国的商品贸易逆差激增至1750亿美元,并有可能在1996年创下历史新高……仅在中国,赤字在过去三年半中翻了一倍多”。
民主党更加开放和包容,他们认为与中国建立正常的外交和经济关系是一项历史性的外交政策成果。1980年民主党政纲中提出对中美关系未来发展的看法:“民主党致力于扩大和深化我们与中国的关系,使我们的人民和世界的和平与安全受益。我们将继续寻求美国和中国可以合作的新领域,以支持共同利益。我们没有也不会玩“中国牌”或其他危险游戏;我们也不会允许我们与任何其他国家的关系阻碍我们继续推进与中国关系正常化的努力。”
尽管上世纪90年代初期的北京政治风波给中美关系带来危机,两国双边贸易发展受到一定影响,但整体来看共和党、民主党均认为中国基于民主自由改革条件下的贸易开放将使双方受益,他们认为中国在向市场经济和国际贸易融合的过程中,将逐步走向西方的自由经济和民主政治。为此,两党对华态度与国家利益高度一致:对华全面接触,拉拢中国对抗苏联以及期待中国走向自由民主的西方模式。
在这一阶段,中美贸易额持续扩大,中国于2000年上升为美国第4大进口贸易伙伴,中美双边贸易额达到1215亿美元,中国对美顺差达到838亿美元,首次超过日本成为美国逆差第一大来源国。
3.2合作与竞争并存的过渡期(2001-2008):贸易合作领域更趋广泛但摩擦增多,两党对华定位分化
2001-2008年,中美关系走向竞争与合作的时期,美国实施“接触”与“遏制”并存的战略,共和民主两党对中国的定位出现分歧,分别主张强硬与温和的姿态。2001年“911”事件发生后,美国政府谋求与中国的合作共同“反恐”。2001年12月11日中国正式加入世贸组织,中美贸易关系纳入到 WTO 多边贸易体制框架之内。该阶段,小布什政府一方面以“接触”手段拉拢中国,允许中国入世初期在过渡期内逐步开放市场,另一方面要求中国履行“入世”承诺。两国贸易合作领域更趋广泛。2008年,中美双边贸易额达到4075亿美元,美国对华贸易逆差达到2680亿美元,占美国全部货物贸易逆差的32.2%。但是,伴随中国的崛起,中美贸易摩擦与日俱增,美国对华反倾销、反补贴案件明显增加,不断施压人民币汇率升值,并以此为契机推动中国金融业对外开放。
共和党对华定位发生变化,对华态度为强硬与拉拢交织。共和党肯定了中美在反恐战争和促进朝鲜半岛稳定方面的合作,但认为中国是美国的战略竞争对手。共和党在2000年的政纲中指出“中国是美国的战略竞争对手,而非战略合作伙伴。我们将毫无恶意地与中国打交道。一个新的共和党政府将理解中国的重要性,但不会将中国置于其亚洲政策的中心”。但2004年的政纲提出“美国与中国的关系是我们促进亚太地区稳定,和平,繁荣战略的重要组成部分。”
民主党主张继续与中国接触,认为中美关系恶化会损害美国国家安全利益,更关注中国在履行入世承诺、汇率及市场准入方面的进展。如2004年民主党政纲中提到,“执政后将立即调查中国滥用劳工权利问题以及操控人民币问题”并“打开一些重要出口市场的贸易壁垒,如中国的高科技产品市场”。2008年民主党政纲提到“我们将鼓励中国作为一个不断增长的大国发挥负责任的作用,帮助领导解决21世纪的共同问题。”

3.3 渐行渐近的战略遏制期(2008年至今):中美关系重新定义,美国两党对遏制中国重新达成共识
2008年美国经济遭受经济危机沉重打击,2008-2009年经济均负增长,失业率居高不下,经济形势恶化、贫富分化导致反全球化、民粹主义和贸易保护主义抬头。与此同时,中国在2010年超越日本成为第二大经济体,中美贸易逆差不断扩大,美对华贸易逆差占全部货物贸易逆差的42.1%,超过日本在上世纪80年代的表现,对美国经济霸主地位构成冲击。随之2012年南海问题冲突加剧,中国设立三沙市,2013年中国提出“一带一路”战略构想。在此背景下,美国于2010年、2012年先后提出“重返亚太”、“亚太再平衡”战略,主导建立跨太平洋战略经济伙伴关系协定(TPP)孤立中国等,2018年《国防战略报告》将中国定位为“战略性竞争对手”。美国朝野及两党对华态度从分歧再次走向共识,即遏制中国。
伴随中国实力的提升,2008年至今,共和党对中国态度更加强硬,尤其表现在中美贸易方面,对中国提出加强开放、提高法治及知识产权保护、取消补贴和废除进口限制等方面要求,同时指责中国通过操纵汇率获取不公平贸易收益,并在2016年上升到了意识形态方面。2008年共和党政纲提出“我们必须确保中国履行其WTO义务,特别是与保护知识产权、取消补贴和废除进口限制有关的义务。中国完全融入全球经济要求它采取灵活的货币汇率,允许资本自由流动。中国的经济增长带来了环境改善的责任,无论是为了自己的人民还是为了国际社会。”到2012年,其再次提出“中国通过操纵其货币对美国出口商的不公平,将美国产品排除在政府采购之外,补贴中国公司,从而促进经济。”和“如果中国不修改其货币政策,共和党总统将坚持与中国的贸易完全平等,并随时准备征收反补贴税,假冒商品将被积极地排除在国外,将鼓励受害的私营公司在美国法院和世界贸易组织提出索赔,对侵占美国技术和知识产权的外国公司采取惩罚措施,在中国遵守世贸组织政府采购协议之前,美国政府将停止采购中国的商品和服务。”到2016年,共和党对中国的态度更加激化,共和党政纲中大篇幅描述中国网络偷窃、限制新闻自由、宗教和人权问题,提出对华要更加强硬、将中国认定为汇率操纵国。根据Pew Research Center的调查,共和党相较民主党在对华经贸问题上表现出更大担忧;且整体上共和党对中国的负面评价高于民主党,尤其在2011年后共和党对中国的负面评价迅速攀升,2016年占比达到63%。
民主党经历了由温和向强硬转变的过程。奥巴马执政初期(2009-2012),民主党逐渐注意到贸易公平问题,但对中国态度仍然温和,更希望与中国在全球问题上有效合作。但是到奥巴马执政后期,民主党对中国态度逐渐发生了变化,除此前关注中国民主问题外,他们提出追究中国汇率操纵、不公平贸易行为的责任,并明强硬表示将对中国不公平贸易做法采取措施。2008年民主党政纲中写到,“我们将鼓励中国作为一个不断增长的大国发挥负责任的作用,帮助领导解决21世纪的共同问题”。 然而到2012年,政纲中对中国态度已开始微妙转变,“总统已向中国政府明确表示,需要采取措施升值其货币,以便美国在公平的竞争环境中竞争。该政府将上一届政府对中国提起的贸易案件加倍,并在全国范围内建立了新的机构间贸易执法中心。总统致力于继续打击不利于美国生产者和工人的不公平贸易行为,包括非法补贴,以及滥用工人权利或环境标准。”但其同时也提到,将继续寻找同中国合作的机会。然而在2016民主党政纲中,其对华态度已整体偏鹰,指出“中国倾斜公平的竞争环境使之对美国工人和企业不利。当他们进入我们的市场倾销廉价产品,补贴国有企业,贬值货币,并歧视美国公司时,我们的中产阶层付出代价。这必须停止”并要求“敦促中国遵守规则。我们将站出来为北京不公平贸易做法、汇率操纵、盗版和网络攻击审查方面表明立场。”



▍中美经贸关系的未来走势
4.1 美国对华贸易摩擦向投资限制、技术封锁和人才交流中断等全面升级
在商品贸易领域,美国已对华2500亿美元商品加征关税,未来或对额外2670亿美元商品征税,并通过美加墨协定及美欧日谈判孤立中国。美国3月提高钢铝关税;6月宣布对500亿美元商品征收25%关税,并分两次最终于8月落地;9月18日美方宣布自24日起将对华2000亿美元商品加征关税,税率为10%,2019年1月1日起上升至25%,同时宣称如果中国采取报复行动,将立即实施第三阶段,即对大约2670亿美元的额外进口征收关税。10月1日美加墨协定签署,设置毒丸条款,规定美加墨三国都不得“擅自”与“非市场经济”国家签署协定,如某一缔约方与其他非市场经济国家签订自贸协定,则必须允许其他缔约方在发出通知6个月后终止本协定,并代之以新协定。在没有美国许可的情况下,中国与加拿大和墨西哥两国分别签署自由贸易协定的可能性将变得极为渺茫;更为严峻的是,美国若将该条款纳入同欧盟和日本的贸易协定,中日韩FTA和RCEP谈判也将受到重大影响。
在投资领域,美国通过FIRRMA法案加强对外国投资审查,明显针对中国。6月18日,美国参议院以87:10的投票通过《外国投资风险审查现代化法案》(the Foreign Investment Risk Review Modernization Act of 2018,简称“FIRRMA法案”),该法案旨在大规模强化对外国投资的审查,其中涉及高科技行业的交易审核将更加严格。法案赋予财政部牵头的外国投资委员会(CFIUS)更广泛的权力,包括扩大CFIUS行业严查范围(27个核心高科技行业),加强对涵盖交易的审查(以前CFIUS只审查导致控制权变更的外商投资,11月1日起范围扩大到少数股权投资)、跟踪未申报的交易、延长CFIUS的初始审查时限、收取申报费用等,以国家安全为由,审查并可能阻止外国交易。尽管该法案是针对所有国家投资美国核心高科技行业进行审查,但在35页的法案中,对中国提及15次,远超其他国家,并专门在条款中明确要求美国商务部部长每两年向国会提交有关“中国企业对美直接投资”以及“国企对美交通行业投资”的报告,此外还规定当 CFIUS 在进行国家安全评估时,CFIUS 可考虑“适用交易是否涉及‘特别关注’国,而该国已表明或宣布以收购某种关键技术为战略目标”,针对中国的指向明显。

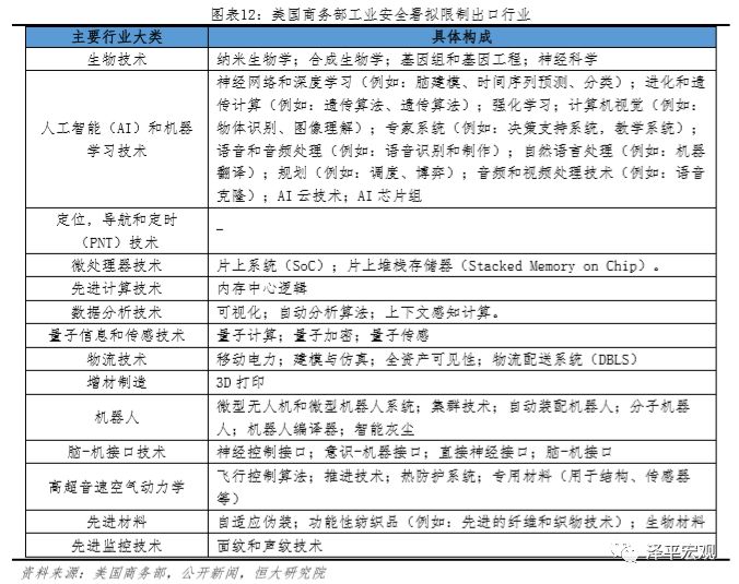
在技术领域,国会通过出口管制法案并由商务部工业安全署发布14类前沿技术封锁清单。2018年7月,美国国会通过《出口管制改革法案(Export Control Reform Act)》,该法案加强总统对出口管制行政决策权力,要求总统制定受控出口商品清单,明确列出以及确定对美国构成威胁的外国人和最终用途清单,同时采取任何其他必要的行动来实施此权限。11月19日,应法案要求,美国商务部工业安全署公布拟制定的针对关键技术和相关产品的出口管制体系并对公众征询意见,拟对生物技术、人工智能(AI)和机器学习等14类核心前沿技术进行出口管制,考虑到10月29日美国商务部以“对美国国家安全利益构成显著威胁”为由对生产芯片的福建晋华实施禁售令,出口管制内容与中国制造2025有较大重叠部分,如机器人、先进材料等,主要是强化对华技术出口封锁。

在人才交流方面,美国限制中国留学生赴美签证,波及中国的千人计划及正常学术交流。从6月开始,美国白宫加大了对华裔科学家的限制力度,美国国务院将对在航天、机器人以及高端制造业等敏感研究领域学习的中国留学生签证停留期限从五年缩短为一年。此外,中国赴美交流学者限制趋严,当前限制范围已经拓展到了在美国的中国千人计划学者,而领域也不再局限于高科技行业,甚至蔓延并影响到了其他学科学者正常的交流。
综上,美国的战略意图非常明显,削减贸易逆差只是其中一部分,遏制中国发展尤其是高科技发展才是目的,打着贸易保护主义旗号的遏制。
4.2 传统对华友好的美国政商人士普遍对中国改革开放的进程缓慢表示不满,认为要重新调整中美关系
除美国内阁成员对华强硬外,传统对华友好的政商人士均表示对中国改革开放进程缓慢的不满,集中于认为中国加入WTO 17年后,仍未充分履行协议,体现为:知识产权保护不到位、国企补贴、中国制造业2025产业政策等不公平竞争、强制技术转让、市场准入未全面放开、通过行政许可等方式窃取技术。以佐利克、保尔森、基辛格、中国美国商会主席威廉·蔡瑞德为代表。
美国前国务卿基辛格表示,“中美关系再也回不到过去了,需要重新定义”。
美国前副国务卿、世界银行前行长佐利克指出:“如果认为中美关系在中期选举,或者是2020年总统大选之后回到过去是不太现实的。”
美国前财长亨利·保尔森指出:“美国民主和共和两党在对中国问题上看法一致。两党虽然在其他所有问题上看法都不一致,但对中国的负面看法高度一致。对华贸易损害了部分美国工人的利益,他们已经通过选票表达了不满。一个正在形成的共识是,中国不但对美国是个战略挑战,同时中国的崛起已经损害美国利益。美国人越来越相信中国是一个同一级别的竞争者,在推行有敌意的政策,并对美国构成战略挑战。”“越来越多的人转向怀疑甚至反对过去的美国对华政策。美国企业不希望发生贸易战,但它们确实希望政府采取更积极的态度。答案在于,窒息竞争的政策,以及近二十年来缓慢的市场开放步伐。美国商界感到沮丧。它让我们的政治人⼠和专家的态度加速转向负面。”
中国美国商会主席威廉·蔡瑞德认为美国商界对中美经贸关系已经由支持者态度转向为怀疑态度,由于中国加入WTO后开放持续放缓,导致了大量不公平贸易的存在。
4.3 中美贸易摩擦的演变
当地时间12月1日,G20峰会发表宣言,强调多边贸易,支持WTO改革。习特会晤达成重要共识,中国扩大对美进口,停止互征新的关税,在90天内就强制技术转让、知识产权保护等问题展开谈判,如未达成协议,10%的关税将提高到25%。双方达成了重要共识,但仍未从根本上解决贸易不平衡的问题以及实现美方遏制中国的战略意图,美方对贸易摩擦仍有较大的主动权,贸易摩擦只是暂时休兵,谈不上结束,具有长期性和日益严峻性。
中期看,决定中美经贸关系走向有三个重要变量和关键节点:一是2020年总统大选,二是美国经济见顶回落和美股回调的速度,三是中国改革开放的力度。2020年总统大选在2019年下半年启动,对华强硬的贸易政策将再度成为候选人赢取选票的策略。极端反华分子佩洛西将再度担任众议院议长,特朗普短期应对来自民主党的压力,在内政持续受阻后可能转向外交发力,对华强硬的贸易政策大概率延续。
长期看,具有日益严峻性。从世界大国兴衰的世纪性规律和领导权更迭来看,贸易战是中国发展到现阶段必然出现的现象和必将面临的挑战,按照当前中美的发展速度,中国GDP总量再过十年左右将超过美国。随着中美经济相对实力的此消彼长,以及中国发展高科技带来的产业关系从互补走向竞争,中美贸易战具有长期性和日益严峻性,这是打着贸易保护主义旗号的遏制。
大力推动市场化导向的改革开放,是应对内外严峻形势的根本。外部霸权是内部实力的延伸,11月5日,习近平总书记在首届中国国际进口博览会开幕式发表了主旨演讲,宣布中国新的改革开放重大举措。继博鳌亚洲论坛推出开放措施后,中国再次向全世界释放诚意的改革开放信号。对待中美贸易摩擦,我们应该顺势以更大决心更大勇气推动新一轮改革开放,推动供给侧结构性改革、放开国内行业管制、降低制造业和部门服务业关税壁垒、加强知识产权保护的立法和执行、下决心实施国企改革、改革住房制度、建立房地产长效机制、大规模降低企业和个人税负、改善营商环境、发展基础科技的大国重器等。同时,必须清醒地认识到中国在科技创新、高端制造、金融服务、大学教育、关键核心技术、军事实力等领域跟美国的巨大差距,中国新经济繁荣大部分是基于科技应用但是基础技术研发存在明显短板,我们必须继续保持谦虚学习、韬光养晦、改革开放。
赞
赞




