赞

“那些年充的值,都是脑子里进的水,是我活该缴纳的智商税”。
我没能找回自己健身房会员卡的余额,没别的,关门闭店跑路了呀。维权还是自认倒霉,这是一个比较纠结的问题,2千多块的会员费,维权吧,耗时耗力还不一定能要的回来,不要吧,这智商税也未免太高了一点,毕竟小黄车的199块的押金,至今还在排队。
生命不息,跑路不止。
我一直在想,这些跑路的人,能卷走我们多少钱呢?很多!
01
最近,浩沙健身跑路的新闻刷屏了,这家“30年老店”形成了一股”闭店潮“,猫哥看了一眼大众点评,很多店面直接显示“歇业关闭”的状态。

页面显示关店的都算“良心”了,在“正在营业”的夕照寺店,已经有人提醒“倒闭了倒闭了”,更多的店铺在点评页上都被打了一星,因为即便还在营业,但是其器械已经有严重问题,跑步机不能跑步,游泳池不能游泳。

但是各个区域的400服务电话,已经是暂停服务,甚至直接提示没有此服务号码。而浩沙集团的官网早就已经被屏蔽访问了,超越健身的网站也成为一张没有任何超链接的图片。

然而,在“跑路”之前,一些店仍然在恶意推卡,而且是低价卡,北京中关村店店最便宜的三年卡只要1800元,而浩沙中关村店在点评平台的均价,也要2959元/年的,5倍的价差,600元/年的价格,别说是连锁健身房了,就是一些“明摆着要跑路”的野生健身房,也做不到这样的低价。
根据央视的报道,浩沙有160家健身房,而根据浩沙健身的官网,浩沙在17个城市运营了近100家健身房,如果这样的套路都玩一遍呢?
100家健身房,每家再发展100个会员,从新会员身上就能收割1800万。然而还有更多的老会员呢,人家办的卡也没有到期,而卡还是花正价买的呢。
02
实际上,说起健身房,有两个关键人物,除了一个随时可能跑路的老板,还有一个是坚持推销高价课程的私教。
会员费比起私教的费用还是小巫见大巫了。
那课程是真贵。在北京各大健身房中,如果一个向你推销的私教课程没有过万,要么可能是这个教练还不够“高级”,要么就是他已经看出来你是一个“穷X”。
健身房一直是跑路的重灾区,甚至不乏那种“头天办卡第二天跑路”的事情,但是大家仍是乐此不疲。
为什么?
一方面是有“真”需求,健身算是比较时髦的“健康生活方式”,确认过眼神,是一起“撸铁”的人。即便是不“撸铁”,健身房也是所谓的中产们甚至白领们的“真爱”,健身卡一定得有,然后就变成了“薛定谔的健身房”,永远不知道自己会不会去。

而另一方面,健身房的营销攻势真的是很强大。“游泳健身了解一下?”,这句话可能会出现在各种档次的写字楼门前,也会出现在各类的居民区内,如果不是长期宅在家里,基本上都能收到一两张传单。
而如果当你看到自己日渐隆起的小腹和日益严重的健康焦虑,很可能就会“游泳健身”+私教课了。你看,一万多就出去了。
一个有点扎心的问题:你月薪有几万?
03
当然如果你以为只有健身房才会在充完钱跑路,餐饮第一个不服:幼稚!!!
猫哥来一次现身说法。
说好在春节后开业的双井咖啡库(CAFE KU),猫哥一直等到正月的最后一天也没有开业,等来的是房东的一纸公告,大意是:业主收房了,其他的破事跟我无关,你们得找原经营者去。房东还贴心地留下了原经营者吴军的联系电话。

电话当然是打不通的,跑路了嘛。
餐馆倒闭其实并不稀奇,而业主之所以公告一下,是因为“相关事务”,对,这个“相关事务”就是充值卡。
虽然店名是“咖啡库”,但招牌却是“海鲜大餐”和“烤肉大餐”,味道其实还可以,三五好友一起分享一份,比起一些西餐厅来讲,还算经济实惠,如果充值会员,还有额外优惠。而且提供“硬菜”,所以其充值金额不像星巴克那样维持在百元左右,起始金额就超过1000块,当让冲得多优惠力度更大,所以5000元和10000元的卡也卖得不错。
直到它跑路,猫哥的卡里还有一顿套餐的钱。
不过与猫哥这样去吃“硬菜”不同的是,单纯去喝咖啡、吃轻食的损失的金额更多一点。如果每杯咖啡35元来算的话,5000元要喝143杯才能消耗完。
而就在春节前两个月,它还刚做完“双十一”“双十二”的充值优惠活动,然后春节后就跑路了,优惠就变成了大坑。
与这些充值会员一起着急的还有一家共享充电宝企业,在房东的公告不久,共享充电宝的业务员就在房东的公告下面也贴了一张纸:麻烦房东看一下充电宝设备。

04
还有各种“易跑路”行业。
①家政
2018年,闹的比较凶的跑路事件,就是“三鼎家政”跑路的事件了。

三鼎家政是从郑州走向全国的。工商登记日期是1998年,而被列入异常经营是2018年,整整20年的时间,这个以“预付卡模式”为自豪的企业还是倒下了。而倒下的同时,还有设在一些一二线城市下的近200个经营网店的用户的充值款没有着落,具体用户数没有统计,但是据其自己称,日服务订单量10万。
而三鼎家政的预付卡,可比健身房和部分餐饮还要贵。
充1万的只是小数字,根据各种中国裁判文书网中的各种判例来看,充值2万、3万多的才是主流,才能享受三鼎家政20元/小时甚至16元/小时的优惠服务的。而在跑路之前,三鼎家政还在推“充一赠一”的活动,来引诱大家继续充值。
需要充那么多吗?比如这位于先生,充值3万,16元/小时,需要1875个小时才能把卡里的钱花光。如果每天服务3小时,也需要连续服务625天。而其从充卡到起诉的半年内,也不过就花了477元。

如今,还有很大一部分人在维权退款。
②美容美发
就有网友在微博发问,“是不是每个人都遇到过商家跑路的事儿?”

其实答案也很简单,翻一翻一些地方的微博号,自然就能找到答案。


在各地美容美发行业,也都是跑路高发。而在我们日常,“美容美发的拉客”也不亚于健身房的“健身游泳了解下”,在商场,经常有一些打扮时髦的小哥哥拉住年轻女性,要求体验一下某美容院的项目。
某品牌所谓“新店开业”,推销10块钱的理发卡,架不住一轮又一轮的攻势,猫哥还是买了一张,体验了一次。
真的是“精品服务”,从干洗到肩颈按摩到理发到造型,10块钱,但是需要“过五关斩六将”:
干洗的20分钟,洗头工是20分钟的基础推销攻势,然后按摩师30分钟的“优惠攻势”,理发阶段,发型师是全方位立体的“办卡攻势”。总之,近2个小时下来,想要享受本店的三折优惠,就要先充值18888元综合卡,除了理发还可以美容、按摩;如果只理发,可以选8888元的单项卡。
至于店能开到什么时候,咱也不知道,咱也不敢猜。
④早教
如果有孩子的人啊,还有现在风头正盛的早教行业。
如果没给孩子报几个班,可能不能称为自己是“10后”的家长,而且在同龄的家长中,都站在鄙视链的底层。
然而,交了钱,没有班上也是常态。
4月,重庆的爱乐乐享国际早教中心被爆跑路,1000多名孩子无学可上,未消费金额高达1000多万;而在上海,一家名叫贝易的双语早教机构,先是杨浦校区停课,随后扩张到全部教学中心,而就在停课之前,家长们还收到讯息,马上要涨价了,让家长们快点提前缴费;在北京早教机构沐奇亲子游泳多家门店关闭,负责人失联,而润泽店关店前一周,销售人员竟还在推销课程,而家长们所办会员卡内金额几千元至几万元不等......
而不少小朋友的“儿童节礼物”,居然就是自己上的早教班跑路。都是冰山一角,说多了,都是老母亲老父亲们的血和泪。

价格?
哪个老母亲不是为了自己的宝宝下血本啊。你看上海的贝易跑路时,家长出示的一次交费金额,就是五位数。
除了这些,各种洗车卡、购物卡、摄影会员卡、牛奶卡,总之各种预付卡、充值卡都有跑路的风险。
需求多少不知道,但是卡一定充值够多,多少钱算够多呢?无上限。
05
有人问,这玩意就没人管么?
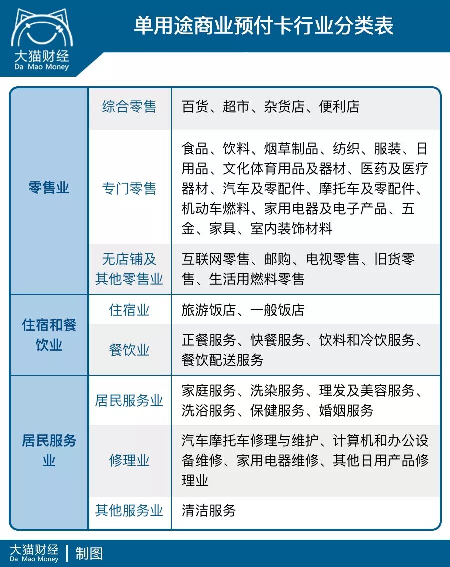
有的,这种单项用途预付卡归商务部,受《单用途商业预付卡管理办法》节制,但是预付卡这东西是备案制,符合条件,向商务主管部门备案即可,而“单张记名卡限额不得超过5000元,单张不记名卡限额不得超过1000元”,而且还有资金存管制度。
谁可以发卡呢?
它们。

而像早教机构这样的培训平台不能发卡,但是可以收“学费”,国务院也有《关于规范校外培训机构发展的意见》,规定“不得一次性收取时间跨度超过3个月的费用”。
制度就在那,但是怎么执行就不好说了。
比如单张记名卡上限5000,不记名卡1000元,但是在某已经备案过的美发机构,其充值卡,即便是充1万,也是不记名的,卡丢了就是丢了。怎么办?解决方案是“好好保存卡片”。
而有的发卡机构甚至根本就不备案,那么管理办法也就“管不着它”了。
而培训机构呢,三个月?不不不,“我们学费收一年的”。
这把法律法规放在何处呢?
开玩笑,如果真的把法律法规放在首位,它怎么会跑路呢?
赞
赞




