赞

6月第三周的国常会,只字未提房地产,但又感觉通篇的焦点“都是”房地产。

会议的重中之重,只有六个字“老旧小区改造”(旧改):“重点改造建设小区水电气路及光纤等配套设施,有条件的可加装电梯,配建停车设施”;“要在小区改造基础上,引导发展社区养老、托幼、医疗、助餐、保洁等服务”。
据各地初步摸查,目前全国需改造的城镇老旧小区涉及居民上亿人,而根据国务院参事仇保兴此前的的预估,投资总额或可达4万亿。
旧改瞬间就成了热词,不仅是因为“4万亿”这个让人心里雷动的关键词,还因为在此之前它还有一个“兄弟”——棚改——让人“又爱又恨”。
01
棚改渐远,旧改渐近
猫哥在2018年的时候,跟大家聊过很多次棚改的话题,三四线城市靠着棚改的大潮,楼市的火爆程度让人“无眼看”,上了车的,手舞足蹈,没上去的,捶胸顿足。
而进入2019年,棚改的“哑火”并没有太出乎意料,全国的棚改开工计划285万套,不仅低于450万套的预期,与2018年626万套相比,新的棚改计划几乎可以说是腰斩。
棚改大省山东更加明显,2018年计划开工84.33万套,而2019年的开工计划仅21.39万套,仅为去年的四分之一。而像山东一样棚改量降幅超过50%的省市区还有12个。
而最重要的是,“钱”也少了,一方面PSL的权限回归国开行,另一方面,棚改的货币化安置也逐渐淡化。而距离这一轮棚改的红利期2020年,也就还有一年的时间而已,也就是说,大规模的棚改可能渐行渐远了。
而与棚改一字之差的旧改,成为了舞台的主角。与棚改的拆了重建相比,旧改只能算是“整容”,房子还是原来的房子,改的是配套的设施,如果能因此发展出一个产业来也不错。
让“老破小”能“从罗玉凤变成范冰冰”就是旧改的主题。
比如,小区的高层水压不行,上水困难,改;小区的线路复杂老化,甚至很多线路都是外露的,改;小区的宽带在别人都快进入5G时代时候还是龟速,改。没有电梯的小高层,可以改;没有停车设施的社区,可以改。
钱从哪里来呢?
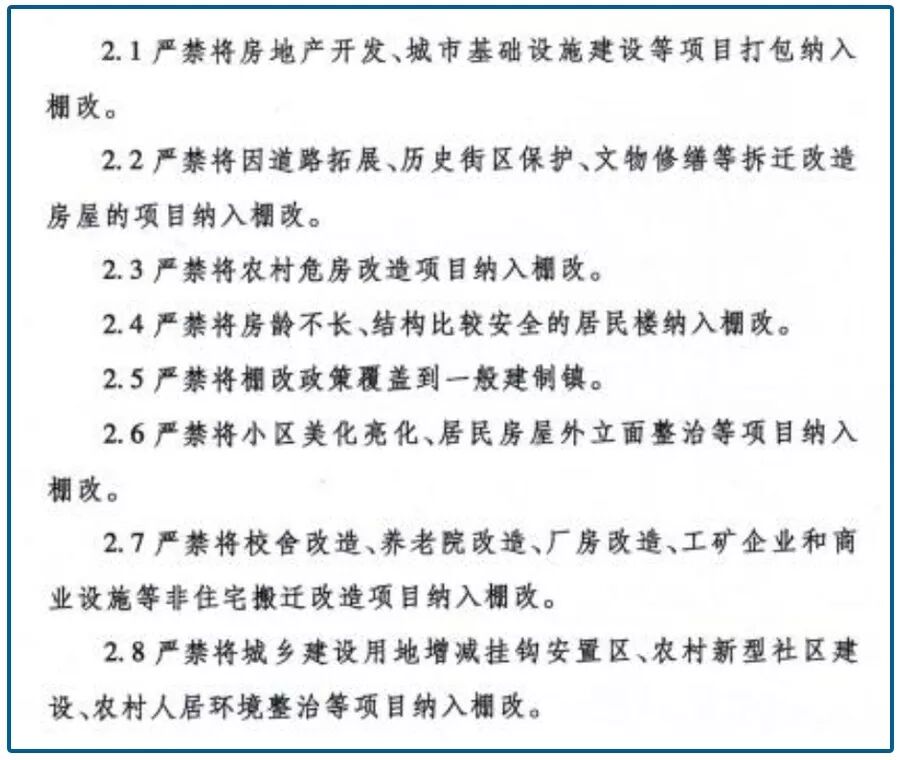
实际上,在以往的各地操作实践上来看,以往一部分的旧改资金就是来自于棚改的资金。但是到了2019年,就棚改的归棚改,旧改的归旧改了。比如山东省2019年棚改的认定办法强调,严禁将“房龄不长、结构比较安全的居民楼”纳入棚改,严禁将“小区美化亮化、外立面整治”纳入棚改,而这恰恰在旧改的范围之内。

而且房龄来看,城市旧房房龄30年以上,城中村、城边村20年以上的为“棚户区”,那么没有在房龄上达标的也就是“老旧小区”了。

与棚改的PSL贷款支持不同的是,这次旧改中央安排了补助资金,剩下的还是要居民自己出,而且“鼓励金融机构和地方积极探索,以可持续方式加大金融对老旧小区改造的支持,运用市场化方式吸引社会力量参与”。
除了能“凤变冰”,这还是一个促销费的政策,毕竟户内改造还是能拉动一大笔消费的。
02
存量房的好日子来了?
比较微妙的是,就在国常会的前后两天,房地产市场都是“大新闻”。
18日,统计局70城的房价数据出来了,只有2城微跌的结果,对于追求“稳定”来讲,还是难言乐观,尤其是新房领涨的西安,已经成为这一轮上涨的标志性城市。
20日,西安很快就发布了最严限购政策,限购的门槛再次提升。2017年1月,西安才真正加入限购大军,先是城六区限购一套,然后外地人2年社保(或个税),但是很快就被落户政策抵消掉了,如今,迁入户籍需要落户一年后、外地人五年社保(或个税)才能购买,远郊的临潼区也纳入限购范围。
限购政策对新房的影响有多大?其实也有限,地段好,难买还是难买。你看成都,限购比西安还早,依然还能有万人抢房的盛况。
虽然在房产交易的市场上,新房的关注度最高,二手房最活跃,然而二手房中所谓的“老破大”和“老破小”无人问津(学区房除外),颜值和品相的重要性,还是能够看得出来。
在西安,中介也曾带猫哥参观过几个“滞销”的二手房,挂牌很久都没有成交,因价格低看房者有很多,房子基本上位于商圈成熟地区,而且在限购前夕,价格比洼地还低一点,但是有意向的不多,因为要么房子本身的年代稍显久远,要么是“邻居”太过老旧。
有一栋比较惨的是,自己本身还算次新,但是前面的小区是一栋“老破小”,从房间的窗户向外,一片破败,仿佛自己身处城郊而非市中心,自己住吧,压抑,日后出手的话,对方也会像这样犹豫的。它会拆么?至少现阶段还没能从远期规划中看到拆的影子。
像这样的房子,很多时候,只能晾着。
不过,大规模的旧改在一定程度上能将“老破”小区的品相和价格拉回到和二手房甚至新房同样的赛道上,而与“老破”小区比邻而居的二手房也能松一口气。

▲ 图源:微博@水原十口
此前一些地方的社区已经接受了旧改,房子改头换面,目标就俩字——升值。猫哥看到了湖南湘潭一个旧改社区居民在接受采访时的最强感受就是:“原来15万都没人买的房子,现在22万都买不到了”。
也就是说,阻碍你房子涨价的因素,都是可以通过旧改来破除的,存量房也是可以上市搏一搏的。
春天来了呀。
03
受益的是谁呢?
以往,很多城市的改造,是在着力建设新城区来作为主城区,甚至不惜挪动政府机关单位,而对于老城区来讲,拆不起,但也住不好,想出手呢,又没人买。
所以,旧改施行,最开心的莫过于这些老城区的居民了,旧改能够促使存量房的价值回归当然是好的,如果不行,还可以改善居住、刺激消费,也是好的。

▲ 图源:@米宅
如果从存量房价值方面来看的话,还是有不少城市时可以得到利好的。
一线城市是绝对受益的。
毕竟,现在在一线城市,土地供应比较少,每到有土地上市,自然是争抢,如果从全国层面上来看,一线城市的地王才是真地王,新房价格水涨船高,尤其是一些地王新盘定位就是豪宅,对于普通人来讲,“这就不是给我建的”,而限竞房,六环外的位置,三环内的价格,那么,我就选环内好啊,除了价格还有面子啊。
除了一线城市,还有哪些城市的房子“更值钱”呢?前两天社科院和经济日报做了一组城市竞争力报告的榜单,从综合经济、宜商、宜居等多个维度对城市的竞争力做了一个排名,倒也符合中国现下的经济格局:南强北弱、东强西弱。

哪里更宜居呢?从宜居城市竞争力排行榜的top10来看的话,两个地方:长三角(无锡、杭州、南通、南京、宁波、镇江)和粤港澳大湾区(香港、广州、澳门、深圳),这些地方基本上同时也是中国宜商城市以及综合经济比较有竞争力的城市,城市建设也比较早且成熟,当然,房价也不低。
但是,对于一些三四线城市来讲,存量房并没有那么乐观了。
棚改造就了三四线城市新房市场的火爆,价格节节攀升,但是在这股热潮之后,棚改的后遗症就留下的房子太多,库存压力还是很大的,存量房的竞争力与新房相比,还是有一定的差距的。
所以,自己的老旧小区,改还是不改呢?
如果是抱着房子升值的目的,改一改其实也是可以的,毕竟冰冰比凤姐有市场,不过前提也要参考一下当地的二手房市场,能出手才是第一要务。
如果不出手,有余钱也是可以改一改的,能够让自己住着更舒服。
毕竟,房住不炒嘛。
赞
赞




