新一轮自贸区!国家点名,这6个省份、19个城市上榜

2019年08月26日

新一轮自贸区扩容,终于尘埃落定。
 
8月26日,国务院印发《中国(山东)、(江苏)、(广西)、(河北)、(云南)、(黑龙江)自由贸易试验区总体方案》。
 
这一次,山东、江苏、广西、河北、云南、黑龙江六省上榜。

此前积极申请自贸区的安徽、湖南、新疆未能入围,而向来低调的云南,则成为其中最大的黑马。
 
加上既有的12个自贸区,目前我国已有18个自贸区,覆盖上海、广东、江苏、山东等18个省市。
 

还有哪些省份没有自贸区?为什么这么多省份竞逐自贸区?
 
01 

这些城市“喜提”自贸区

 
自贸区,已成遍地开花势。

自贸区以省为单位,但试点都落在具体城市之内,不同片区定位各不相同。

2014年获批的广东自贸区拥有广州南沙、深圳前海、珠海横琴三个片区,2016年获批的辽宁自贸区则分为沈阳、大连、营口三个片区,只有2018年获批的海南自贸区涵盖全岛。

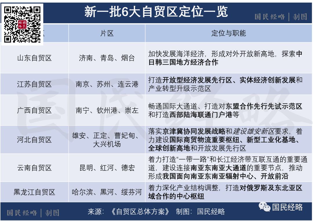
这一次,也是如此。这一次的自贸区,包括6个省、19个城市(片区)。

具体来看,山东自贸区包括济南、青岛、烟台三个片区;江苏自贸区包括南京、苏州、连云港三个片区;广西自贸区则包括南宁、钦州港、崇左三个片区。
 
云南自贸区包含昆明、红河、德宏三个片区,黑龙江自贸区包括哈尔滨、黑河、绥芬河三个片区。

河北自贸区相对特殊,既包括正定和曹妃甸,也包括雄安和大兴机场片区,这意味着北京部分地区也被纳入自贸区之内。

02

为什么是这6个省?


这一次,竞争自贸区的省份不在少数,但为何最终胜出的是这6个省?

不难看出,这6个省份要么属于沿海区域或大城市群,要么处于沿边区域

这些区域,要么经济相对发达,要么历来都是国际贸易和对外开放的主阵地,因而容易成为自由贸易探索的试验田。

在此之前,我国已经成立的12个自贸区,多数都属此类。加上这一次江苏、山东入围,从东北的辽宁到东南的福建广东,再到西南的广西,沿海地区基本上都已有了自贸区。

沿边省份的逻辑也是如此。这一次广西、云南、黑龙江齐齐上榜,且云南成了最意外的“黑马”,一大因素就是这三地都处于沿边地带,在强化国际合作的重要时点,这三地的重要性不同程度得到提升。

所以,在功能定位上,区域经济发展和国际角色就成了重中之重。

就区域经济来看,河北自贸区着眼的是京津冀协同发展和雄安建设。江苏经济发达,因此自贸区侧重的是打造实体经济发展高地和全面对外开放高地。

就国际角色而言,山东自贸区,着眼的是海洋经济和中日韩地方经济合作,云南自贸区则要打造成为我国面向南亚东南亚辐射中心、开放前沿,黑龙江自贸区则以建设面向俄罗斯及东北亚的中心枢纽为重点。

这其中,广西最为突出。这一次,广西自贸区提出打造“西南中南西北出海口、面向东盟的国际陆海贸易新通道,形成21世纪海上丝绸之路和丝绸之路经济带有机衔接的重要门户”。

定位不可谓不高。而在此之前,“西部陆海新通道”总体规划就已出台,广西北部湾成为四川重庆的出海通道。

可以说,广西正在迎来最好的政策红利期。

03
这12个省份尚无自贸区
 

那么,还有哪些省份没有自贸区?


不计港澳台,内地共有31个省份,目前已有18省份获批自贸区:

上海、广东、天津、福建、辽宁、河南、浙江、湖北、重庆、四川、陕西、海南、山东、江苏、广西、河北、云南、黑龙江。

与新一批自贸区相同,这些省份大多位于沿海沿边地带,基本都是国际贸易的主阵地,与自贸区对外开放的定位高度契合。

 
值得一提的是,北京地位超然,相对特殊。虽然没有“北京自贸区”一说,但新晋的河北自贸区包含大兴机场片区。而大兴机场是北京新机场,这意味着北京有了自己的自贸区。

除了这18个省和北京之外,目前,仍没有自贸区的省份还有12个
湖南、安徽、江西、贵州、山西、新疆、青海、西藏、甘肃、宁夏、内蒙古、吉林。 

这些省份,主要位于中部和西北两大区域。
 
中部六省中,只有湖北、河南获批自贸区,湖南、安徽、江西、山西都未入围。而在西北省份中,只有陕西一地上榜,新疆、青海、西藏、甘肃、宁夏都未入围。
 
这种局面的出现,与自贸区的定位有关。
 
自贸区着眼的是对外开放。沿海省份、沿边省份以及经济大省历来都是对外开放的前沿阵地,因而会率先成为对外开放的试验田,其他省份则要等到这些地区有所探索之后,才会复制推进。
 
04
遍地开花,自贸区价值几何?
 
过半省份都有了自贸区,如今自贸区遍地开花,追逐自贸区还有意义吗?

显然,是有意义的。有没有自贸区,不仅能体现一个省份在国家对外开放战略中的地位,而且还能带来一系列实质性的利好。
 
往大了说,自贸区是对外开放的高地,也是以开放促改革的试验田。成为自贸区,意味着将会获得更大程度的改革探索权,同时在管理上拥有更大的自主权。
 
往小了说,自贸区在税收优惠、放管服改革、外资准入、金融开放和负面清单管理方面均享受一定“特权”。
 
对于企业来说,在自贸区内,不仅有税费优惠,而且注册流程更加简便,“证照分离”改革已经复制到所有自贸区。尤其对于进出口企业来说,通关速度可以提升一半,退税可以做到当天通办,这在过去是难以想象的。
  
根据最近的国务院常务会议,未来自贸区有望获得省级管理权限。这是实实在在的政策利好,也是实实在在的改革探索。

所以,政策加持有多大作用是一回事,而有没有政策加持是另一回事。

显然,政策未必都能带来翻天覆地的变化。但如果没有政策红利,恐怕连想象空间都很难有。

—END—


已有881人赞

热点推荐