11月13日晚上8点,“中国政府网”发布了当天国务院常务会议的通稿,宣布了一个重磅消息:港口、内河航运、公路、铁路等项目的“最低资本金比例”实现了历史性下调。这意味着,国家在“大基建”上加大投资力度,以稳住经济。1、降低部分基础设施项目最低资本金比例。将港口、沿海及内河航运项目资本金最低比例由25%降至20%。对补短板的公路、铁路、城建、物流、生态环保、社会民生等方面基础设施项目,在投资回报机制明确、收益可靠、风险可控前提下,可适当降低资本金最低比例,下调幅度不超过5个百分点。
2、是基础设施领域和其他国家鼓励发展的行业项目,可通过发行权益型、股权类金融工具筹措资本金,但不得超过项目资本金总额的50%。地方政府可统筹使用财政资金筹集项目资本金。
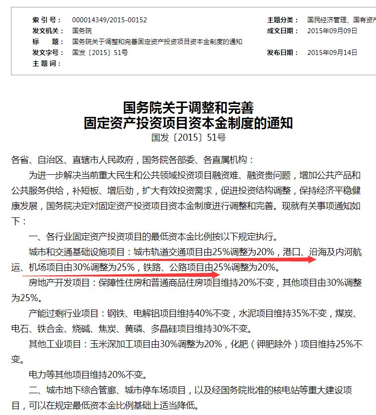
所谓“资本金比例”是指在股东以自有资产投资占总投资的比例。国家为了调控经济,会要求固定资产投资项目有一个最低比例,这项制度是1996年建立的。比如你要投资一条高速公路,总投资是5个亿,那么你的资金必须达到20%,也就是1个亿。这个20%,就是“最低资本金比例”。假如你的自有资金达不到“最低资本金比例”的要求,那么银行不会给你贷款,你也拿不下这个项目。“最低资本金比例”是国家宏观调控的重要手段。上次调整“最低资本金比例”是在2015年9月9日,也就是楼市去库存启动之前。当时经济也面临较大的下行压力,很多投资类别的“最低资本金比例”都调低了。
可以看出,当时国家把城市轨道交通项目的“最低资本金比例”由25%调整为20%;港口、沿海及内河航运、机场项目由30%调整为25%;铁路、公路项目由25%调整为20%。在房地产领域,保障性住房和普通商品住房项目维持20%不变,其他项目由30%调整为25%。这里的所谓其他项目,显然是指住宅之外的购物中心、写字楼、公寓等。1、港口、沿海及内河航运项目资本金最低比例由25%降至20%。这意味着这些项目的杠杆率,从4倍提高了5倍。
5、对补短板的公路、铁路、城建、物流、生态环保、社会民生等方面基础设施项目,下调幅度不超过5个百分点。以公路、铁路为例,之前为20%,未来最低可以做到15%,这意味着杠杆率从5倍增加到了6.7倍!
更重要的还有一句话:基础设施领域和其他国家鼓励发展的行业项目,可通过发行权益型、股权类金融工具筹措资本金,但不得超过项目资本金总额的50%。以港口为例,10亿自有资金,就可以撬动100亿的投资!
上图是过去一年全国固定资产投资增速走势。截至今年三季度末,投资增速只有5.4%,基本上是12个月的最低点。中国经济是靠投资拉动的。现在投资只增长了5.4%,而GDP三季度增速是6.0%。这种背离意味着,未来经济增速可能还会放慢。所以,要稳增长,首先要把投资拉上去。
上图是截至今年9月末,投资增长的具体情况。可以看出,民间投资增长只有4.7%,非常乏力。事实上,前三季度北京、上海、深圳的民间投资增速,都维持在2%到3%左右。当前5.4%的投资增速,主要是靠国有控股投资(地方政府+国有企业)来拉动的,国有投资增速是7.3%。未来几个月,“国有控股投资”还必须要发挥“急先锋”的作用。这次下调“大基建”类别的“最低资本金比例”,就是干这个用的。中国经济历来是三驾马车拉动——投资、消费、出口。今年前10个月,出口同比增长2.4%;前9个月投资增长5.4%。至于消费三大件,汽车、手机是下降的,只有楼市有像样的增长——楼市前九个月新房销售额增长7.1%,投资增长10.5%。面对经济下行,国家已经在刺激汽车消费,深圳、广州等多个城市放松了限购;至于手机,则通过5G推动换机消费。进出口在贸易摩擦背景下,仍然有不确定性。所以,在这样的时候“大基建”必须顶上去。值得关注的是,2015年那次下调“最低资本金比例”有房地产的“份儿”,至少降低了商业地产的比例,等于给楼市加了一些杠杆。但这次,完全没有提及楼市。是不是楼市被放弃了呢?其实不然,楼市仍然非常重要,因为规模太大。今年前9个月,房地产行业投资是9.8万亿,新房销售额超过11万亿。这样一个庞大的产业,不可能让它冷。最近上海、深圳等城市的“楼市新政”,就传递了“楼市不能冷”这样的政策信号。
赞
赞
已有875人赞