赞
今天上午,国家卫健委发布公告,宣布将“新型冠状病毒”感染的肺炎纳入法定传染病乙类管理,采取甲类传染病的预防、控制措施。这意味着,针对武汉源发的新型肺炎的防控,已经达到最高级别。
根据《传染病防治法》第二条,甲类传染病只有鼠疫和霍乱,而乙类传染病则包括了非典、艾滋病、病毒性肝炎等二十余类。该法第四条规定,乙类传染病中的非典、肺炭疽和人感染高致病性禽流感,按甲类传染病的预防、控制措施。国家卫生行政部门可以增加乙类病种类,在报国务院批准后,可以将乙类病上升为按甲类病预防、控制。这就是今天国家卫健委公告的法律依据。
对普通民众来讲,主要是通过互联网去了解新型传染病的信息,有官方消息,也有相当多是私下流传的信息。自武汉市卫健委在2019年12月31日首次通报肺炎情况以来,在20天时间内达到了国家传染病防控的最高级别,这比SARS时代是巨大的进步。但另方面,截至目前,整个疾病的防控过程也还存在一些问题,本文着重想从制度建设层面探讨这些问题。同时,我们还想讲的是,重大传染病防控是人人有责的全民战役。一方面,要在每个重大公共事件中寻找还可以改进的空间;另方面,如果民众只当看客,再全面的防控措施也只能是纸上谈兵。
一、卫生防疫仍可以改进的方面
武汉卫健委在2019年12月30日向武汉市有关医疗机构下发了《关于做好不明原因肺炎救治工作的紧急通知》,该通知明确要求“各医疗机构要强化门急诊管理,严格执行首诊负责制,发现不明原因肺炎病人积极调动力量就地救治,不得出现拒诊推诿情况”等。该通知还显示,系“根据上级紧急通知”做出。也就意味着,武汉卫健委在12月30日前应当就向其上级主管部门报告了不明肺炎情况。这应当是按照《突发卫生公共事件应急条例》的要求上报的。
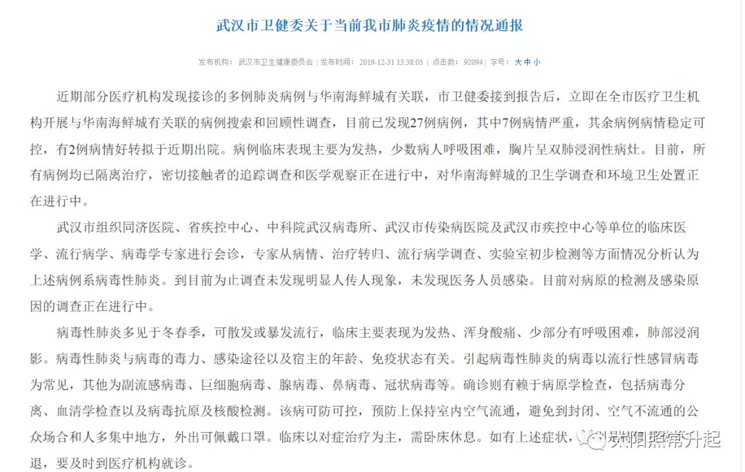
2019年12月31日,武汉卫健委首次对外公布了《关于当前我市肺炎疫情的情况通报》。这次通报,提及了武汉市的防疫工作已经得到了湖北省疾控中心的支持。对病原的检测及感染原因的调查正在进行。

2020年1月5日,武汉卫健委发布了《关于不明原因的病毒性肺炎情况通报》,这是第二次对外通报。这次通报显示,国家和湖北省层面都给予了支持,但病原鉴定和病因溯源仍在进行。

接下来是一个非常重要的时间点,根据新华社1月9日对病原检测结果初步评估专家组组长徐建国的采访,1月7日21时,实验室检出一种新型冠状病毒,获得该病毒的全基因组序列,专家组认为,本次不明原因的病毒性肺炎病例的病原体初步判定为新型冠状病毒。这个判定时间是非常迅速的。
1月11日,武汉卫健委发布了第三个通报。这个通报提及,武汉卫健委配合国家卫健委向WHO等通报了疫情信息。

但请注意,截至此时为止,武汉卫健委的三份通报,针对公众的建议一直是,“保持室内空气流通,尽量避免到封闭、空气不流通的公众场合和人群集中的地方”,以及“必要时可佩带口罩”等。
1月12日,WHO宣布,已收到中国分享的新型冠状病毒基因序列信息,WHO认为,这对其他国家开发特定工具有重要意义。
请注意上述重要时点。根据新京报的报道,1月8日一名武汉出发的61岁女性、1月13日一名武汉出发74岁女性,在从武汉飞抵泰国曼谷机场时被检查出发烧症状,随后被确诊感染新型冠状病毒。也就意味着,泰国最晚在1月8日时,已经开始在机场通过体温检测的方式进行防控。根据报道,这两位女性随后在泰国接受隔离治疗。
根据FT的报道,有两名从武汉出发的中国旅客,1月14日在入境越南岘港机场时,经体温检测有发烧症状,事后被进行隔离观察。
美国疾控中心(CDC)在1月17日要求旧金山、纽约、洛杉矶三大机场对武汉前往的游客进行检查。
根据新京报的报道,“1月19日,据武汉广播电视台消息,武汉市表示将严防疫情扩散,实施出境离汉人员管控。”而记者“据了解,自1月14日开始,武汉市在机场、火车站、长途汽车站、客运码头迅速安装红外线测温仪35台,配备手持红外线测温仪300余台,并在陆续加大配备力度。”这意味着正式的离境管控是从1月19日开始的,14日的初期应对仅有335台设备,面对百万人口的进出流动,显然是不足的。
所以后来大家看到的情况是,武汉“出境体温检测+隔离治疗”是晚于泰国、越南等国的“入境体温检测+隔离治疗”的。而从时间上看,泰国是在中国分析出新型冠状病毒后的第一时间(第二天),就在机场采取了“体温检测+隔离治疗”措施,有效的控制疫情向泰国境内扩散。
上述分析旨在说明,我们目前的防疫措施虽然比SARS时代进步非常多,尤其是防疫科研能力提升巨大,但就防疫本身而言,仍有非常巨大的有待改进的空间。前几天,正是因为民众无法理解为什么国外入境检测都在管控,而武汉出境和国内其他城市接收自武汉前往人员却没有任何检测管控措施时,才出现了“病毒只出国”的讽刺。
这里其实有立法上需要改进的方面。
根据《传染病防治法》第44条:“发生甲类传染病时,为了防止该传染病通过交通工具及其乘运的人员、物资传播,可以实施交通卫生检疫。具体办法由国务院制定。”这就意味着在确定为甲类传染病或者按照甲类传染病防控之前,地方没有压力主动的实施交通卫生检疫,如果地方不执行交通卫生检疫的有关规定,那么“体温检测+隔离治疗”措施也无法有效施行。
国务院目前的《国内交通卫生检疫条例》是1998年制定的,在非典之后没有针对性的修改。而2006年制定的《国家突发公共卫生事件应急预案》,虽然明确地方政府“组织铁路、交通、民航、质检等部门在交通站点和出入境口岸设置临时交通卫生检疫站,对出入境、进出疫区和运行中的交通工具及其乘运人员和物资、宿主动物进行检疫查验,对病人、疑似病人及其密切接触者实施临时隔离、留验和向地方卫生行政部门指定的机构移交”,但没有任何责任约束。由于作为上位法的《传染病防治法》规定的是甲类病才“可以”实施交通卫生检疫,这就形成了立法导致的效率低下。因为甲类病或者按甲类病防控是需要最终由国务院来确定的,所以当类似非典或新型冠状病毒这种当时未知的传染病爆发时,要科研明确和逐级上报至国务院后,最终才能确定是否按甲类病防控,进而才能明确是否采取交通检疫等防控措施时。按这种决策流程,防控的黄金十天时间,可能就被彻底耽误了。
从此次疫情来看,在立法上值得改进的地方还非常多,否则今后还会出现国外防控先于国内的情况。在此,我们建议细致梳理此次疫病防治的每个步骤,作为今后改善的依据,尽快修法。
二、民众的防控意识必须自我加强
传染病的防控是全民任务,在政府提供各种信息和建议之后,民众应当有意识的加强自我保护。官方信息已经反复强调佩戴口罩的重要性,昨天钟南山院士在接受央视采访时也说明,即便没有N95口罩,一般医用口罩也能起到保护效果,但我们看到目前在公共交通工具上,大量民众仍然不佩戴任何口罩。法律的执行是有成本的,没有一项法律可以强迫每个人佩戴口罩,但疫情扩散迅速,如果每个人都佩戴口罩,可以有效防范公共场合的传染。
除此之外,武汉本地的群众活动是否也应当加以限制?对于春节期间武汉本地的聚会活动,武汉民众是否能够有意识的不参与?这并不是法律能够约束的。
此外,按照互联网信息传播的规律,在前期不够重视的情况下,突然又会逆转为过度的重视,这大部分都是因为目前的制度仍然是比较粗糙的。
值得反思的方面还非常多,包括官方与民间的信息充分沟通,政府行为与专家意见的关系等等。相比2003年非典期间,中国处理卫生公共事件的效率已经提升很多,但没有一个国家敢说,在每一次公共事件之后,总结不出更多的经验和教训。希望此次事件,能让这个国家和这个国家的民众继续成长。
赞
赞




