赞

作者:恒大研究院 李建国
来源:泽平宏观(ID:zepinghongguan)
现代医学发展至今,衰老机制的相关研究已有长足进展,未来人类寿命将不断延长。但在目前的条件下,大量的实证研究越来越将长寿指向遗传因素、生活方式及社会化因素,尤其是社会化因素,婚姻、职业、社交以及背后的人格因素对寿命的影响可能远超我们的想象。保持健康的生活方式、经营稳定的婚姻、追求成功的职业、建立良性的社交网络是延长寿命的有效途径。
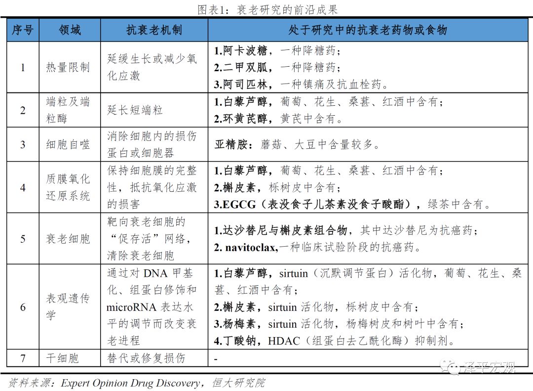
1. 医学衰老研究的前沿成果
衰老机制的研究已有长足进展,现代医学有望在未来不断延长人类寿命。近10年来,诺贝尔生理学或医学奖两次花落衰老研究领域,分别是2009年的端粒及端粒酶和2016年的细胞自噬。随着科学家对衰老机制研究的深入,新的抗衰老药物及医疗技术有望不断推出,未来人类将拥有更高的健康水平及更长的寿命。

1.1 热量限制:目前最有效的延长寿命方法
热量限制是目前除遗传操作外最有效的延长寿命方法。热量限制也被称为饮食限制,即在提供充足的氨基酸、维生素等营养成分且无营养不良的情况下,严格限制摄入的总热量。1935年,热量限制的延长寿命作用于大鼠中首次发现,目前已在酵母、轮虫、线虫、果蝇、鱼、狗、啮齿类动物及灵长类动物中得到证实,其中恒河猴的寿命可在热量限制后延长22%。因此热量限制已被公认为除遗传操作外最有效的延长寿命方法,成为数十年来衰老研究领域最重大的发现。
但热量限制需要长期坚持,极大的考验人们的意志力,还会导致骨质疏松、性欲减退、体力下降等副作用,成功应用的案例不多。
1.2 神药:阿司匹林、二甲双胍、阿卡波糖
近年来,阿司匹林、二甲双胍、阿卡波糖被发现可实现与热量限制类似的效果,并且可能能够降低患癌风险,同时安全性已被临床上的长期大量使用所验证,是较为理想的抗衰老药物,被誉为“神药”。阿司匹林是抗炎及抗血小板药,临床主要用于镇痛及抗血栓,使用时间已超过100年,副作用只有胃溃疡等少数偶发不良反应,研究发现其可延长线虫寿命20%;二甲双胍是降糖药,临床使用时间近70年,大部分研究显示其可使小鼠寿命增加4-6%;阿卡波糖也是降糖药,临床使用时间达35年,其可使雄性小鼠中位数寿命增加22%,雌性增加5%。此外,雷帕霉素也可实现与热量限制类似的效果,但作为免疫抑制剂,其具有感染和致癌风险。
1.3 其他衰老机制研究距离应用尚远
端粒及端粒酶、细胞自噬、质膜氧化还原系统、干细胞、衰老细胞、表观遗传学等是目前衰老机制研究的主要方向,但大部分研究尚停留在理论层面,只在部分细胞或动物上得到初步验证,且可能存在潜在的安全风险,距离实际应用尚远。
端粒及端粒酶。端粒是染色体尾部的重复序列,具有保护染色体的作用,其缩短被认为是刺激衰老的分子钟。端粒酶可延长缩短的端粒,但激活端粒酶易导致肿瘤,因此通过端粒酶的激活来进行抗衰老的药物研发可能存在风险。含有端粒酶激活剂的食物或药物有:白藜芦醇、环黄芪醇。
细胞自噬。细胞自噬即细胞内的损伤蛋白或细胞器被溶酶体降解并循环利用的过程,与细胞的生长、发育、衰老及癌变相关,其发现者于2016年获得诺贝尔医学奖。研究发现,细胞自噬的激活具有抗衰老功能,目前发现的细胞自噬激活剂以亚精胺为主,其延长寿命的作用已在小鼠中被证实。亚精胺广泛存在于动植物体内,食物来源包括蘑菇、豆类等。
质膜氧化还原系统。质膜氧化还原系统即细胞内一系列酶组成的抗氧化应激系统,是一种细胞的自我保护机制,其高活性可延缓衰老。目前食物中发现的激活剂包括白藜芦醇、槲皮素、EGCG(表没食子儿茶素没食子酸酯)、褪黑素等,其中EGCG主要存在于绿茶中。
干细胞。干细胞疗法即通过干细胞替代衰老组织,进而达到抗衰老的目的。干细胞技术虽然有较大的应用前景,但其高昂的费用、致癌风险、伦理问题成为实际应用的重要障碍。
衰老细胞。衰老细胞策略以衰老细胞的清除为手段,进而延缓衰老。2015年,抗癌药达沙替尼、navitoclax被发现具有杀伤衰老细胞的作用,未来有望用于抗衰老治疗。
表观遗传学。表观遗传学即在基因不发生改变的条件下,通过对基因表达的调控而达到表型改变的目的。目前研究发现,表观遗传失调是衰老及一系列疾病的重要原因,饮食、运动、环境均有可能改变基因的表达,从而影响疾病和衰老的进程。Sirtuin(沉默调节蛋白)和HDAC(组蛋白去乙酰化酶)均是表观遗传通路的重要参与者,因此成为抗衰老药物研发的重要靶标,同时食物中也有作用于Sirtuin和HDAC的成分,如白藜芦醇等。
2. 全面客观认识寿命的影响因素
基于目前的医学认知水平,寿命主要由五大因素决定:遗传差异、环境因素、生活方式、医疗条件及社会化因素。WHO在一份统计调查报告中指出,在影响健康寿命的各类因素中,生活方式(饮食、运动及生活习惯)占60%,遗传因素占15%,气候环境占7%,医疗条件占8%,社会化因素占10%,因此“健康寿命60%取决于自己”。这一观点肯定了个人在健康寿命上的主观能动性,在国内外广为流传。但应同时看到,遗传、环境、医疗及社会等因素仍然有40%的影响,不可低估。

需要注意的是,统计分析并不能完全确定因果关系,但在下面的论述中,已尽可能选择干扰因素少、数据质量高的统计研究作为论据,得出的结论也是基于目前知识和证据的较合理推断。
2.1 遗传差异
遗传差异包括性别差异、种族差异和个体差异,三者均对寿命有较大影响。种族差异方面,美国各个族裔的寿命差异最大达到了12年,其中亚裔人最为长寿,说明了黄种人基因在寿命方面的优势;性别差异方面,各个国家女性预期寿命均比男性长,全球平均长4.4年;个体差异方面,同卵双胞胎之间的寿命相关性大于异卵双胞胎,基因差异对于个体寿命的影响毋庸置疑,拥有长寿基因的个体更有可能长寿。



2.2 生活环境
从全球来看,冲绳、撒丁岛等世界公认的长寿地区均靠近海洋、阳光充足,且与地中海气候分布有一定的关联性。
反面来看,空气污染、二手烟暴露、水污染等已被广泛证实对健康不利,其中室内空气污染尤其应引起重视,WHO报告显示,全球每年室内空气污染造成的死亡人数超过室外空气污染,达到430万人。

2.3 生活方式
生活方式包括饮食、运动、嗜好等,其对健康和寿命的影响已成为现代医学的共识,其中饮食因素最为重要。
饮食方面,健康饮食对健康的促进作用已得到公认,最明显的证据是日本人移居海外后健康状况普遍直线下滑,其中移居美国的日本人中,饮食习惯越接近西方健康状况越差。此外,最近几十年冲绳地区快餐店数量飙升,居民红肉摄入量增加10倍以上,导致其平均预期寿命已跌落日本榜首位置。
运动方面,经常锻炼有益于延长寿命。一项涉及8500余人的25年追踪调查研究显示,相比不运动人群,运动人群预期寿命增长2-10年,其中网球、羽毛球等互动类运动的延长寿命作用比游泳、慢跑等非互动类运动更为明显。
嗜好方面,吸烟、酗酒、高危性行为等对健康危害巨大。美国自上世纪60年代开始控烟运动,包括在香烟制品上强制印刷健康警示、禁止香烟广告、公共场所限制吸烟、大幅提高香烟价格及健康宣传等,吸烟率从40%持续降低到18%,80年代开始美国男性肺癌发病率大幅下降,美国疾控中心将肺癌发病率下降的90%归功于控烟运动。


2.4 医疗条件
医疗科技的发展是推动人类寿命延长的重要因素,历史上疫苗、抗生素的发明均大幅提升了人类平均寿命,近年来不断创新的医疗技术正帮助人类逐步攻克癌症等重大疾病,人类寿命有望进一步延长。从实证角度出发,越南、菲律宾、印度尼西亚、缅甸、柬埔寨和老挝同为东南亚国家,种族、气候差异不大,经济发展水平也较为相近,人均GDP均介于1000-4000美元之间,因此医疗可及性和质量成为影响寿命的关键因素,数据显示医疗指数与平均预期寿命基本呈现正相关关系。

2.5 社会化因素
社会化因素主要包括婚姻、职业、社交及宗教等,其与寿命的关系错综复杂,目前的研究成果显示社会化因素对寿命的影响可能远超我们的想象。按照进化心理学的主张,人的心理机制是自然选择的产物。作为社会性动物,人的利他性、合作性及社交能力在长期的进化中被以基因的形式固化。因此良性的家庭关系、社交网络及基于职业的社会认可均可得到脑回路的奖励,即成就感和归属感,进而促进健康和长寿。
在该领域的众多研究中,美国斯坦福大学心理学家推孟博士的研究以时间跨度长、资料详实、设计严谨而著称,是该领域最令人信服的研究之一。
推孟博士于1921年开始主持了一项“高智商儿童未来成就影响因素”的研究,研究对象为1500多名10岁左右且被班主任认为最聪明的学生。这些学生的家庭、学校生活、日常活动及人格特质等大量信息被记录或测量,此后每隔5-10年即对这些受试者进行回访并记录他们一生的职业选择、家庭情况、人际关系、健康状况及寿命。最终该研究持续了80年,直到2000年初研究对象大部分已经去世后才终止。期间推孟博士于1956年去世,但其接任者将其未完成的研究不断推进,同时研究重心逐步变为寿命的影响因素,研究成果被整理后出版,即《The Longevity Project》。下面重点介绍推孟博士研究的主要逻辑和结论。
2.5.1 婚姻:婚姻稳定者寿命最长,离异对男性伤害最大
研究显示,婚姻稳定者的寿命最长,但单身和离异对寿命的影响具有性别差异。对男性而言,单身者与婚姻稳定者寿命基本相当,而离异者寿命则大幅缩短;对女性而言,单身者比婚姻稳定者寿命略短,而离异对寿命的影响没有一致性。这说明了高质量婚姻对健康的促进作用,而离异对健康寿命的危害主要针对男性。在著名的生活事件压力量表中,丧偶、离异、分居是是最严重的压力事件。根据生活事件与疾病关系学说,如果个体在短时间内经历较多的生活事件,机体本身就会因过度消耗而容易出现疾病。


2.5.2 职业:掌控感和成就感促进长寿
推孟博士根据职业类型、职业收入等情况对职业成功度进行了划分,最终结果显示职业成功度越高,寿命越长。职业成功度最高的20%男性比最差的20%平均寿命长5年,与性别差异相当。由于该研究中的对象绝大部分为美国的中产阶级,居住条件、医疗条件等相差不大,因此基本表明了职业成功度与寿命之间的因果关系。研究者将职业成功对寿命的促进作用归结为精通工作所带来的掌控感和获得成功所带来的成就感。
研究者还研究了工作压力与寿命的关系,发现长寿人群在工作中通常能够保持较高的工作效率,也不回避压力和辛苦。一系列的研究一致证实,工作压力的危害性在于人际冲突,而非工作本身的挑战和工作负担。因此改善工作效率和人际关系是缓解工作压力进而获得职业成功的有效方法,进而促进健康长寿。
就老年人而言,与没有压力、生活轻松的老人相比,那些仍然在追求人生目标并且高效率的老人更加长寿。
2.5.3 社交:双刃剑
社交网络包括与朋友、职业伙伴、原生家庭及亲戚等的关系。研究结果显示,丰富的社交网络对健康寿命有明显的促进作用,但社交容易带来的吸烟酗酒等嗜好对健康寿命有害。因此选择生活方式健康的社交对象并建立社交网络是促进长寿的关键,擅长社交但生活方式不健康的人则不一定长寿。需要注意的是,宠物并不是社交网络的替代品,社交网络较少的人并不能通过养宠物延长寿命。
2.5.4 宗教:有助于女性长寿
统计发现,宗教信仰虔诚度和女性寿命有很大的正相关性,但与男性寿命关系不大。研究者认为,宗教信仰通过使人更加外向、关心他人并产生广泛的社会联系来促进女性的健康长寿,而男性的健康更多受生活方式、婚姻和职业的影响,因而宗教信仰对男性的寿命影响不大。
3. 现实世界中的三类长寿人群
综合目前的各类相关研究,现实世界中的长寿人群主要有三类:具有长寿基因者、经济收入高者及具有谨慎尽责人格特质者。研究者认为,经济收入高者及具有谨慎尽责人格特质者的长寿正是通过生活方式、医疗条件及社会化因素等方面的优势实现的。

3.1 具有长寿基因者
除黄种人和女性在寿命方面的优势外,个体水平上的长寿基因使得特定人群具有明显的长寿倾向。
在著名的莱顿长寿研究中,研究者将兄弟姐妹有2个及以上达到90岁寿命者界定为拥有长寿基因。结果显示,90岁以上的老人中,具有长寿基因者死亡率比其他老人低40%,其父母及子女的死亡率也显著低于同龄人。其他统计研究也表明,特别长寿的人往往会集中在某些家庭中,他们在一生中的健康状况优于普通人。
3.2 经济收入高者
一方面经济收入水平的提高,往往伴随着健康意识的提升,也为生活方式和医疗条件的改善提供了基础;另一方面,经济水平的提高对婚姻、社交、职业等社会化因素的改善有所帮助,按照马斯洛心理需求论,社交、获得尊重乃至自我实现都需要以经济保障为基础。

从实证角度出发,经济收入对健康寿命的影响也能得到进一步的验证。例如冲绳、撒丁岛等世界公认的长寿之乡均位于高收入国家;同为黑种人,由于美国黑人的人均收入高出非洲国家5倍以上,其预期寿命也高出10年以上;俄罗斯在上世纪90年代苏联解体后经济倒退、失业率攀升,其男性预期寿命也急剧下滑。个人经济收入方面,韩国收入最高与最低20%的人群预期寿命相差6年。



3.3 具有谨慎尽责人格特质者
推孟博士及其继任者的研究显示,谨慎尽责型人格在生活方式、婚姻、职业等方面具有优势,整体而言,是所有人格特质中最为长寿的类型。生活方式方面,谨慎尽责型会更加关注自己的健康,因此抽烟、酗酒、滥用药物和毒品的比例更低。与之相反,年轻时性格外向和擅长交际型成人后容易染上抽烟喝酒的嗜好。婚姻方面,通过比较发现,年轻时具有谨慎尽责型人格同时父母婚姻稳定的人,基本都获得了稳定的婚姻。职业方面,职业成功的受试者基本比同龄人更加尽责,这是因为谨慎尽责型人格往往在职业规划上深谋远虑,同时执行力强、毅力坚韧。
与一般的认知不同,活泼及乐观的人格在寿命方面并未显示出优势。原因是:一、活泼及乐观者容易忽视生活中对健康有害的因素,形成不良的生活方式;二、活泼及乐观者通常对生活中的各类事件预期过高,进而在生活事件发生后更容易产生不良的心理状态,最终损害健康;三、过度乐观者容易忽视生活中的危险因素,因此死于意外、凶杀等情况的比例更高。
4. 长寿的建议:我们能做什么?
4.1 改善生活方式及社会化因素
生活方式及社会化因素是寿命的主要影响因素,也是个人相对可以掌控的因素,因此保持健康的生活方式、经营稳定的婚姻、追求成功的职业、建立良性的社交网络是延长寿命的有效途径。
生活方式方面。保持健康的饮食习惯,控制热量摄入,戒烟限酒,避免药物滥用、吸毒及高危性行为。保持运动,选择自己喜欢并能长期坚持的运动,尤其是互动类运动。
婚姻方面。谨慎选择结婚对象并努力经营,对男女均适用。但对男性而言,避免婚姻破裂尤为重要。此外,男性也可以选择单身。
职业方面。努力实现职业目标,保持创造力和工作效率,不回避压力和辛苦,避免人际冲突,不断提高职业的成功度。对退休人员而言,要寻找重要和富有意义的工作并保持效率,避免怠惰和无所事事。
社交方面。对于擅长社交的人,要谨慎选择社交对象,避免陷入不良的生活方式。对于不擅长社交的人,可以保持自我并建立稳定的朋友圈,也可以通过有目的的练习改善社交能力,实现自我社会化以改变自我。
4.2 培养谨慎尽责的人格特质
谨慎尽责的人格特质类似于科学家:谨慎并有条理性,执着并有责任感。改变人格特质虽然难度较大但并非完全不能,有案例表明谨慎尽责的人格特质可在年龄增加、阅历丰富及生活压力增大后逐步形成。同时人格特质也可通过有意的培养形成,可充分分析自己的日常行为并对照谨慎尽责的人格特质,让自己的行为“就像”已经拥有谨慎尽责的人格特质,同时不断觉察和修正任何“不像”谨慎尽责人格特质的“过错”,最终实现人格特质的转变。

赞
赞




