赞
在湖北疫情严峻的形势下,2020年1月25日,政治局召开会议,确立了中西医结合治疗的战略。当天,第一支中医国家队即从北京出发抵达武汉,中医正式成建制进入了主战场。
1月28日,钟南山院士公开表态支持中医:“中医一开始就要介入,别到最后不行了才看。”
这句话意味深长。
既然中医一开始就应该介入,钟院士为什么拖到现在才说呢?
很多人都以为钟南山院士只是西医院士,却不知道钟院士是靠中医起家的。
01 不服输的性格
敢想、敢干、不服输,就是钟南山的性格。
钟南山不服输的性格,有赖于从六年级开始就参加体育比赛,不仅锻炼了拼搏精神,高中时还获得了上海运动会400米全国第三的成绩。
钟南山考上了北京医学院。在这个尖子生扎堆的地方,他仍然不服输,成为三好学生,获得北京高校运动会400米冠军。

大三的时候,钟南山被抽调到北京体育学院集训,最终在全运会上以54秒2的成绩打破了400米栏全国记录。
遗憾的是,从1955年上北医,到1960年毕业,因为比赛集训,钟南山5年中只读了3年半大学,医学临床上的很多东西,都没有学。毕业后钟南山留校任辅导员,之后从事放射医学教学,再后来下乡四清、回校当锅炉工,没有从事过医疗临床工作。
1971年,钟南山想办法调到了广州第四人民医院。刚上岗,35岁的钟南山连咳血和呕血都分不清,被人看不起。受了刺激的钟南山卧薪尝胆疯狂学习,逐渐获得了认可。
这时候,中央号召进行慢性支气管炎群防群治研究,广州四院成立慢支小组,老教授侯恕负责。大家都觉得这个太难没前途,谁都不愿意去,就指定钟南山去,因为他即没有专业也没有专长。
02 靠中医翻身
人员稀少、设备几乎空白的慢支研究怎么做?那时候强调西医学中医,于是钟南山所在的慢支小组向中医科学习了中医的理论和治疗方法。
中医认为,同样是慢支,但是病因不同,症状和治疗方法是不一样的。比如说,痰液的颜色性态稀薄不同,代表不同的病型。
广州四院的中医科把慢支分成三种主要类型:肺络痰滞、肺虚脾湿、肺脾肾气虚,各有不同的临床症状:
肺络痰滞:咳不多,白天咳多晚上咳少;痰不多,健康状况无明显下降,痰粘稠、无气促。体力气魄、饮食二便一如既往。
脉象、症状、体征按八纲辨证,寒热虚实不显著。
肺虚脾湿:健康状况有一定程度的下降,咳嗽较剧。夜咳多,痰量亦多,主要为较稀之粘痰液,色白而多泡沫,或其中混有粘稠之块状痰。静时无气促,操劳或登高即有气急。平时较怕冷,易感冒。
多见于病程长或平时体虚的人。
肺脾肾气虚:咳多、夜咳多、痰多、气促。健康情况差,有经常性明显气促,在静息时也可察觉,稍用力即张口抬肩。脸色苍白无华,或黑暗不鲜,畏寒蜷缩,食纳明显下降。多见病程较长的人。
于是,在候恕指导下,小组在中医辨证的基础上,加上西医的理化分析、胸部X光、肺通气试验等数据,对慢支病人进行了对比治疗:
1. 不分类型,统一用紫花杜鹃和矮地茶组成的复方治疗;
2. 按三种不同类型,因人而易,开不同的中药方治疗。
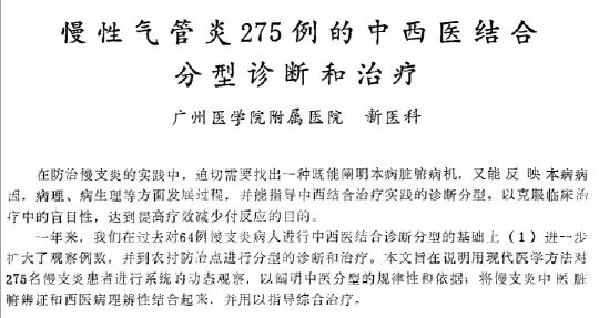
独特的研究视角,使钟南山他们在1974年和1975年在国家一级医学刊物发表了论文,填补广州地区多年的空白,慢支小组脱颖而出。
1974年广州第四人民医院变为广州医学院附属医院,慢支小组升级为新医科。
1978年,钟南山和侯恕合写的论文《慢性支气管炎275例的中西医结合分型诊断和治疗》被评为全国科学大会成果奖。

论文结论为,慢支中医分型后用中药治疗,控制率从14.38%上升到32.14%;有效率从79.14%上升到94.29%。效果极其明显!

1979年,新医科升级成为广州市呼吸疾病研究所。
就这样,中医帮助钟南山从一个既无专业又无专长的人,成长为小有名气的专家。
03 靠中医获英国医生尊重
1979年,钟南山获得了公费出国留学的机会,去英国爱丁堡大学附属皇家医院留学。
刚到英国的钟南山,被英国的导师看不起。导师给了他一个机会,让他准备一个月,讲讲中国的医疗。
经过充分准备,钟南山从中医传统讲起,讲了中西医呼吸医学的诊断,讲中医是如何观察病人舌象的。他指出,当肺源性心脏病急性发作期,通过舌头颜色就可以判断病人缺氧和酸碱平衡的情况,还讲了中医针刺麻醉等等。

《钟南山传》103页 叶依著 2014年8月第一版
讲完之后,全场响起了热烈的掌声。钟南山初战告捷。
不久,钟南山又靠着中医舌象观察露脸了。

钟南山还展示了中医针灸麻醉的神奇。

《钟南山传》105页 叶依著 2014年8月第一版
就这样,钟南山依靠中医的优势赢得了英国专家的尊重,学习研究工作得以顺利进行。
此后,钟南山修复了医院一台出故障的仪器,又不顾危险以自己的身体做一氧化碳对血红蛋白解离曲线试验,修正了导师公式的错误。再接再厉的钟南山又进行了吸氧浓度和肺内分流的研究,推翻了权威教授的结论。
两年的英国留学,拼命三郎钟南山在英国取得6项研究成功,完成了7篇学术论文,凯旋而归。
回国后的钟南山回到广州市呼吸疾病研究所,1983年任所长,还成为地方和中央领导人的保健医生。此后一路顺利,1996年,基于对哮喘疾病的研究,对慢性阻塞性肺疾患膈肌功能的研究,以及肺心病人营养状态和营养疗法的研究,钟南山当选为工程院院士。
04 治疗非典一举成名
钟南山真正成名,是因为2003年的非典。
钟南山院士是战胜非典的英雄,广东唯一的抗非典特等功臣。
在权威人士断言病原体是衣原体时,钟南山根据用抗生素治疗无效的现象,断定这是错误的,并公开提出了质疑。
此后,钟南山又在有关领导掩盖疫情时,公开提出疫情严重,促使国家采取了严厉的隔离措施。
做为一个公共卫生专家,钟南山院士无疑是优秀的。
不过,钟南山发现,纯西医治疗非典的方法效果不佳。
钟南山院士领导的广州呼吸病研究所,早期病人死亡率较高。因此钟院士请来同属广州医学院第一附属医院的中医科帮忙,5名中医入驻负责查房和中医治疗。
纯西医方法治疗的17例,死亡9例,死亡率53%;中医介入治疗的71位病人,只死亡1例,死亡率为1.4%。广州呼吸病研究所总计治疗88例死亡10例。
在钟南山院士发明的非典治疗方法中,最著名的是大剂量激素治疗、抗病毒治疗和抗生素防感染的方法。
广州呼吸疾病研究所论文《38例重症SARS患者临床救治回顾分析》记录了早期38例的治疗情况:从2002年12月至2003年4月治疗38例SARS患者,死亡8例。(38例中一部分已有中医介入)

治疗中使用了大剂量的激素“冲击”疗法:

38例全部使用激素治疗,平均用量240毫克每天,而且持续了3-4周。8例达500毫克每天,最高冲击治疗达1000毫克每天。

8个死亡案例中6例死于多器官衰竭(MOF),2例死于感染性休克,全部对激素不敏感。
38个病人都使用了抗生素,32人联合使用两种。24例使用抗病毒药奥司他韦治疗但无效。
《71例SARS患者中医药介入治疗的临床研究》记录了中医科介入后采用的治疗方法。论文第一到第五作者是中医科的5位医生。

根据病变及病程 , 将 SARS分为 3期按中药辨证方、中药针剂、中成药配合西医治疗。
1.发热期治法为清肺解毒 , 凉血行气 , 透邪外达 ;方用抗炎 I号方、鱼腥草注射液、穿琥宁注射液、天龙茶袋泡剂 (中医科制剂 ) 。
2.喘憋期治法为清热平喘 , 透营败毒 , 宣通疫浊 ;方用抗炎II号方、参附注射液、参麦注射液、莪术油注射液。
3.恢复期治法为清化余毒 , 益气养阴 , 调补肺脾 ;方用抗炎III号方、参麦注射液、黄芪注射液、天龙喘咳灵胶囊 (中医科制剂) 。
结果:中西医结合治疗71例 SARS患者,死亡1例 ,死亡率 1.4 %,平均退热5.7天,平均住院27.1天。
而2003年创下治疗非典最传奇战绩的是广州中医药大学第一附属医院,
广州中医药大学第一附属医院以中医为主治疗73例非典全部治愈,平均退热时间3.26天,平均住院天数10.14天。医护人员0感染,病人0后遗症。
因此,钟南山院士也推荐过中医疗法,曾经把中西医结合治疗作为非典救治广东经验的第一条:

当年全球非典病例共8422例,死亡919人,病死率近11%。 其中病例百人以上的是:
中国大陆:5327例,死亡349人6.6%;
中国香港:1755例,死亡300人17.1%;
中国台湾: 665例,死亡180人27.1%;
加拿大: 251例,死亡 41人16.3%;
新加坡: 238例,死亡 33人13.9%;
而广东的非典死亡率为3.8%,广州为3.6%,全世界最低。原因是什么呢?
钟南山院士认为,广州抗击非典的成果,关键在“三早三合理”。

“三早”和“三合理”,即“早诊断、早隔离、早治疗”和“合理使用皮质激素、合理使用呼吸机、合理治疗合并症”。
实际上,当时广东并没有做到早隔离、早诊断。在2002年11月发生首次非典病例之后,不仅病原体拖延了几个月才确定,隔离措施也很晚,2月18日广州还有几万人参加了罗大佑的演唱会。
后来,中国卫生部把治疗非典使用过的西医方法上报了世界卫生组织。

世界卫生组织的研究认为:无法得出结论支持利巴韦林、皮质类激素、洛匹那韦、利托那韦、I型干扰素、免疫蛋白和血清疗法等对SARS患者的治疗益处,其中有些方法可能还有害。
钟院士也认为治疗非典没有特效药,还说非典是自限性的,90%的人好好休息自己可以康复。

再后来,钟南山院士公开表示“我不主张中西医结合”。

在叶依的《钟南山传》中,专门有一章《相信中医》,钟南山称自己是相信中医的,但是必须把中医的经验医学变成循证医学才行。可惜中医连一个双盲试验的证据都没有。
“必须要有数据和证据。中药如果有效,也就是吃它有效,不吃它没有效,证据在哪里?”
05 重提中医

面对新冠状病毒疫情的严峻形势,钟南山院士眼含热泪。
当年的广东经验似乎没有在湖北取得类似的效果。
万众期待的疫苗、抗病毒药物、特效药似乎也遥遥无期。

痛定思痛,1月28日,钟南山院士公开表态支持中医:“中医一开始就要介入,别到最后不行了才看。(当年)在广东就是这么做,在很多地方也这么做。”
(参见 中西医结合战略背后的故事)

赞
赞




