赞
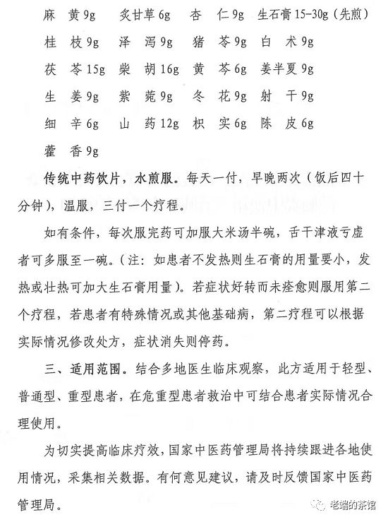
据国家中医药管理局的文件,4个试点省份运用中药清肺排毒汤救治确诊病例214例,3天为一个疗程,总有效率达90%以上,其中60%以上患者症状和影像学表现改善明显,30%患者症状平稳且无加重。因此国家卫健委发了红头文件,全面推广“清肺排毒汤”,下面就是内容:


在这次新冠肺炎的救助过程中,很多西医的信仰出现了巨大的动摇,比如下面这个人:


接近1000例病人完全就吃中药就治好了,一点西药都没用,你怎么解释?很多中医黑最后还在顽抗,但他们举不出什么事实,最终只能靠造谣来惑众。他们的谣言是这样的:
这次疫情打赢了,最重要的还是科技,是瑞德西韦!
中日友好医院270例用药,全部有效!!!17-40小时内病人全部好转90%以上!下一步金银潭医院上3000例,估计一样成功!大局已定!
上面这个谣言我相信很多人都看过了,最终中日友好医院副院长曹彬教授跑出来辟谣了,他说刚刚开始试验,哪里这么快会有结果,起码要等到4月份才能出初步的结果来。
看到这里有人又会说老端在搞中医西医的辩论,但我说的还真不是这个,我说的是双重标准的问题。中医哪怕是治好了1000例,在他们看来也是没有科学依据的瞎搞,而洋人的什么破药,哪怕只治好了一例,那就是重大科学成就,值得大书特书。
不知道有多少中国人,他们迫不及待的想看到中医输了,想看到美国人赢了,这种心态是病,要治啊!你的四个自信在哪里?跪舔洋鬼子没有意义啊。
很多人希望我给中医治新冠肺炎一个解释,我想来想去,想了一个简单的解释,你看看有没有道理。
在以前的文章里我们曾经多次说过,新冠肺炎的病人并非直接死于病毒的攻击,而是死于失控的免疫系统。人类的免疫系统是漫长进化提供给我们的武器,其中有两大分支,分别是先天应急免疫和后天适应免疫。
假设你是一个原始社会的猎人,在抓野猪的时候不小心被咬了一口,出现了创伤、出血和大量死亡的细胞,你的身体发现了危险信号,立马启动先天应急免疫,于是你的伤口出现了红肿、疼痛,体内也开始释放大量的白细胞,并开始发高烧。
接着,你的免疫系统发现了某种以前见过的细菌(抗原),于是后天适应免疫启动,专门针对这种特殊的抗原释放出相应的淋巴细胞,用来消灭这种细菌。你的身体决定下调先天应急免疫等级,让淋巴细胞来对付这些细菌,此时表现为红肿和疼痛慢慢消退。你的免疫系统会保留一部分细胞作为“记忆”,以便于下次再发现这种细菌的时候可以快速攻击。
最终入侵者被消灭了,你的身体打赢了一场防御战。
下面就是关键的问题了,假设你的身体发现了大量死亡的细胞,立刻启动了先天应急免疫,但是之后始终找不到抗原,这时候会发生什么?
很简单,这时候先天应急免疫会逐渐升级,一直升级到失控的状态,这就是系统性炎症。此时,你的免疫系统甚至会开始攻击正常的细胞,这次新冠肺炎病人很多就死于肺功能衰竭,因为免疫系统竟然开始攻击你自己的肺!很多躺在ICU病房的人最终都是这个结局,由于生病、创伤等等,导致体内有大量细胞死亡,先天应急免疫启动之后,始终找不到抗原,因为在ICU病房是无菌的,于是不断升级的免疫等级先燃烧脂肪,接着燃烧肌肉,等这些都烧光了就开始燃烧内脏器官,最终导致宿主死亡。
你必须要想办法把免疫等级降下来,这个病人才可以活下来。此时西医的手段非常有限,只能使用大量的激素,激素的作用是免疫抑制,强迫你把过高的免疫等级降下来。但副作用非常明显,所以不能长期大剂量使用。
此时病人拒绝所有西药,开始喝中药汤,一大碗中药汤喝下去,其中什么乱七八糟的成分都有,正是这乱七八糟的成分起了作用。你身体的免疫系统突然发现了那么多不明身份的外来物质,就开始一个一个甄别,他就没空去攻击你自己的细胞了,其中有些成分可能和这个病毒还有点像,总之你的身体放弃了自残,开始专心对付这些新来的家伙。等到全部甄别完毕,发现没有一个坏人,你的免疫系统就真的消停了,这就给后天适应免疫的启动争取了宝贵的时间。一旦得以启动,你的病就一天天好起来了。
以上是我能想到的解释,当然我也不是科研人员,只是我一家之言,但我认为事实胜于雄辩,在这个紧张的关头,没有时间去研究背后的理论了,抓紧要做的就是赶紧把人治好,战胜瘟疫!
赞
赞




