赞

近日,大小新闻媒体的头版均被大会刷屏,连楼下专注于棋局的老大爷都在议论大会的时政要闻,热度显然要比往年更强一些。
当然这是有缘由的。
因为2020年本就是中国经济换挡大年,又遭遇百年难遇的疫情灾祸,经济承压,民生困惑。而大会又是诸多问题的最高指示,无论如何,起码告诉大家接下来该怎么做。
在刚刚发布的2020年政府工作报告中,我们看到了当局对经济政策、货币走势、民生保障,甚至房地产行业的态度,这些对我们判断楼市走势至关重要,具体真相是什么。
接下来我为大家进行详细解读。
01
不一样的房住不炒
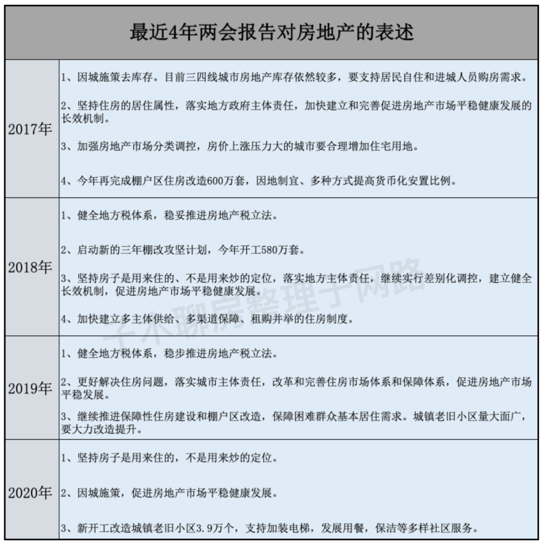
今年大会对2020年房地产方面的工作部署,共一百九十余字,简单概括下来,共三条信息:
1、坚持房子是用来住的,不是用来炒的定位
2、因城施策,促进房地产市场平稳健康发展
3、新开工改造城镇老旧小区3.9万个,支持加装电梯,发展用餐、保洁等多样社区服务
如果你经常关注楼市,一定会发现,今年大会提到的房地产定调均在过去大小文件出现过。一些人肯定在想了,这不是陈词复调嘛,没有新意。
但在语言学上有一句话,“语言的意义不在于其本意,而是在于不同环境下所表达的背后含义”。
我们来分析一下现在的环境。
其实陈述房地产内容之前,大会提到了今年的主要目标,就是“保民生保就业”,和以往不同的是,今年未设GDP增长目标。
这点异常重要。
因为过去地方启动房地产的动因有两个:
1、招拍挂创造土地财政营收
2、达到中央的GDP增速目标
前几年为什么“房住不炒,稳房价”,落地效果很一般,因为各地方一有空隙就想办法松绑政策启动地产,屡禁不止。
其中一大部分原因正是GDP增速。为了达到目标,或者背后的政绩,地方会不顾及根本地“抢经济”。经济好的城市压力小,经济差的城市,则只能通过拉升房价的方法,快速达到预期。
这种现象在2008—2018年这10年中尤为猛烈。
GDP目标和稳房价是天然矛盾的,这次大会明确了保就业才是最大的挑战,既承认了经济承压的事实,也开始抛去面子上的光彩,真正地考虑到了民生所求。
所以2020年,在不追求GDP目标的情况下,地方对“房住不炒”的落地,将会比以往更实际一些。
依此判断,今年房地产调控政策依然会采取严苛措施,不会轻易放开。而在地方行情上,则鼓励刚需入场正常交易,一旦有过分炒作现象则会立刻叫停,前段时间“政策一日游”的现象,在未来还会出现。而且各地方目前正在严查任何炒作行为。
例如北京近期开始严查房地产市场,重点关照虚假宣传“不限购”、炒作“学区房”等行为,最终查处的房地产机构达21家,业界一片腥风血雨。
02
棚改没了踪影
解读完相同的,我们再看看不同的地方,翻开过往几年的大会定调,发现今年对于棚改的言论彻底没了踪影。

2017年,棚改600万套,
2018年,棚改580万套,
2019年,继续推进棚户区改造,
2020年,无。
众所周知,货币化棚改是三四线以下的城市房价上涨的主要动因。2018年国开行收回棚改项目审批权,三四线城市遭遇第一轮降温,于今2020年彻底不提棚改政策,意味着将进入第二轮降温期。
当然这次降温相对于2018年会更加残忍。一是没了大周期的衬托,目前购房者相对之前观望情绪浓烈,二是经过几年折腾,在疫情的影响下,三四线购买力过分透支。
当然三四线城市,开发商和媒体控制舆论方向,新房房价依然会“绷着”,但二手房市场就不会那么好运了,大家可以观看下面的表演。
棚改消失,地方顿时少了土地财政收入,当局也给了弥补措施,那就是“新开工改造城镇老旧小区3.9万个”。
改造的好处是双向的,既搞了民生,又带动了诸如装修、保洁、家具等产业的消费。当然棚改和旧改产生的效益还是有很大差距的,这意味着今年地方要勒紧裤腰带过活了。
第二处不同以往的是,这次未提及房地产税,很多人拿这个说事儿。
其实前几天国务院在下发的经济体制完善意见文件书中,已经提到了房地产税部分,“稳妥推进房地产税立法”,其地位可以和大会并提。
聪明人可能已经从字面意义上看到了结果。
2018年,“稳妥”推进房地产税立法
2019年,“稳步”推进房地产税立法
2020年,“稳妥”推进房地产税立法
本以为2019年可以稳步推进了,没想到2020发现很多地方“欠妥”,又返回去权衡多方面的利弊,一波三折,没个尽头。所以接下来不必考虑房地产税对楼市的影响。
过去考虑它的人,都被市场遗忘了。
03
货币政策的预兆
至于未来如何,大会也给了一定的信息。例如大家所关心的货币政策。
积极的财政政策要更加积极有为。今年赤字率拟按3.6%以上安排,财政赤字规模比去年增加1万亿元,同时发行1万亿元抗疫特别国债。
稳健的货币政策要更加灵活适度。综合运用降准降息、再贷款等手段,引导广义货币供应量和社会融资规模增速明显高于去年。保持人民币汇率在合理均衡水平上基本稳定。创新直达实体经济的货币政策工具,务必推动企业便利获得贷款,推动利率持续下行。
财政扩张,货币宽松,还发行了特别国债,显然这是疫情之后,走了全球应对经济下行的老路。但是经济回暖,就业稳定的同时,大水积聚,又会泛滥何方,想必大家都清楚。
我在之前的文章里提到一句话,“这些年,到底是高房价让我们富裕了,还是我们富裕推高了房价?”
如果产业进步,给老百姓带来切实有效的财富回报,大家有钱了导致房价上涨,这种情况是我们所愿意看到的。
但如果是货币政策放松导致房价上涨,后果是很严重的。因为货币政策放松传导社会财富,会集中于上游,层层剥离下来,普通人只能收到保工作的收益。
上游得利,便会寻找路径投资,将钱输送至楼市,房价上涨,未来接盘的还是普通人,这就是进一步的劳动力掠夺,还是之前的套路。
这显然和“房住不炒”相矛盾。
无奈的是,全世界之前都走这条路,除非像美国那样,用股市替代楼市,进行投资分流。这也是我们每天都在搞股市改革,开科创板的原因。
上游人群富足,路径依赖,未来还会把蓄水投入一二线核心资产上。
这种景象在今年的深圳表演地淋漓尽致,千万豪宅抢得不亦乐乎,然而写字楼的空置率却与日高涨,市场两极化病症凸显,非常畸形。
现在还有政策抑制,但未来在2021年之后,新一轮蓄水是否爆发就很难说清楚了。希望在那个时候人均收入能赶得上大潮,否则绝对是一场梦魇。
04
公积金得留着
除了大会的现场报告,其实还有一个房地产热门话题被提及,那就是“公积金是否会被取消”。
全国人大代表、58同城创始人姚劲波在21日公开了三份书面建议,他表示,疫情下的中小企业复苏,面临的最大困难就在于“入不敷出”,成本特别是人力成本高企,收入减少。因此,建议一方面适当下调住房公积金的缴存比例,由最低缴纳5%降至3%。
其实在姚劲波之前,从2月份开始,就爆发了住房公积金的“存废之争”。
最开始是黄奇帆,其后是董明珠,紧接着楼继伟,均表示支持取消住房公积金。随后北京大学的金融学教授,社科院战略研究员出来反驳。
公积金涉及到我国亿万家庭的购房优惠,到底该不该取消呢?接下来说说说我的想法。
什么是公积金,简单来说它是为了保障居民购房的一项福利政策,出发点是好的。但一直以来都被广为诟病,其中缘由主要是因为“缴存易,取用难”。
例如北上广深对公积金的贷款额度分别限制在120W、100W、100W、90W。其中北京每缴存一年可贷10万元。这些数值对于几百万的房子来讲,九牛一毛。
除此之外,很多城市还有换城取用限制,办理时间远超商贷的现象。有的开发商甚至拒绝使用公积金的购房者。这导致公积金使用率非常低。
数据显示,2008年公积金的使用率为58%,而2018年,公积金贷款市场占有率仅为16.19%。截至2018年末,住房公积金缴存总额145899.77亿元,提取总额87964.89亿元。
也就是说,全国将近一半住房公积金在银行里“睡觉”并产生负收益。
公积金是由员工和企业共担的,企业多了负担,员工扣了工资。那么因此就要取消公积金吗?
我认为主要还是看站在谁的角度说话。
黄奇帆说,除税收等政策以外,建议取消企业住房公积金制度,可为企业直接降低12%的成本;姚劲波说减少缴存比例可以减少企业人力成本;董明珠说,交什么公积金啊,企业成本高,而且我们格力给员工每人分一套房子。
发现没,支持取消企业住房公积金制度的言论,都是站在资本角度去思考问题的。像董明珠口中每人分一套房子的企业,连华为都做不到何况格力。
住房公积金是企业和员工双向的,现在却考虑单向利益,显然有失偏颇。
取消住房公积金,其实施行起来很简单,企业也开心,员工的工资似乎也多了,但结果是,3.25%的低利率购房优惠政策彻底消失了。
如果按照北京100万的贷款来讲,20年的还款期。
公积金利率:3.25%,利息总额:36.13万,
商贷利率:5.2%,利息总额:61.05万。
两者相差24.92万,一般家庭可以用这个钱去装修,甚至可以买一辆中档轿车了。所以住房公积金对于保障中低收入家庭实现购房需求来说,非常重要。
贸然取消住房公积金,是在减少了企业的人力成本,但是否是变相增加员工的购房成本呢?要知道,银行里沉淀的天量资金,使用率低的真正原因,并不是大家不愿意取用。
所以我支持改革,而非取消。
改革的目的,可以是降低缴存比例,降低企业成本和提高个人工资收入,但使用门槛一定要降低,例如跨城使用,额度上限,审批时间等等。
我辛辛苦苦赚来的钱,被迫缴存,但我也能随意取用,这个天经地义。
要知道,使用公积金的终究是最基础的刚需人群,其中大部分都是勤苦劳动的年轻人,而这部分人群,才是我们整个楼市和经济的支撑力。
这才叫房子是用来住的,不是用来炒的。
赞
赞




