人大代表常青树申纪兰:勿忘人民!

2020年06月29日

01
 
6月28日,全国人大代表申纪兰在山西长治逝世,享年91岁。

 
申老是人大代表的常青树,是人民代表大会制度的见证者。
 
从1954年当选第一届全国人大代表开始,到2018年当选第13届全国人大代表,申老是历史上唯一一个连任13届的人大代表。
 
半个世纪以来,申老一直坚持为民发声、为民办事,广获人民的认可和赞誉。
 
申老曾获得“全国劳动模范”“全国优秀共产党员”“全国脱贫攻坚‘奋进奖’”等称号。
 
2018年,改革开放四十周年,申老被授予“改革先锋”称号,获颁改革先锋奖章。
 
2019年,新中国成立七十周年,申老被授予“共和国勋章”。
 

 
02
 
“当人大代表,就要代表人民,代表人民说话,代表人民做事。”
 
申老是这样说的,也是这样做的。
 
1952年,西沟村初级农业生产合作社成立,申老当选为副社长。
 
她一上任就带领社里的妇女走出院门和男人一样下田劳动,推动男女同工同酬。
 
1954年,申老当选第一届全国人大代表,她提出的《男女同工同酬》被写进了《宪法》。
 
 
1984年,西沟村的家庭联产承包责任制暴露了一些问题,申老大胆进行改革,提出承包耕地“三年一小调,五年一大调”的做法。
 
这样就能根据人口的变化进行耕地调整,避免了土地的撂荒或者废弃。
 
与此同时,申老提供自己的身份信息,带领乡亲们开工厂、办企业、奔小康。
 

1985年,利用丰富的硅矿资源,申老带领西沟村建成了第一个村办企业——西沟铁合金厂。

该厂第一年就实现了利润150万元。
 
之后,申老又带领西沟村先后建成了磁钢厂、石料厂、饮料厂,这些后来成为西沟村经济发展的支柱。
 
再后来,随着国家政策的发展,申老又带领西沟村对企业进行改造和重新定位,紧跟国策的步伐。
 
比如,带领西沟村民植树造林,搞小流域治理,将“光山秃岭乱石沟,庄稼十年九不收”变成“两万亩荒山披绿衣,干石山变成‘花果山’,乱石滩变成‘米粮川’”。
 

比如,拆掉西沟铁合金厂,改建西沟展览馆、西沟香菇大棚、光伏发电基地……发展红色文化旅游、绿色生态旅游。
 

曾经,山西省领导对申老是这样评价的:“文化不高水平高,职务不大贡献大”!
 

03
 
“人民选我当代表,我就要为人民说话,把广大农民的心声带到会上,说给党和国家的领导人听,真正尽到我这个农民代表的职责。”
 
每年到北京开会前,申老总要把村里人召集到一起,让大家发言,然后把意见和想法记下,整理成建议或者议案。
 
在第八届全国人大的一次会议上,申老直接向江总书记反映老区的发展情况,希望各级领导重视。
 
 
之后,申老又把制约农民生产生活的土地、饮水、交通等关键问题作为议案提交,如今已经有许多得到了落实。
 
申老为民进言声名远播,许多人将她视为农民的贴心人,有问题就爱给她写信反映。
 
这些信有山西的,也有河南等外地的,申老就会把信整理成建议。

几十年,她针对大家关心的“三农”问题、农村基础教育、腐败等问题多次提出建议和提案。
 
比如1960年,二届全国人大的会议上,申老发言“把农业搞好,是国民经济的重要部分”。
 
2011年,申老在人大代表会议说,“我的提案是搞山区水利建设。我是农民代表,只要重视农业,我就放心了。”
 
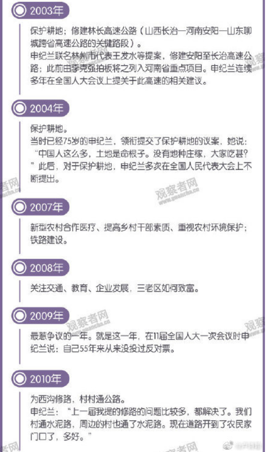
还有2003年保护耕地提案、2004年保护耕地提案、2007年重视农村环境保护、2012年加强农村教育提案……

 

几十年,申老一直将农民的问题放在心上,时时刻刻为人民进言。
 
可以说,申老时刻在践行一名党员干部“为人民服务”的标准。
 

04
 
申老一生,心里只想着人民为唯独不想自己。
 
1973年,申老被任命为山西省妇联主任。
 
按理说,这是正厅级的国家干部,是可以定级别、升工资、转户口、分住房、配专车、配助理或者秘书的。
 
但是,申老坚持“不转户口、不定级别、不领工资、不要住房、不调工作关系、不脱离劳动”,坚持回西沟村参加劳动。
 
后来,她更是毅然辞去了这个正厅级的职务,回到西沟村,以农民的身份参与西沟村的建设。
 
甚至已经七老八十了,过了退休的年纪,还一直坚持在地里劳动。
 
一年夏天,别人问她:您都70多岁了,天气又这么热,您咋还下地干活儿呢?
 
申老用毛巾擦了擦脸上的汗水,说:劳模,劳模!不劳动怎么当劳模?!
 

1983年,党组织将申老列为长治市人大常委会副主任的候选人,后来她当选了并且一直连任。
 
市里又要给她转户口、定级别、配专车、配秘书,全部被申老推掉了。
 
她说:“我的户口就在西沟,级别在农村,能走能动,要这些用处不大。”
 
市里坚持给她配车,她就要了一辆能放救护担架的吉普车,后来成了西沟村的“救护车”。
 
20世纪90年代,西沟村条件好了,家家户户建起了新房,但申老一直住在60年代修建的排房。
 

有好几次,申老儿子向母亲提出翻修房子,村委也想让她新建房子,都被她拒绝了。
 
直到2006年房子被雨水淋坏了,申老才接受子女帮忙凑钱建新房子。
 
为什么要子女凑钱呢?因为申老的奖金捐给了村里的建设工程。
 
一直以来,申老过着非常清贫的生活。
 
一次,朱总理到申老家里看望她,看到她的房子里什么都是旧旧的,没有一件现代化的新式家具和高档电器。
 
朱总理不由得动情地说:你这位老劳模的家实在太简陋了,甚至还不如普通农家,日子过得清贫、太苦了!
 
不过,看到墙上挂着申老与各个中央领导人的合照,朱总理又说:虽然你的生活过得非常清贫,但是你精神生活绝大多数人都比不了。
 
 
尽管在普通人眼里,申老是一个声名远播的国家干部、是一个德高望重之人。
 
但是,一心扑到工作上的申老不但在生活上没能尽到一位母亲的责任,而且从未利用自己的影响为孩子们谋取一官半职。
 
她就是这样一心为人民着想,从未想过自己。
 

05
 
中国人喜欢当官是有传统的,从秦汉至明清,两千多年,官本位思想严重。
 
主要是,做了官确实能够使得个人和家族的境遇发生很大的改观,权力、地位、金钱、名誉等各种福利接踵而至。
 
一朝为官,基本上升迁可期,终身无忧,个别翻船的除外。
 
但是新中国建立以来,当官的不叫官了,叫国家干部,叫“人民公仆”。
 
人民公仆的职责就是“全心全意为人民服务”。
 
几十年来,也诞生了向申老、焦裕禄、孔繁森、杨善洲这样的“全心全意为人民服务”的好公仆。
 
 
只是,不知道从哪一天起,“人民公仆”又变成了官老爷,升官发财成了一些人的价值追求。
 
搞花架子、刷存在感,光喊口号、不干实事……
 
在一堆“天下熙熙皆为利来,天下攘攘皆为利往”的人中间,像申老这样,一心只想着人民唯独不想着自己的干部,尤为难能可贵。
 
希望,我们的国家、社会,能够涌现更多,像申老这样,人民满意、百姓放心的好干部。
 
这样,即使面对世界百年未有之大变局,外面再大的狂风暴雨我们也不足惧。
 
当然,像申老这样“全心全意为人民服务”的好干部,人民会永远铭记!
 
申老,一路走好……

已有875人赞

热点推荐