赞
天花,是世界上第一种被永久根除的传染病。
在被彻底消灭之前,它至少困扰了人类3000年。在17、18世纪,天花是世界上最具毁灭性的传染病;仅20世纪,它就导致了3亿人死亡。直到1979年,人类才真正战胜天花。
在纪念世界消除天花40周年时,世界卫生组织总干事谭德塞说:
“当前,在世界面临新冠病毒大流行时,人类战胜天花这一事实提醒人们——当各国团结一致抗击共同的健康威胁时,什么都可以变为可能。”
那么,人类是如何取得这次“历史上最伟大的公共卫生胜利”的?
其成功对当下全球抗疫来说,意味着什么?
文 | 张大庆 北京大学博雅特聘教授、科学技术与医学史系副主任
编辑 | 王乙雯 瞭望智库
本文根据张大庆教授在由北京大学科学技术与医学史系和北京大学人文社会科学研究院联合举办的“科学·文明”系列讲座上的演讲整理、改编,首稿由韩明月整理。如需转载请在文前注明来源瞭望智库(zhczyj)及作者信息,否则将严格追究法律责任。
1
世界上第一位天花患者
天花使感染者们遭受到巨大的痛苦:发烧、严重头痛、肌肉疼痛、身体孔口大量出血、呕吐,以及身体大部分地方出现充满脓包的丑陋皮疹。
作为一种古老的病毒,其起源至今尚未明了。
有科学家猜测,天花病毒曾是一种无害的痘病毒,可感染家畜(例如发生在牛身上的牛痘),在人类畜养的过程中与其频繁接触,从而变异,在人体组织中生长、复制并使人致病。这个过程可能发生在公元前10000年左右。
从现有证据来看,迄今发现最早患有天花的病人,是于公元前1157年去世的古埃及法老拉美西斯五世。
研究者们发现,法老的脸部、脖子和肩膀上都留下了极其类似天花造成的疤痕,由此推测,可能早在公元前1161年,天花就开始袭击埃及。

拉美西斯五世的木乃伊
此后,通过以战争为主的传播方式,天花逐渐遍布亚欧大陆。随着大航海时代的到来,它将自己的“版图”扩展到美洲大陆。
西班牙侵略者将天花带到美洲,致使在美洲大陆暴发了长达8年的传染病。相关研究表明,在西班牙人到达美洲后的一个世纪内,2500万原住民,只有600万活了下来。
1519年,西班牙探险家赫南·科尔特斯带领远征军和天花病毒在墨西哥海岸登陆,数周内,原住民阿兹特克人被天花摧毁。
17世纪初,普利茅斯殖民地附近的印第安人遭遇天花,患者死亡率近90%。

欧洲人到达美洲
天花在中国流行,最早可以追溯到公元1世纪——战争中,由俘虏从印度经越南带到中国。因此,在中国古代,天花也称“虏疮”。
我国东晋时期的名医葛洪在《肘后备急方》中对天花的描述,被认为是世界上最早且较为准确的记载:
“比岁有病时行,仍发疮,头面及身,须臾周匝,状如火疮,皆戴白浆,随决随生,不即治,剧者多死。治得瘥后,疮斑紫黑,弥岁方灭,此恶毒之气……以建武中于南阳击虏所得,仍呼为虏疮,诸医参详作治,用之有效。”

葛洪(公元281—314年)
英国医生托马斯·西登汉姆(1624—1689)观察到,富人患天花的死亡率高于穷人。他由此推论,当时医疗方式可能弊大于利,穷人因很难获得治疗反而更少死亡。
美国第一本关于天花的小册子是托马斯·撒切尔医生(Thomas Thacher)编写的《新英格兰公众处置天花或麻疹指南》(A Brief Rule to Guide the Common People of New England how to order themselves and theirs in the Small Pocks, or Measels)。

1721年出版的《天花处置指南》
但是,当时,对天花的处置仍为放血降温、发汗调整体液平衡等传统疗法,甚至还有将房间布置为红色的“红色疗法”。实际上,放血、发汗,对发热或许有效,但并不能控制该病的进程。能否幸存,只能凭借病人自身的“天然自愈力”。
那么,防治天花的方法,是如何被我们发现和掌握的呢?
2
现代免疫学先驱:人痘接种术
在认识疾病、与之作斗争的漫长历史中,人们已经认识到,某些疾病在人的一生中只发生一次,康复后通常不会再患。于是,“接种”这种自然保护的方式开始被广泛使用——让孩子们多接触温和型的传染病,以保护他们日后免受更严重的疾病侵袭。
中国的人痘接种术出现较早。据《医宗金鉴》记录,“宋真宗时峨眉山有神人出,为丞相王旦之子种痘而愈,其法遂传于世。”
到明清时期,出现了专门用于人痘接种的工具和方法。

种痘工具与方法
注:
按痘苗种类分为——
浆苗,取痘粒之浆破外皮沾接种之者;
衣苗,服痘儿之衣而种之者;
旱苗,以痘痂屑干吹入鼻中种之者;
水苗,以痘痂屑浸湿塞入鼻中种之者。
1661年,顺治因染天花去世。出过痘的康熙十分重视人痘接种预防天花。他在《庭训格言》中提到:
“国初人多畏出痘,至朕得种痘方,诸子女及尔等子女,皆以种痘无恙。今边外四十九旗及喀尔喀诸藩,俱命种痘;凡所种,皆德善愈。尝记初种时,年老人尚以为怪,朕坚意为之,遂全此千万人之生者,岂偶然耶?”
可以说,康熙的支持对人痘接种的推广发挥了重要影响。
1689年,中俄《尼布楚条约》签订后,彼得一世派人来京学习满汉文字和人痘接种。“康熙时俄罗斯遣人到中国学痘医,由撒纳衙门移会理藩院衙内,在京城肄业。”
这一时期,通过贸易,到17世纪时,欧洲与非洲诸地都接触到了人痘接种。
18世纪,通过在中国工作的英国人约瑟夫·利斯特(Joseph Lister),英国皇家学会了解到把粉末状的天花痂吹进鼻孔进行接种的人痘接种法。1750年代,许多欧洲王室成员死于天花。在意大利内科医生提摩尼(Emmanuel Timoni)的大力传播下,如给时任官员写信、在学术期刊发文等,人痘接种在欧洲得到推广。
曾任英国皇家学会秘书、大英博物馆第二任馆长的马修·麦提(Matthew Maty)看到了人痘接种的价值,并预见了天花的根除:一旦所有容易感染天花的成年人要么已经感染了天花死亡,要么永久免疫。经过人痘接种,自然天花和人工天花都将不复存在。

马修·麦提,1718—1776
在美国,1721年,波士顿天花感染达到高峰,牧师科顿·马瑟(Cotton Mather)说服当地医生博伊尔斯顿(Boylston)给自己的儿子和两个奴隶进行人痘接种,并在当地推行;1730年,天花在纽约等地流行时,本杰明·富兰克林发文提倡接种人痘,人痘接种在美国的传播加快。
独立战争期间,天花流行病肆虐整个北美,大陆军遭受了重创。17岁时已经感染过天花的大陆军总司令乔治·华盛顿,开始关注天花对军队的影响:一方面,欧洲人接触这种疾病比美国人早,这相当于英军的一个优势;另一方面,因为害怕感染这种致命疾病,一些州拒绝或暂停士兵招募。为了预防天花感染,1777年,华盛顿下达命令,让整个大陆军实施人痘接种。
当然,人痘接种术在欧美的推广并非一帆风顺。当时,有宗教人士认为,人类试图控制疾病是不虔诚的;有些医生认为,人痘接种可能是无效的——即便它清除了血液中的天花颗粒,但留下其他腐烂的颗粒会导致更危险的发烧,而且人痘还可能传播其他更严重的疾病。
既然人痘接种风险高,有没有更好的方法?
3
技术升级:牛痘疫苗
在消灭天花的历史中,英国医生爱德华·詹纳(Edward Jenner,1749—1823)做出了重要贡献——在人类疾病预防史上,牛痘接种的发现是具有里程碑意义的大事件。
他曾给布里斯托附近的乡村外科医生兼药剂师当学徒,期间,从一位挤奶女工那里听说,得过牛痘就不会感染天花。
1772年,年仅23岁的詹纳带着满腔热血与学到的知识,回到了自己的家乡伯克利,成为了当地的一名外科医生。
1796年5月14日,积累了丰富行医经验的詹纳给8岁的菲普斯(James Phipps)接种了牛痘,痘苗取自一位挤奶女工。菲普斯出现局部反应,几天后就完全恢复了。为了检验牛痘的保护作用,同年7月,他为菲普斯接种了取自人类天花疮的物质,结果是成功的。
次年,詹纳给英国皇家学会写信,描述其实验和观察结果,被拒。一个乡村医生想要打破权威何其艰难。

牛痘接种示意图
1798年,他自己出版了一本小册子,介绍“在英国西部尤其是格洛斯特郡发现的一种称为牛痘的疾病之原因和效果研究”,包含利用牛痘脓包材料保护菲普斯免受天花感染以及22个相关病例的成功案例。
他还跑去伦敦寻找接种疫苗的志愿者,然而3个月一无所获。在快要放弃时,先前结识的外科医生亨利·克莱恩主动使用了詹纳提供的疫苗,再次证明接种牛痘疫苗可以预防天花感染。
在几次卓有成效的临床试验后,牛痘接种在英国得到了迅速推广。

詹纳手稿
为什么接种牛痘也可以预防天花?
牛痘是牛的一种不常见疾病,通常是温和的,可以通过牛身上的疮传染给与之发生接触的人。牛痘病毒(cowpox virus)属于正痘病毒(orthopox virus)家族,这个家族还包括马痘病毒(horsepox virus)、猴痘病毒(monkeypox virus)和引起天花的天花病毒(variola viruses)。
在电子显微镜下观察,牛痘病毒与天花病毒非常相似,两种病毒的遗传物质(DNA)基本相同。当它进入人体后,免疫系统能产生中和病毒的抗体。由于这些病毒之间可以产生交叉免疫,感染牛痘所产生的的抗体也就可以对天花病毒产生作用。因此,挤奶女工感染过牛痘后,就不会再患天花。
在医学史上,很少有医疗方法能取得类似牛痘接种预防天花这样立竿见影的成效。
1801年之后,大多数欧洲国家也开始推行这种疗法。在法国,拿破仑命令麾下军队全部接种疫苗;美国总统杰斐逊不仅大力推行疫苗接种,还致信詹纳,称赞他祛除了人类最大的苦难;有几个国家甚至强制接种牛痘疫苗。
10年间,牛痘接种预防天花的方法已传播到世界各地。

天花医院
4
中国人如何战胜天花?
19世纪初,澳商葡人带来“活牛痘苗”,为澳门的孩童接种牛痘,这是较早关于中国牛痘疫苗的记录。
注:“嘉庆十年四月内由啤道路滑船由小吕宋装载幼儿,传此痘种到澳门。本国医生协同澳门医生,照法栽种华夷童稚,不下数百,俱亦保全无恙”。
1805年,英国医生亚历山大·皮尔逊(Alexander Pearson)将牛痘接种术引入中国。传入早期,得到广东行商(郑崇谦、伍秉鉴等)和传教士医生(雒魏林、嘉约翰、合信、德贞等)的大力支持。
后来,湖南、江南、福建、四川等地的地方官或请医生将牛痘术带到自己的辖地,或支持开设牛痘局。一些乡贤直接创办牛痘局或支持相关工作,一些慈善机构也参与其中。

亚历山大·皮尔逊

广东东华痘局纪念
1817年,皮尔逊的助手邱熺编写《引痘略》,运用中医医理来解释牛痘术,使其被更多中国人接受。

《引痘略》及内页内容
之后,牛痘接种在中国逐渐制度化:1919年,中央防疫处制成牛痘苗;1928年,国民政府颁布《种痘条例》;1929年,卫生部颁布《省市种痘传习所章程》。

民国十九年,种痘队出发纪念合影

民国时期种痘宣传画
民国时期政府将牛痘接种纳入公共卫生事业,但因政局动荡,难以达到预期目标。中华人民共和国建成后,国家规定对满6个月儿童进行普遍接种,之后每6年复种一次,直至18岁。
由此,天花发病人数得以迅速下降。从1950年到1954年,我国天花病例从4万多降至仅800余例;至1957年,少数地区还有个案发生;60年代初,中国最后一个天花病人痊愈,天花彻底被中国人征服。

排队接种天花疫苗
然而,由于国际政治形势等因素,直到1979年底,这项成绩才获得世界卫生组织(WHO)认证。
5
全世界行动起来
20世纪中期,根除天花作为一个全球性目标被提上日程。
1958年,在第11届世界卫生大会上,苏联代表提出全球根除天花的议案,获得全票通过,WHO启动了“根除天花规划”。
然而,由于美苏敌对状态、资金短缺和相关国家政府官僚化等原因,该规划并未及时有效地付诸行动。1966年,美苏达成共识,在第19届世界卫生大会上通过决议,同意协调各国的根除天花规划,将根除天花项目列入WHO正规预算。

根除天花行动
1967年调查表明,除北美和欧洲,天花在亚非拉各大陆都有流行,估计每年有1000万到1500万人患病。
WHO启动“根除天花加强规划”,计划10年内在全球根除天花;同时,成立根除天花工作组,负责协调各国的天花根除计划以及提供技术与经济支持。各国政府积极配合,广泛开展疫苗接种并及时通报疫情。
到1973年底,天花仅存于南亚次大陆和非洲的一角——埃塞俄比亚和索马里。1977年10月26日,天花皮疹出现在一个索马里人身上,这是世界最后一个天花病例。
1979年12月9日,瑞士日内瓦,WHO专家组郑重地在承载着《根除天花宣言》的羊皮纸上签字,并盖上红色蜡印。
宣言用6种语言写道:
“我们,全球扑灭天花证实委员会委员,证实扑灭天花已经在全世界实现。”

《根除天花宣言》
折磨人类数千年的天花病毒,通过各国共同努力,终于被人类征服。

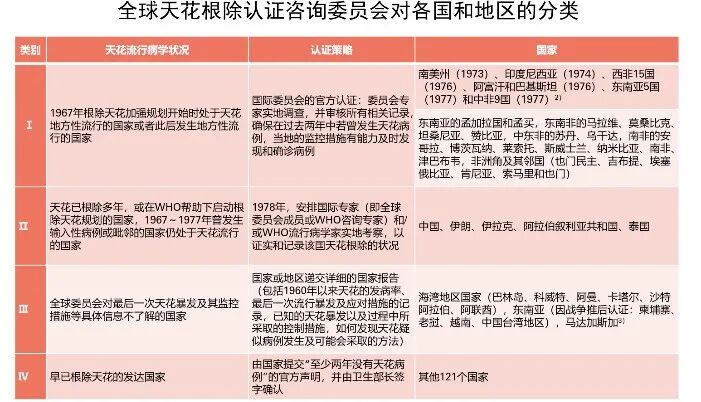
全球天花根除认证咨询委员会对各国和地区的分类
6
为什么是天花?
为什么第一个被人类根除的传染病是天花?
其一,与疟疾和黄热病不同,天花是一种只影响人类的疾病,没有动物宿主。当天花感染未接种疫苗的个体时,疾病迅速发作,严重症状持续时间很短,只有在出疹时才会传染。被感染的人要么死于这种疾病,要么痊愈终身免疫。因此,不存在可能使传播不可预测的载体。而且,与麻风病或性传播疾病相比,天花的污名化不明显,很少有病人会隐瞒病情。
其二,在天花的预防方面,针对一种稳定毒株的有效疫苗是可用的,并且已经使用了100多年。
值得一提的是,天花疫苗接种技术的改进发挥了重要作用。比如保存技术使疫苗得以在炎热潮湿的环境中储存,而且更易运输;与喷射注射枪相比,分叉疫苗注射用针每次使用的疫苗量仅需0.0025mL,且消毒后能够重复使用,极大地降低了成本、提高了效率。

左图为喷枪接种;右图为分叉针接种
更为重要的是,成功根除天花,在于各国政府、科学家与国际组织等不同行为体之间的多维互动。这展示出科学标准与政治价值之间的相互建构与塑造,充分证明了构建人类命运共同体对征服传染病的重要意义。
不同国家和地区社会经济发展常常不平衡,贫穷国家和地区易出现病毒卷土重来的现象,并播散到其他地区,这是导致艾滋病等疾病广泛蔓延的重要原因。
总的来说,传染病远没有到退出历史舞台的时候。面对突发的传染病,我们依然会惊恐;对于不断出现的传染病,还有待深入探索。
我们不得不接受人类将与传染病长期共存的严峻局面。
从人类根除天花的历史中,我们看到,科技和社会的发展已为我们应对传染病提供了丰富的手段。我们相信依靠科学、依靠聪明才智、依靠团结友爱精神,人类可以从容地面对各类传染病的挑战,不断提升健康水平。
(文中图片由作者提供)
参考资料:
1.Kim R. Finer. Smallpox. Philadelphia:Chelsea House Publishers. 2004.
2.【晋】葛洪,王均宁点校,《肘后备急方》,天津科学技术出版社,2005年。
3.M. De La Condamini,The History of Inoculation. New Haven: T.and S. Green,1773.
4.苏静静、张大庆,在医学与政治之间——中国根除天花的国际认证[J].自然科学史研究。
赞
赞




