赞
新一轮楼市调控卷土重来。
2020年下半年,楼市进入政策密集期,一系列政策信号轰然而至。
第一个信号是,中央召开房地产座谈会,10个热门城市被点名。
近日,韩正副总理主持召开房地产工作座谈会,北京、上海、广州、深圳、南京、杭州、沈阳、成都、宁波、长沙等10个城市人民政府负责同志参加座谈会。

这10个城市,既有一线城市,也有楼市高热的二线城市,甚至出现了素有“房住不炒”标杆城市之称的长沙,其间的信号不言而喻。
这场座谈会明确强调“高度重视当前房地产市场出现的新情况新问题,时刻绷紧房地产调控这根弦”,同时提出“房住不炒”、“房不刺激”、“防止资金违规流入房地产市场”、“发挥财税政策作用“等手段。
时刻绷紧房地产这根弦,这个说法在过去并不多见。
第二个信号是严查资金违规流入楼市,多部门已经联动起来。
据21世纪报道,近日央行调查司发布紧急通知,摸底线上消费贷款流入楼市情况,调查范围包括花呗、借呗等。

无独有偶,就在日前,银保监会连续多次重申:严禁资金违规流入股市,违规投向房地产领域、“两高一剩”等限制性领域。
目前,已有多家银吃到罚单,涉及中国银行、平安银行、北京银行、邮储银行、广发银行等,其中平安银行北京分行一次性收到772.22万元的罚单。
可见,严查资金违规流入股市、楼市,不是说着玩的。
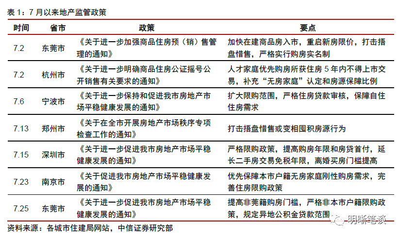
第三个信号是楼市热门城市全部加码调控,一个都不能少。
从深圳到杭州,从南京到东莞、宁波,2020年上半年楼市最火热的城市,无一例外加码了楼市调控,成为这一轮楼市收紧的关键信号。
这一次楼市收紧,不乏实质内容。深圳“落户3年方能购房”、东莞“二手房限购”、南京“离婚2年内购房受限”、杭州“高层次人才住房限售5年”、宁波“扩大市区限购范围”,无不有针对性。

种种迹象表明:长沙,正在成为新一轮楼市调控的标杆。大城市楼市调控全面“长沙化”,或许为时不远。
这背后已有诸多迹象。
一个是,在深圳出台堪称史上最严的“7·15”新政之前,深圳住建委一行曾到长沙调研考察,对长沙房地产调控和房地产市场监管工作成效、先进经验和典型做法给予高度评价。
深圳刚在长沙考察完没几天,最严楼市调控就横空出世,“深圳学长沙”这一说法不胫而走,为“楼市调控长沙化”提供了最强注脚。
另一个是,这一次中央点名10个城市召开的座谈会,既有深圳杭州南京宁波东莞等楼市热门城市,也有长沙这样的“房住不炒”标杆,这背后充满想象空间。
目前,长沙住房均价仅为1万元左右,远远低于同等城市能级的中西部省会,房价收入比低于7,位居全国主要城市末位,是为数不多处于合理水平的城市之一。

长沙这一成绩,与当地的楼市调控不无关系。长沙“反炒房战”的成功,足以说明:楼市调控不是没有用,想要控制房价也并非没有办法。
房住不炒的“长沙模式”,究竟是什么?
一是楼市调控全国最严,“反炒房”态度最为坚决,几乎遏制了所有投机空间。
1、限售4年。商品住房须取得不动产权属证书满4年后方可上市交易。 2、二套限购。购买二套房,必须在首套房拿证4年之后。 3、二套征收重税。个人购买家庭第二套改善性住房,按4%的税率征收契税。 4、堵住人才购房漏洞。专科及以上学历人才,须满足在长工作生活24个月。
二是天量供应土地,杜绝人为制造短缺。
房价短期看政策,中期看土地,长期看人口。要知道,土地是垄断的,土地供应是否充分,是不是存在人为制造短缺,有没有主动制造“地王”,决定着许多城市房价的走势。
长沙土地供应呈现井喷之势。从2015年到2019年,长沙土地供应面积接近9000万平方米,仅2019年就供应了2600多万平方米,这将为当地提供源源不断的住房供应空间。

在内地,不少城市都将“土地资源紧张”作为房价上涨的依据。事实上,几乎所有城市都不存在真正的土地短缺问题,问题是土地有没有供应充分、住宅用地究竟占比有多大、住宅供求失衡有没有人为因素存在?
或许,大城市楼市调控都将“长沙化”,但真要想学好长沙,并不是那么容易。
赞
赞




