赞
最近,登革热进入高发季节,世界多地都发现病例。
8月3日,厦门发布登革热高风险等级。截至8月7日,据上海市疾控中心消息,上海市已报告输入性登革热病例9例。
而在新加坡,截至4日,每周新增登革热病例连续8周超过1000例,今年已出现22403例登革热病例,超过2013年全年22170例的历史最高纪录。截至8月2日,新加坡因感染登革热病毒死亡人数已达20人。
有数据显示,全球每年大约有3.9亿例登革热感染病例,出现临床症状的病例数大约为9600万。另一项研究显示,全球共有128个国家和地区、39亿人面临感染登革热的风险。
什么是登革热?为何能威胁39亿人的健康?今天,库叔分享一篇张文宏医生的科普文章。
文 | 张文宏 上海华山医院感染科主任
编辑 | 谢芳 瞭望智库
本文为瞭望智库书摘,摘编自《张文宏说传染:补上这堂健康常识课》,中信出版集团2020年8月出版,原标题为《登革热——蚊子出没,请注意》。
1
前世今生
登革热这个名字中的“登革”,源自西班牙语单词“dengue”,它的原始含义是“装腔作势”。之所以取这个名字,是因为当时人们发现,在西印度群岛感染了登革热的奴隶,会出现花花公子一般的姿势和步态,因此这种疾病一度也被称为“花花公子热”。有意思的是,花花公子的英语单词是“dandy”,其发音和“dengue”相近。
后来,美国开国元勋本杰明·拉什医生在分析1780年费城流行病的报告中,使用了“断骨热”一词,准确地描述了病人的感受。在该报告标题中,他使用了更正式的术语“呕吐发热”。
直到1828年后,登革热这个名词才被广泛使用,而历史上使用过的其他称呼还包括“伤心热”等。重症登革热还曾被称为“传染性血小板减少性紫癜”“菲律宾出血热”“泰国出血热”“新加坡出血热”,但是“登革热”这个病名还是保留下来了。
目前,最早记载的登革热流行发生在18世纪。今天人们已经知道,登革热是通过一种叫“埃及伊蚊”的昆虫,在叮咬了患有登革热的人的血液后,再去叮咬健康人传播的。原本这只是一种地方病,随着15—19世纪奴隶贸易活动及全球化的加剧,密闭的货舱和染病的船员带着埃及伊蚊和登革热病毒从非洲向全球传播。

伊蚊可以在各种积水容器中滋生。
登革热在世界的流行,有两个高峰。
第一个高峰是20世纪40年代,其背后的推手就是“二战”。战争时期兵员频繁调动,尤其是层出不穷的丛林战,更加剧了登革热的传播与扩散。1942—1945年,日本报告了200万例病例,美国报告了8万多例。
“二战”结束后,各国纷纷安静下来休憩,登革热也随之归于沉寂。1970年以前,只有9个国家经历过登革热流行。它们分布在东南亚和西太平洋地区,而且无论是患病人数还是传播范围,都处于历史较低水平。
但是从1977年开始,登革热卷土重来,愈演愈烈,这一年成为未来超过40年的登革热全球大流行的起点。而且,这次是登革热和登革出血热一起暴发,目前,这种疾病在非洲、美洲、东地中海、东南亚和西太平洋地区的100多个国家流行。
其中,受影响最严重的是美洲、东南亚和西太平洋地区,2008年,这些地区报告的病例超过120万例。到了2015年,光是美洲就报告了335万例;2016年,美洲仍旧有334万例登革热病例。
卫生条件比较好的欧洲也不能幸免。2010年,法国和克罗地亚首次报告了登革热的本地传播情况,其他3个欧洲国家也发现了输入性病例。2012年,葡萄牙马德拉群岛暴发登革热,出现2000多例病例,葡萄牙大陆和欧洲其他10个国家发现了输入性病例。
自此,登革热真正成了全球流行病。
中国情况怎样?中国的流行趋势基本和世界保持同步。
1910—1940年,中国暴发了严重的登革热疫情,尤其是1930年上海发生登革热流行,疫情一路蔓延到江苏、浙江、福建、广东、台湾。1945年,汉口流行登革热时,全城有80%的人患病。
从1978年广东佛山暴发疫情开始,中国跟随世界,进入了登革热的流行期,连中间的起伏也和世界大致同步。
在1995年和2013年我国出现的两次登革热流行中,登革热报告病例达数千例。2014年,中国广东大规模暴发登革热,全年报告病例超过4万例。同年,云南、广西、福建、台湾等地出现了登革热的本地暴发。2019年,中国又迎来新的输入型暴发,除了2014年暴发的地区之外,江西等从未出现登革热本地流行的省份也出现疫情暴发。
2
暴发与消灭
登革热在整个热带地区普遍存在,因降雨、高温和无计划的快速城市化,这些地区的登革热流行风险日益增加。登革热为自限性疾病,预后良好,非重症患者病死率低于1%。20世纪50年代,菲律宾和泰国登革热流行期间,重症登革热病例首次被发现。今天,重症登革热影响着许多亚洲和拉丁美洲国家,已成为这些国家的儿童和成人住院、死亡的主要病因之一。
登革热是由登革病毒(Denguevirus,简称DENV)经蚊媒传播引起的急性虫媒传染病,共有四种各不相同但又密切相关的病毒血清型:DEN–1、DEN–2、DEN–3和DEN–4。感染登革病毒后,人体会对同型病毒产生较持久的免疫,但这种免疫对不同型病毒感染不能形成有效保护。若再次感染不同型的登革病毒,机体可产生增强性抗体,导致重症登革热的发生。

图为登革病毒。
登革热的传播媒介以埃及伊蚊居多,其次是白纹伊蚊。埃及伊蚊生活在城市栖息地,主要在人造容器中繁殖。伊蚊卵生命力极强,在干燥环境中可存活一年多,并在与水接触时孵化。
与其他蚊子不同的是,埃及伊蚊在白天叮咬,它的活动高峰期是清晨和黄昏。雌性伊蚊在每个叮咬周期内都会叮咬多人。
而白纹伊蚊则是亚洲名第二的登革热传播媒介,并进一步扩散到北美洲和欧洲的超过25个国家,主要原因是旧轮胎(繁殖地)和其他商品(如富贵竹)的国际贸易。白纹伊蚊具有很强的适应性,因此可以在欧洲较冷的温带地区生存。
目前,全球病例增速与 30 年前相比明显加快,多地出现暴发。
早在2010年,东南亚国家联盟和世界卫生组织联手发起一项运动,把每年的6月15日定为国际抗登革热日,希望能通过这种方式唤起人们对登革热的重视,促使人们共同采取行动,一起消灭登革热。
对付登革热,最有效的并不是特效药,而是良好的公共卫生。因此,如何定位和消除蚊子幼虫的栖息地,就显得尤为重要。
现在,全世界每年约有50万名重症登革热患者需要住院治疗,估计每年的病死率为2.5%。但是,公共卫生建设较好的国家已经将病死率降低到了不足1%,由此也带来了2017—2018年相关数据的下降。
就在世界即将迎来曙光时,2019年登革热再次暴发。这次暴发范围仍然集中在西太平洋地区、东南亚这几个传统疫区,而中国正处于这些地区的包夹之下。
在人口流动日趋频繁的今天,没有哪个国家可以把疾病封堵在国门之外,也没有哪个国家可以单独面对疫情,这需要全球各地一起协作,共同面对。
疫情面前,没有谁能独善其身。
3
几大要点
1.登革热在什么地区高发?
由于全球气候变暖及快速城市化等原因,全世界的登革热病例数相比30年前增速明显。登革热在东南亚、西太平洋地区、美洲、地中海东部和非洲等地区已经成为一些国家的地方性流行病,而且有些地区的疫情较为严重。如果要去这些地区旅行,需要注意防范登革热。
中国出现本地传播病例的地区也越来越多。登革热的主要传播媒介是白纹伊蚊和埃及伊蚊。白纹伊蚊俗称“花蚊子”,在我国分布广泛,作息时间和人相反,日出前后和日落时分是它们“上班”的高峰时段。埃及伊蚊主要分布在海南、广东、云南等地区,是典型的“家蚊”,喜欢和人类共处一室,所在即使是在家里,也要注意驱蚊灭蚊。
2.感染一次登革热后,会产生免疫力吗?
目前已知的登革热有四种类型。人在初次感染其中一种登革病毒后,就会对同型病毒产生较持久的免疫力,可持续数年,但对其他类型的登革病毒的免疫力只能维持很短时间。
3.登革热有疫苗可以预防吗?
目前的登革热疫苗只适合感染过登革热的人接种,无登革热患病史的人还不能通过注射疫苗预防登革热。而且目前没有特效的抗病毒治疗药物,唯一的办法还是听医生的话,积极配合治疗。
对于登革热,治疗原则是早发现、早诊断、早治疗、早防蚊隔离。重症病例的早期识别和及时救治是降低登革热病死率的关键。
4.如何防控登革热?
对于普通人来说,应对登革热传播的主要手段还是消灭身边的蚊子,起码不要让它们近身。
对于临床工作者来说,最关键的是要监测登革热症状患者,及时合理处置重症登革热患者。
无论是在登革热流行地区,还是在非流行地区,医务人员都应该掌握重症登革热的警示体征,减少和避免登革热死亡病例的出现。今后,可能会有更多地区把登革热作为常见传染病纳入常规管理。
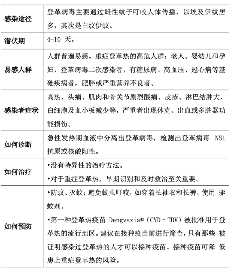
登革热知识卡片

赞
赞




