赞
一波未平,一波又起。
01
近日,有消息称深圳即将试点开征房产税。
根据消息,人均60平或家庭1套房为免征面积,2套房以上超过人均60平方的征收税率1.5%,第3套房征收税率2.5%,第4套房征收税率4.5%。
按照这个版本,如果在深圳有3套评估价均为1000万的房子,姑且认定前两套都在免征面积之列,第3套每年要缴纳的房产税高达25万。
注意,房产税是财产税,按照评估价征收,每年都会征收一次。如果方案属实,那么拥有2套以上住房的群体,房产税长期累计下来,将是一笔惊人的数字。
对此,据媒体报道,经财联社记者向相关部门了解,该消息不属实。

相比于消息真假,更值得关注的是,为什么会出现房产税传闻?蓄势已久的房地产税离落地还有多远?
02
这里需要区分房产税与房地产税。
这两年,我们讨论的多是“房地产税”,这是关乎房产、土地的一系列税收体系,房产税只是其中一种。
房地产税,是就全国范围而言,最新的政策表述是“稳妥推进房地产税立法”。这里的关键在于“立法”,根据“税收法定”原则,房地产税想要在全国落地,必须经历人大立法等法律程序,不会贸然推进。
“房地产税”不会贸然推进,不等于“房产税”不会突然袭击。
房产税早已有之。早在1986年,我国就已出台《房产税暂行条例》,其中明确,房产税由产权所有人缴纳,而“非经营用的房地产”则在豁免之列。
这是原始版的房产税,只是对商铺、租赁等征收,所有自住住宅都不在其列,与现在所说的“房地产税”有着天壤之别。

那么,有没有更进一步的房产税?
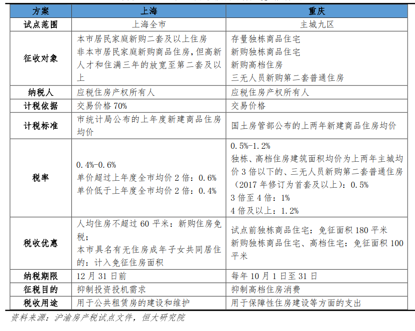
有的。2011年,上海重庆开始新试点,对传统房产税进行扩围,将普通住房纳入房产税征收范围。
虽然上海重庆版的房产税有所扩容,但普遍存在税基较窄、免税面积较大、税率偏低等问题,迄今只有这两地试点。

比如上海,只针对新购买的二套及以上住房征收,过去买房的存量房源不征收,第一套房也不征收,人均60平方以下的也免征;税率仅为0.6%,且可按70%价格征收。而在重庆,只对高档住房和别墅征收,普通住房也不征收。
正因为这一点,这两地的房产税覆盖范围极其有限,税收收入可以忽略不计,对于房价的影响微乎其微,未能得到其他城市的响应。
所以,原始版房产税、上海重庆版试点房产税,都有着各自存在的问题,有关方面才将涵盖范围更广、与国际接轨的‘房地产税’纳入决策日程。
03
从2017年开始,房地产税就是热门话题。
当时,房地产税想要落地还存在诸多限制,如今随着全国住房信息联网、不动产统一登记、70年产权可自动续期,房地产税基本上已经没有技术阻碍。
那么,未来的房地产税会如何征收?
有关负责人曾表示,房地产税立法,将按照“立法先行、充分授权、分步推进”12字原则进行推进。这是“税收法定”原则体现。
同时,根据官方部门透露的信息,房地产税将会按照评估价(而非原价)征收,会存在一定的税收优惠,可能设定一定的免征面积,这一税收属于地方税,全部归地方政府所有。

可以说,房地产税的落地,将是大概率事件。但究竟哪一年落地,则有很大的不确定性。
毕竟,房地产税牵一发而动全身,影响的不是一部分人一部分房子,而是涉及几乎所有人所有房子,影响的也将是未来几十年乃至更久。
社会舆论准备的时间长一点,立法博弈的空间大一点,留给整个社会的讨论充分一点,这是正常的。
但随着地方政府土地财政收入的空间日益减弱,以房地产税来替代土地财政的必要性与日俱增。
届时,房地产税无论如何也会上马。
04
在全国版房地产税落地之前,会不会有地方自行上马房产税?
不是没有可能。虽然全国版的“房地产税”离落地还有距离,但地方版的“房产税”存在“先行先试”的可能。
毕竟,有上海重庆的经验在前,一些楼市热度居高不下的城市,祭出房产税的超级调控手段,并非没有可操作性。
当然,房产税未必能降房价。房价更多受制于货币金融、土地供给、人口流入等因素,房产税并非唯一决定因子。
但房产税一旦开征,则向社会传递了再强不过的调控信号,这是典型的“预期管理”,影响仍旧不容忽视。
所以,无论如何,不要低估房地产税。经济形势越稳定,楼市越火热,房地产税落地的时间表就会越早,反之同理。
赞
赞



