白宫前高级幕僚被抓捕!美国破大案居然是邮局牵头?

2020年09月13日

前不久,曾经的白宫高级幕僚的史蒂夫·班农被逮捕,而其罪名是涉嫌欺诈美国南部边境墙的募捐款。当天晚上,班农虽在缴纳了500万美元的保释金后顺利出狱,仍被限制出境,该起案件并不会在短期内平息。
 
班农是否真的犯有欺诈之罪,还需要美国警方的进一步调查。这起事件最耐人寻味的是,直接牵头逮捕的是美国邮政警察。

为什么美国的邮局还有警察功能?这个说来话长。

班农
 

文丨柏舟

本文转载自微信公众号“国家人文历史”(ID:gjrwls),原文首发于2020年9月12日,原标题为《打击诈骗,实施抓捕:美国邮局为什么还有警察功能》,不代表瞭望智库观点。

1

美国邮政警察的起源




美国的警察种类繁多,琳琅满目,什么州警察、市警察、县警察、FBI、邮政警察、林业警察、高速警察、狩猎警察、大学警察、缉毒警察、移民警察······所以,这里有一个邮政警察也并不奇怪。
 
美国邮政警察,是美国邮政检查局下的一个分支。检查局的职责是为保护美国邮政系统的安全并保证邮政系统的公信力,全局共有650名制服警官,分布在各大小邮局,还有1500名邮政监察员对邮件进行例查以保证公共安全以及邮政安全。直到1970年邮政系统建立,邮政警察才独立出来,之前一直被称作美国州署邮政警察。
 
美国邮政检查局历史悠久,甚至比“美国”这个名词的出现都要早。1775年,美国开国元勋,时任殖民地邮政系统总局长的本杰明·富兰克林,建立了邮政检查局,员工被称为“检验员”,主要工作是防止邮件被偷。在当时的北美,移民鱼龙混杂,邮局的邮件时常被人盗窃。1776年,检查局开始工作,并保障了革命战争期间沟通渠道的畅通。1801年,检验员的头衔被改为“特工”。
 
美国独立之后,邮件欺诈的问题开始浮出水面,并愈演愈烈,对企业家自由的崇拜为那些实施商业骗局的人提供了帮助和鼓励。很多假彩票和假礼品企业,在从邮政目录中汇编地址之后,向这些地址发出数万份通告,强调了他们的彩票中奖概率很高。当这些人上套,并通过邮局汇款之后,却压根等不到礼品。这时欺诈者会说,我们明明已经寄出礼品和货物了啊,看来是邮政局把邮件给弄丢了,责任都在邮政局。为了汇款安全,你们下次把所有的钱都用快递寄给我吧。于是,很多美国人就把怒火烧向邮政局,责怪邮政局玩忽职守,丢三落四。
 
邮政局领导认为,这种欺诈事件是对机构声誉的侮辱,联邦政府则认为不受约束的欺诈行为可能会释放经济生活中的“自我毁灭倾向”,损害美国健康的市场环境,因此一定要设法阻止。1853年,邮政局特工数量增长到18名。他们被分配到特定地区,其职责为对通过轮船、马车、铁路和马匹运输的邮件情况进行监督,并审查邮政帐户的有效性。1872年,国会通过邮件欺诈法,以打击内战后爆发邮件欺诈的行为。1880年,伪造钞票的事件频发,国会加强了邮件欺诈法的处理力度,保护公民不被虚假邮件欺骗。特工也更名为“邮政局督察”,被赋予更大的执法权限。
 
此后,美国邮政检查局不断破获多起大案。

1926年,邮政局督察经过3年半的努力,成功破获了德奥特勒蒙兄弟抢劫案。两兄弟打死4名男子,并炸毁一辆邮车,抢劫了50万美元的黄金,罪行令人发指。

1989年,邮政督察逮捕电视福音布道者金·贝克,他是赞美主(PTL)俱乐部的创始人之一。督察证明贝克涉嫌邮件欺诈,他将信徒邮寄的1亿7800万美元用于个人目的,被判处45年监禁。

1998年,邮政督察在多部门的协作下,逮捕了炸弹客,结束了现代历史上规模最大和最广泛的罪犯追捕。

2001年“雪崩行动”中,邮政督察和来自其他联邦执法部门的30名特工一起,逮捕了100名通过电子邮件和互联网进行儿童色情制品传递的犯罪分子。

同年,美国有人通过邮件散发病毒,这在历史上尚属首次,4封炭疽邮件导致两种邮政职工和三名平民丧生,在有关事件中,邮政督察检查两万多可疑邮件,炭疽恶作剧和威胁,确认了一名嫌疑犯。
 
可以说,美国邮政检查局是美国当今警察系统中不可或缺的一部分。作为历史悠久,且一开始就有独立抓捕犯罪嫌疑人的机构,邮政警察拥有携带枪支权和抓捕权也就毫不意外了。

2

美国独特的警察体制




美国邮政检查局的职能从一开始的防止邮件被盗窃,到打击邮件欺诈行为、打击金融市场内幕交易和大规模的空头支票犯罪,再到打击仿冒艺术品诈骗、打击通过电子邮件和互联网进行儿童色情制品传递······我们可以看到,该局的打击对象几乎包括了所有的欺诈犯罪行为,因此,这次班农因涉嫌欺诈美国南部边境墙的募捐款,由美国邮政警察出面抓捕,也就顺理成章了。
 
现在我们来谈谈美国邮政警察可以存在的原因,那就是跟美国的警察组织体系有关。
 
世界上有三种主要的警察体制,一是集权型警察体制,中央对全国警察进行集中统一管理,警察组织内部实行自上而下的垂直领导,地方政府无权过问警察事务。目前,法国、意大利、西班牙等国家实行这种警察体制;二是自治型警察体制,没有全国统一的最高警察领导机构。该体制起源于英国,目前美国、德国等国家采用这种体制;三是非自治非集权型警察体制全国有隶属于中央政府的最高警察机关,中央警察机关在警察业务上有权对各地方警察机关进行领导和管理;同时地方警察机关又接受地方政府的领导和监督,中国就属于这种体制,即“统一领导,分级管理,条块结合,以块为主”,中央垂直管理的,武器装备到后勤保障全部国家统一安排。
 
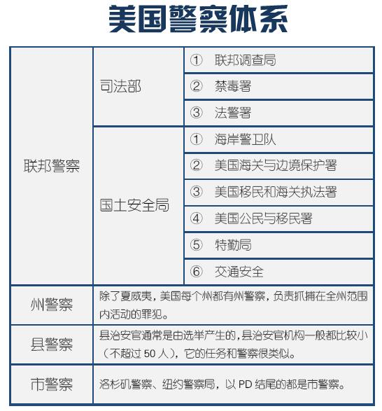
集权型警察体制和非自治非集权型警察体制都有一个共同特点,就是有一个统一的中央警察部。但美国全国警察主要有联邦、州和市县警察三级。联邦和各州的警察分别行使联邦和州赋予的权力,州以下各种警察的权限由各州决定,除联邦警察外,州警察、城市警察和县警察及私人保安与联邦政府没有垂直的上下关系,直接由地方政府领导。各地方警察自筹资金,自备武器,没有统一管理模式。
 
由于美国警察系统的分权制特点,一些地方组织也有自己的警察队伍,如镇警察、村警察、公园警察、校园警察等,因此,美国警察机构叠床架屋,数量庞大,目前,全美有18000多个警察执法机构。其中3088个县警察部门,13578个市警察机构,49个州警察机构(除夏威夷外),50个联邦执法机构,1626个特殊警察部门(管辖权限如公园、交通、机场、校园警察局等)。美国共有警员92万人,警察与人口比例为3.25%, 10名警察/100平方公里。其中,66万名正规警察,26万余名文职人员。
 
当然,美国也有一个国家级警察机构——联邦调查局,也就是FBI。他们的主要职能是执行各项联邦法律,打击全国性的重大违法案件。在打击刑事犯罪方面,除了要侦破跨州界的凶杀案、抢劫案和强奸案之外,还要负责侦破和打击走私、逃税、伪造嫌疑的违法犯罪活动以及反间谍工作。FBI虽然可以不受各个州的限制,在整个美国范围内进行执法活动,且在每个州至少设有一个分局,但FBI并不能指挥地方办案,他们主要是以联合小组的形式,参与当地的执法行动。


3

美国警察体制的优劣




那么,美国的这种警察体制从何而来的呢?
 
17世纪初,美国尚未独立前,英国在对北美殖民统治的同时,也将具有分权特色的警察制度带到了美国。英国给美国警务带来了三个根本性特性:第一,限制警察权力的传统;第二,执法机构由地方控制的传统;第三,地方控制的结果是高度分散和碎片化的执法体系。这三个特性至今影响着美国警察制度的发展和变化。
 
美国警察体制脱胎于英国,而且美国人对英国的殖民统治记忆犹新,对强大的政府部门极为忌惮。所以,美国的开国元勋一开始就执行了分散式的设计。不过有意思的是,英国现代警察制度已经变为集中式的了。在英国,内务部能够直接指挥一半的警察,并且直接提供了英国警察一半的经费。
 
美国的这种警察体制虽然避免了中央的强力影响,但是它有一定的缺陷,就是各个警察部门互相不协调,互不统属,导致执法的时候冲突不断,并且效率极为低下。要知道,仅仅美国中央政府一级就有四五十个互不统属的警察部门。这样庞大的互不统属的警察机构,在缺乏监管的情况下,往往会滋生腐败、效率低下。
 
历史上,1830年至1900年期间,美国警务的各个方面都受到了政治的影响,警察也是在政治关系的基础上进行挑选的,导致一些没有受过正式教育,甚至是身体健康状况不适合的男性被招进警察队伍。与此同时,地方政客可以通过任免权将警察工作岗位奖励给他的朋友们,这就导致警察必须与政客进行勾结。
 
历史学家马克·哈勒在对警察腐败问题的研究后,将腐败视为是地方政府的主要功能之一。没有系统的培训体系,招募的警员根本没有经过专业的训练,甚至无需通过任何测试都能被录取。由于警察的各种问题,一些政治改革家试图从对警察的控制制度、招录标准、腐败和低效能等方面进行改革。

今天的美国警察

美国政府也在努力改进这些缺陷,1883年,随着《潘乃登法》的颁布,美国警界开始进行反腐行动。而20世纪初,警察职业化法案,则标志着美国警方开始进一步优化自己的执行能力。1916年,加州大学开设了第一门面向大学生层次的警察科学课程,推动了警察专业化的进程。警务改革者试图找到属于警察自身的价值,首先,要努力消除政治对警务工作的影响,把警察定义为一种职业;其次,要建立一支专业化的警察队伍,从智力、健康、道德品质等各方面考察招录的警员;最后,要引进现代管理原则,要提高警察们的效率意识,不能再慢慢吞吞。
 

从19世纪末到20世纪初的50年时间里,美国社会不断完善,各地的警察机构被纳税人、新闻媒体等牢牢盯住,但是针对滥用警权的新闻仍层出不穷,特别是白人警察殴打黑人致死的事件屡次出现。最近,因为乔治·弗洛伊德(George Floyd)事件,美国警察又成为众矢之的,相关的抗议活动持续了数周之后,美国发布了一项有关警务改革的行政命令,声称要建立联邦警察数据库,对那些曾过度使用武力的警察进行跟踪。



参考资料:

1、塞缪尔·沃克、查尔斯·M·卡茨《美国警察导论(第八版)》,张小兵等译,中国人民公安大学出版社,2016年版

2、惠春琳《AP美国历史》,中国人民大学出版社,2011年版

3、王威《美国警察制度研究》,大经贸 ,2019年2期

4、奈尔·弗格森著《巨人:美国大帝国的代价》,华东师范大学出版社,2007年版

5、布林克利《美国史》,海南出版社,2014年版

6、道格拉斯·格林伯格《纽约殖民地的犯罪与执法》,康奈尔大学出版社,1976年版

7、理查德·麦克斯韦·布朗《暴力的张力:美国暴力与治安的历史研究》,牛津大学出版社,1975年


已有868人赞

热点推荐