赞
近年来工业和经济领域流行着一个鼓舞人心的说法:“中国以拥有39个工业大类,191个中类,525个小类,成为全世界唯一拥有联合国产业分类中全部工业门类的国家。”
这个论断被很多文章所引用,作为支持“我国已经成为制造强国”的论据。有些学者甚至以此为根据,指出我国有能力单靠内循环打赢科技战,实现我国工业的全面振兴。但事实真的如此吗?
文 | 吴昊阳 李平
本文转载自微信公众号“聚焦与余光”(ID:Insight-ABC),原文首发于2021年8月4日,原标题为《中国真的是全世界唯一拥有全工业体系的国家吗?》。
1
该说法的源头
实际上,这个说法已经在网络上传播长达6年之久。这句话按时间线在各类论坛不断变形如下:
1. 中国拥有联合国产业分类中的所有工业门类,成为具备完整工业体系的国家。
2. 只有中国和美国是拥有联合国产业分类中所有工业门类的国家。
3. 中国是唯一拥有联合国产业分类中所有工业门类的国家。
4. 中国以拥有39个工业大类,191个中类,525个小类,成为全世界唯一拥有联合国产业分类中全部工业门类的国家。
5. 中国以拥有39个工业大类,191个中类,525个小类,成为全世界唯一拥有联合国产业分类中全部工业门类的国家。美国以拥有94%的工业门类排在第二。全世界只有中国具备大而全的完整工业体系。
论述1是起源最早的,因此可信性也最大。仅从这个论述里得到的结论是:中国是具备完整工业体系的国家,但未必是唯一的。至于我国是否真正具备完整的工业体系,还需要进一步论证。

2
产业足够完整?
由于这个论述的源头关于联合国产业分类,于是在网上找到了联合国经济和社会事务部统计司2009年出版的《所有经济活动的国际标准行业分类》(修订本第4 版)。
下图为《国际标准行业分类》中第二部分第一章总体结构中将单个类别归并,成为以下21个门类:

从A到U这21个门类下面又划了99个类,其中C类制造业下面又进一步划分为33个大类。大类下面又分为70个大组,大组下面再划分为约140个组。与网络上流传的“中国已拥有39个工业大类,191个中类,525个小类”等说法接近,但存在差距。
为此,笔者找到了中国政府参照联合国分类标准制定的于2017年6月30日发布的《国民经济行业分类》的国家标准“Industrial classification for national economic activities”。国标对行业分类划分得更加精细:其中最大的门类从A到T,其中门类C为制造业,拥有从第13到第43项共31个大类,179个中类,613个小类。与网络流传的说法也大致相当。
那么当我国拥有了联合国或国标列出的所有工业大类和小类,是否就可以说明我们拥有了完整的工业体系呢?
首先,这个分类的颗粒度过大
下图是我国的工业产业分类国标的示例,与联合国的分类标准大同小异,都是精确到4个级别。
我国国家标准的国民经济分类同样把制造业放在门类C中。
下表节选了中国国标分类表中的部分条目,例如大类30为非金属矿物制品业,其中类307为陶瓷制品制造,第四级小类分类3071到3079为陶瓷制品下属的子类。从小类3071到3076分别为:建筑陶瓷制品制造,卫生陶瓷制品制造;特种陶瓷制品制造;日用陶瓷制品制造;陈设艺术陶瓷制造。不容易归类的统一划到小类3079其他陶瓷制品。
可见分类原则是先分大类,不容易归类的都划归到第9项其他。也就是说,第四级的所有子类都不会超过9个。

显然这些子类还可以进一步划分为更细的集合。

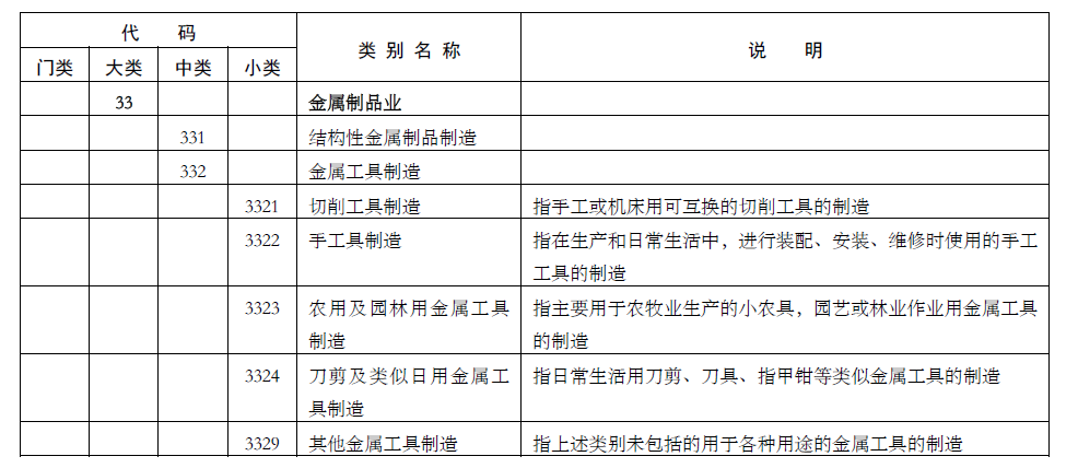
再比如二级分类(大类)中33是金属制品业,其下面的三级分类(种类)332金属工具制造中,3321切削工具制造就已经是该分类目录中第四级的最终分类了。然而,对于业内的从业者来说,这个分类实在是太粗糙了。
按照说明,3321分类指的是“手工或机床用可互换的切削工具的制造”,也就是把诸如手工钻头和机床钻头等切削工具都归为一类了。
但事实上,这两类产品几乎属于完全不同的世界:例如,手工钻头可以在普通的五金商店买到,而机床用的钻头生产商基本上都是2B的业务,价格也要远高于普通钻头。
更何况金属加工刀具不止钻头一种,仅机床用的基础刀具就包括车刀、铣刀、钻刀、磨轮、镗刀等不同的刀具;刀具的材料又有工具钢、硬质合金、立方氮化硼等等;如果要加工特别硬的金属就需要更硬的刀具,而我国军工航天制造中所需的高端刀具和刀具材料要靠大量进口。
现代加工中所使用的切割刀具也不只是用于切割的刀具本身,而是包括刀柄在内的一整套刀具系统。为了提高加工效率和加工精度,国外很多厂商在刀柄内部嵌入各种传感器,或者干脆开发一套新的功能模块。很多类似的工业产品在国内市场几乎是买不到的,因为当我们把这些工业产业进行更细化的划分后,我们会发现,很多工业技术和产品都是我们无法自给自足的。
应该说,在这个联合国定义的工业分类中,每一个最小的子类都不能算作一个市场,更无法定义一类具体的产品或技术,只能作为宏观经济的统计门类。因此,如果把这个产业分类不断细化,那么在颗粒度更高的精细化的分类中,中国制造并不能包括大部分门类,比如文中提到的不少高性能的刀具系统就不是全部能够国产的,里面同样存在大量的“卡脖子”因素(好在卡得不算紧)。
其次,工业系统完整性未必赶得上发达国家
把工业门类划分到4级,总共分出了525个小类。但如果把这个分类再继续精细划分,那么子集的个数将会呈指数级增长,那么最终的工业分类将会出现十几万、几十万个迷你类。而只有划分到这样精度,评价一个国家的工业完整性才有可操作性。
因为无法进行这么大规模的调查,但通过符合逻辑的评估,我们认为工业发达国家拥有的“迷你子类”的数目会多于中国。
1.中国同类产品的同质化竞争程度非常高,对细分市场的开发严重不足
如果按照大类划分,我国的制造业和工业体系也许涵盖了所有工业门类,但是当分级的细致程度从目前的四级增加到更高以后,相当于不断地对市场进行细分,而发达国家的工业品生产企业往往都是针对细分市场,因此像德国和日本这样的国家有大量的隐形冠军企业和技术特色明显的中小企业。
相比之下,我国的工业企业更多的是扎堆在一个红海市场,大家竞相降价,拼得你死我活。但细分市场规模往往比较小,且项目的技术风险相对较高,因此中国的工业企业很少主动涉足这类细分领域。例如在机床领域的水切割和激光切割是两类非常成熟的加工技术。如果按照国标的分类规则,估计可以划分到第6级或7级,而这两个产业门类我国都有,而且从业的企业数量众多,大型企业也很多。但是当我们把分类进一步细化到第8、9级时,会发现我国的激光切割设备企业基本上都是集中在那么几个大众化的门类里,诸如大功率、特殊光源等的激光切割设备我们就欠缺了;
再比如欧洲有个利用水的射流把激光导入其中的技术,这样激光束的能量被约束在极细的水流里,于是可以切割较大厚度的超硬材料。当然,这项技术的应用范围也十分有限,主要是钻石、厚硅片和超硬合金的切割和打深孔。诸如此类的细分行业我国是十分欠缺的,而从事这类细分行业的公司大多是具有足以卡全世界的脖子的不可获取的隐形冠军,而它们的规模很多还不足百人。这类工业企业在我国是不可能存活下来的,因为规模小,抗风险能力弱,而接触的项目也多是高技术风险的,银行不乐意贷款,更没法上市。这类具有潜质的中小企业在我国的结局不是被不愿付款的大客户拖死,就是对赌协议玩砸了被投资人接手。
由于我们的营商环境对中小制造企业并不友好,所以必然导致小众市场无人问津,于是在一个相对微观的产业生态中,有大量的产业分类是中国制造不曾拥有的。
2. 中国的市场需求长期受到压抑,很多市场需求根本不存在
工业产品的订单说到底都是来自于最终的市场需求的:比如美国和以色列对军备的需求一向旺盛,因此军工相关的产业就得以培育,所以军工产业链也会相对完整。我国的高铁和基建项目需求旺盛,因此铁公基相关的产业链也相对完整。身处阿尔卑斯山区的奥地利人热爱滑雪,因此雪橇滑雪板等体育用品制造产业链就比较完整。
但是我国的消费应该说是政府主导的,民间的消费水平并不高,并且特别缺乏创意。由于在消费端欠缺多样性,所以生产端的产业生态也就不会完整。例如,欧美国家大量使用木材作为建筑材料,相关标准完善,因此林木自动化采伐、木料加工、拼接板、交叉木等建筑原料制造业,以及相关的林业机械和木工自动化等产业链就非常完善。相比之下,我国的普通民宅几乎没有木结构的,所以消费市场几乎为0,因此我国的这个产业几乎可以忽略不计。
类似的情况在很多领域都是存在的,特别是高附加值民用产品的制造业,比如各种赛车、改装车、帆船、运动滑翔机等。这类产业并没有转移到亚洲和拉美国家,而是由于其客观的利润保留在发达国家本土。这类产业在我国几乎也是找不到的,所以相应门类的工业完整程度也不会很高。
中国工业系统图景之一:枝繁但叶不茂
如果把整个工业系统比作一棵树,那么树的枝干相当于初级的分类,而细小的枝干和树叶相当于精细化的产业分类。那么一个健康的工业系统的枝杈不见得很多,但是每条枝杈上都枝繁叶茂,而且枝头长着嫩芽,时刻可能萌发出新的枝杈。
我国的工业系统这棵大树应该说枝杈很多,但是每根树枝上的叶子不够繁茂。而其中由于叶子过大,吸收的养分也就过多,反而阻碍了其他叶片和嫩芽的发育。
可见,中国具备全部工业门类完全就是个讨巧的说法,不说明任何问题,既并不能证明中国的工业系统就是完整的,也不能说明中国工业系统的完整性优于其他国家。
中国工业系统图景之二:缺乏高端部分
与此相关,分析工业门类不能仅仅从各个行业的横向视角来看,还需从单一行业的纵向视角来看,即行业内部的低端、中端、高端部分。
众所周知,中国工业特别强在以成本取胜的低端部分,而最近也在中端部分开始逐步具备较强的竞争能力与地位,但在高端部分依然很弱,很多行业不得不依赖从发达国家进口。最近发生的半导体芯片就是一个典型例子。
从这一视角来看,中国并不能说真正具备工业系统的完整性,更不能说比其他国家优越。换言之,中国工业系统从行业纵向视角来看,还远远没有达到具备完整性,还有很长的路要追赶。这也符合中国制造大而不强的现状,正如工信部原部长苗玗所指出的那样。
3
唯一拥有全产业分类的国家?
再退一步,如果我们把拥有联合国定义的产业分类作为评价一个国家工业体系完整性的标准,那么我们也不见得是全球唯一拥有“全产业分类”的经济体。
1. 传统工业强国和新兴工业大国都完全有可能拥有全产业分类
由于该分类过于粗糙,只有525个小类,所以对于全球各大国来说,要获得按照这个分类标准的全产业门类也并不是特别难。
实际上,获得所有产业门类的最大难点在于大型工业配套产业,例如军工、高铁、航天、飞机制造、整车制造等。很多工业强国只是碰巧差了一点点而已。例如,美国也有极其完整的工业体系,可是唯独缺少高铁相关的部分产业;工业强国德国和日本由于是战败国,因此军工产业的发展受到了一定的限制。
但是,这并不说明这些国家就没有技术实力和经济潜力去发展这些产业。比如德国和日本都有极强的军工潜力,它们相关的军工技术都是隐藏于民用和科学设备产品中,以色列和加拿大的企业只需要并购就可以获得整车制造这个工业门类。
法国倒是极有可能同样拥有完整产业分类,因为法国的航空、高铁、核电都极强,其他的传统产业诸如汽车、钢铁、船舶也都不弱,所以要拥有这个500多个产业门类的分类一点都不难。
2. 随着全球各经济体的发展,原本不具备完整工业体系的国家获得了全部的工业门类;
一向被国人看不起的印度反而有可能具备相对完整的产业门类(不是工业体系,先不管质量如何),因为印度也有很强的工业潜力,低端制造涵盖范围很广,高端制造也比较完备:它是有核国家,有汽车工业,军工产品虽然差,但是也能自己生产军机、舰船、潜艇等武器平台。
很多中国制造原本拥有的门类可能会因为利润太低转移到其他地区。比如,中国曾经是全球的火柴生产大国,但现在这个行业已经基本上完全转移到了印度。
3. 随着技术的发展,新兴工业产品可能会导致工业门类的变化
例如电动车生产应该属于整车制造子类,当电动车的门槛越来越低,就有越来越多的不同国家的公司会具备电动车的生产能力,如此一来,这些原本缺乏整车生产门类的国家就会获得一堆新的工业门类,都可以号称拥有了汽车工业和相对完整的产业链。
东欧北欧的一些国家、加拿大、以色列等国家虽然工业能力不弱,加拿大庞巴迪的飞机和高铁技术也是世界一流的,但它们都没有整车制造能力,但是汽车零部件产业很完整,那么电动车门槛降低后,这类国家就有可能与中国一样,获得完整的工业门类。
更何况换一种同样合理的分类方式,很多经济体也许就拥有了完整的工业分类。
4
小结
拥有联合国定义的全部500多个工业门类不说明任何问题。既不能说明这个国家拥有了完整的工业体系,也不能说明它的工业体系强于其他国家。只能说这个经济体从传统制造行业到新兴制造行业前后通吃。而这类国家通常是规模比较大,制造业从业人口较多,例如印度。
高端技术往往存在于细分市场,如果将工业门类划分得更细,那么就会出现我国的工业体系覆盖不到的分类,而这也印证了中国制造大而不强的现状。
因此,对于我国拥有联合国定义的全部工业分类这个说法,可以自豪一下,但不应过度解读,更不应以此作为指导对外经贸政策的依据。
当然,这也说明中国工业的发展速度快,因此从传统行业到新兴行业分布较广,而这也是工业发展的必然规律。因为英法德美俄日韩在经济起飞时都曾经发展出具备当时全部工业分类的产业生态。这部分我们在后续篇章会继续讨论。
总之,我们认为,全工业体系的真实性值得商榷。这一说法从横向产业类别粗分来看似乎可能,但从横向产业类别细分,尤其是纵向价值链层级来看完全不成立。中国急需高端隐形(精一)冠军,以此带动产业转型升级。
赞
赞




