赞
哈萨克斯坦在经历了一场惊心动魄的全国大骚乱之后,从8日开始逐渐恢复稳定。
一些城市里还有暴徒在与军警交火。1月8日,在斯坦塔拉兹地区,有6名恐怖分子被当街击毙,7名警察受伤。
哈萨克斯坦军警大约逮捕了5900多人,包括很多外国人,缴获了大量自动步枪、狙击步枪、手枪,还有坚戈、欧元、美元和吉尔吉斯斯坦的索姆以及各种毒品。
据哈萨克斯坦内务部代理部长图尔古姆巴耶夫9日表示,“截至9日,国内所有地区的局势都已经稳定下来。执法人员已夺回所有被劫持的政府建筑物。”

目前,城市以及外国使馆区由哈萨克斯坦军警负责安全,集安组织维和部队中的俄罗斯空降兵负责保护至关重要经济设施和社会基础设施。
关于哈萨克斯坦这场骚乱,信息非常混乱,推特、脸书等平台谣言满天飞,特别是前总统纳扎尔巴耶夫的去向。
8日,哈萨克斯坦方面辟谣:纳扎尔巴耶夫一直在首都,并与托卡耶夫总统保持着直接联系,同时还与多位友好国家的元首通过电话。他的秘书乌基拜表示,关于纳扎尔巴耶夫飞往中国的传闻纯属谣言。
有趣的是,中国网络却谣传他去了俄罗斯,也不知是闹哪样?
有些分析文章极力将这场骚乱与“颜色革命”切割,试图将其说成是一场“宫庭政变”。
其实这是一场中亚“颜色革命”势力与哈萨克斯坦高层某些夺权者之间勾结产生的骚乱。除了美国,甚至可能还有土耳其和阿塞拜疆。
哈萨克斯坦内部的核心人物是前总理、前国家安全委员会主席卡里姆•马西莫夫。1月6日他已被逮捕,罪名是叛国(哈萨克斯坦刑法第1章第175条)。
另外,托卡耶夫总统8日还解除了国家安全委员会副秘书长阿布德莫木诺夫的职务。
纳扎尔巴耶夫顾问叶尔蒂斯巴耶夫表示:“没有政府高层、尤其是执法机构的卖国贼,这一行动(暴乱)不可能实施”。
9日,纳扎尔巴耶夫方面表示,“他与托卡耶夫总统一直在同一战壕里,保卫自己的人民、国家和民族未来。在艰难的日子里,他们再次展示出国家权力的完整性。”
也就是说,老纳与托卡耶夫是在政治上是团结的,他支持逮捕卡里姆•马西莫夫。这个态度对哈萨克斯坦渡过难关非常重要。之前,西方观察家一直在炒作老纳与托卡耶夫的矛盾。
马西莫夫的角色

马西莫夫1965年6月15日出生于阿斯塔纳市,他的父亲是哈萨克共和国的燃料供应局副局长。
马西莫夫中学毕业后参军,1985年从苏军退役,作为干部子弟被送到莫斯科“卢蒙巴人民友谊大学”学习阿拉伯语。
1988年作为苏联公派生在北京语言大学学习一年(中文预科)。
然后入读武汉大学,在法学院学习,学生会活跃分子,1992年毕业。
回国后在莫斯科国立理工学院经济学获得博士学位。
因为他在中国读过书,有些网友就认为他是“亲中派”,显然是夸大其辞,将他的个人经历与政治立场混为一谈,想多了。
他能在仕途上飞黄腾达,最主要的贵人是老纳的二女婿库利巴耶夫。

老纳夫妇只有三个女儿,大女儿达莉佳.纳扎尔巴耶娃活跃于政坛,她的前夫阿里耶夫曾担任外交部副部长。
不过,阿里耶夫野心过于膨胀,想提早上位,结果2001年被外放当大使,2005年回国,以反对派身份挑战岳父,又被派往奥地利当大使。
结果他在维也纳叛逃,想寻求美国保护。由于涉嫌勒索、伪造证件和杀人(杀死小三)、绑架等多宗罪名,奥地利政府应哈萨克斯坦要求,在2007年6月1日逮捕了阿里耶夫。

达莉佳不得不选择与阿里耶夫离婚,不久,阿里耶夫在奥地利监狱中上吊身亡(死因有争议)
这段经历使得达莉佳从父亲的反对派阵营回到了父亲身边。

三女儿嫁给了吉尔吉斯斯坦第一任总统阿卡耶夫的儿子,阿卡耶夫2005年被“郁金香革命”颠覆。
老纳二女儿季娜拉的丈夫就是库利巴耶夫,他掌控着财富基金会“萨姆鲁克一卡泽纳“,该基金财富占本国GDP一半以上,他还深深影响着能源和银行体系。
马西莫夫在武汉大学期间,成为了苏联驻华贸易代表处的法律顾问。
苏联解体后,他转为哈萨克斯坦驻华贸易代表处顾问,回国就职于经济贸易部门。
1995年,经济贸易部长布拉特将他提拔为阿拉木图贸易金融银行经理。
实际上,这家银行是由库利巴耶夫和布拉特出资合办,1996年布拉特将自己股份出售给库利巴耶夫,库利巴耶夫就成了银行唯一的拥有人。
马西莫夫继而投靠库利巴耶夫,留任银行经理。
1997年,库利巴耶夫将马西莫夫调入人民储蓄银行当任经理。
接着,哈萨克斯坦金融圈里就出现了所谓的“库利巴耶夫—马西莫夫帮”。
库利巴耶夫又把马西莫夫引荐给了总统纳扎尔巴耶夫,促成他担任交通部长。
1999年,马西莫夫与英国宇航公司前总裁埃文斯爵士合作,2001年按照西方标准组建了阿斯塔纳航空公司。
他认为哈萨克斯坦只有与西方合作,才能成功。老纳接受了他的建议,认为哈萨克斯坦所有项目都可以复制这种模式。
2001年,马西莫夫成为了副总理,年仅36岁。2007-2012年出任总理。
但在2011年,库利巴耶夫因为处置时“扎瑙津事件”(颜色革命)办事不力,直接被老纳解职,失去了政治前途,只能从事一些社会商业活动。
马西莫夫已经成为老纳的最忠实追随者,在老纳看来,马西莫夫是哈萨克斯坦与西方合作的最重要桥梁。
2014年哈萨克斯坦经济在长期增涨后出现严重下滑(能源价格暴跌),老纳又让他再度出任总理。
他在第一次总理任期内,俄罗斯是他出访最多的国家。
而在第二次出任总理期间,他转向了美国,开始显示出自己的政治野心。
他认为哈萨克斯坦应当学习美国的先进制度,加强与美国的合作,调整自己的价值观。
2015年11月,美国国务卿克里访问哈萨克斯坦,马西莫夫表示要在美哈关系上取得突破。
他决定对美开放领空,允许美军经哈萨克斯坦运送阿富汗的军用物资。美国媒体也将他吹捧成最有眼光的接班人。
2016年9月,在他担任总理的最后期间(调任国家安全委员会主席),他同意与美国在阿拉木图建立生物实验室。
该实验室隶属于哈卫生部,由美国五角大楼负责建设,美国为此项目拨出了1.08亿美元,并给予哈萨克斯坦相应援助。白宫解释称:生物研究工作可帮助防范未知病毒感染。
俄罗斯对此事相当不满,提醒说这种实验室存在着安全隐患,但马西莫夫表示,政府无权干涉科学家的工作。
美国控制的生物试验室一个接一个地设立在中俄附近的国家,越来越引起中俄的疑虑。尤其是打进了哈萨克斯坦,更是令人担忧。
但马西莫夫这时是国家安全委员会主席,他却认为没有安全风险。
美国在中亚及外高加索国家设立生物实验室,名曰科技合作。但美国人在这些封闭的地方到底在做什么?连当地政府都无权过问。
美国的心这么好?不远万里,主动送钱,那为什么不花钱帮哈萨克斯坦提高农业、畜牲业水平,却要在这里搞什么病毒研究?
现在来看,马西莫夫等政要难道与美国没有存在利益输送吗?
要知道,他向美军开放领空、同意美国设立生物实验室等行为,已经破坏了哈萨克斯坦的平衡外交政策。
冰冻三尺非一日之寒!美国势力渗透到中亚,是其多年“努力”的结果,美国终于在哈萨克斯坦也找到了合作伙伴。
2020年4日,中国敦促美国关闭中亚生物实验室。
当时外交部发言人耿爽过说:据了解,当地民众强烈要求关闭相关实验室。希望美方本着负责的态度,正视国际社会的关切和当地众生命健康安全,采取切实措施,消除国际社会的疑虑。

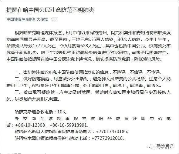
2020年7月9日下午6点,中国驻哈萨克斯坦大使馆官方帐号发文提醒“在哈中国公民注意防范不明肺炎”。
阿拉木图生物实验室,是美国在中亚投入资金最多、规模最大的病毒研究机构,但其活动又对哈萨克斯坦和国际科学界保密。
马西莫夫2016年”引进“这种实验室,美国给他的报酬是什么?这次骚乱或许能看出一些答案。
哈萨克斯坦前国防部副部长托古索夫一直反对马西莫夫绕过军方与美国合作,他在2020年夏天表示:“我们就像实验用的猴子,我们的领土成了五角大楼测试新病毒的天然试验场。实验室脱离了国家监督,以秘密模式运行。”
不久,托古索夫将军却“意外猝死”了。
自从美国生物实验室来了之后,哈萨克斯坦人不仅奇怪疾病增多了,而且还有大量牲畜因传染病死亡。
2021年8月9日,《参考消息》曾转发过一篇文章《哈萨克斯坦的美国军事生物实验室研究哪些病毒?》,里面提到,一些连美国境内都未必敢做的实验,却能在哈萨克斯坦进行。
2019年,老纳以辞职方式将大位交给托卡耶夫(议长,第一顺位接任总统),再将议长一职交给大女儿,这意味马西莫夫已经出局。
但老纳还有一些权力没有交接,马西莫夫等人要趁托卡耶夫地位还未完全稳固,发起最后一搏,最终以失败收场。
那些美国的生物实验室,无论是老纳,还是托卡耶夫都不大好处理。
现在好了,内鬼跳出,外鬼杀入,托卡耶夫干脆也不用再顾忌什么。昨天有消息称,阿拉木图的一家生物实验室被查封,但哈卫生部否认。

“请神容易送神难”,哈萨克斯坦必须抓住机会将美国生物实验室赶走。
美国很可能会因此而制裁哈萨克斯坦,但中俄都已经明确表态支持托卡耶夫。所以,现在要看托卡耶夫他们的决断力。
借问瘟君欲何往,纸船明烛照天烧。
赞
赞




