解读第九版《新冠防控方案》的“7+3”!
2022年06月29日
40326
和读者朋友们聊聊第九版《新冠防控方案》(以下简称方案)罢。
方案第一部分,极其简单的介绍了一下病原体的特征和感染后身体内部发生的病理学变化,然后介绍了临床的表现和医疗的办法,
这一点和以前的8个版本大同小异。
毕竟新冠病毒再怎么变异,还是新冠病毒,不会变异成脚气,所以第一部分的看点,是没有的。
下面,就是和以前不一样的地方。
第一个不一样的部分,是新冠肺炎的防治。
1,明确了目前在我国传播的毒株主要是奥密克戎,奥密克戎的临床表现和其他的毒株有一定区别,最关键的是潜伏期,只有2-4天。这是一切改变的基础和原因。
2,在奥密克戎潜伏期的基础上,因症施治,如果是无症状人员,方舱7天隔离后,连续两天核酸ct值大于35,或者为阴性,就可以回家。弱小于35,则继续隔离到35放回。
3,在奥密克戎潜伏期短的基础上,回家后的隔离人员居家7天即可。
4,划定密接的范围,根据奥密克戎的潜伏期特点,详细定义了密接的标准,改变了密集的管理时间,改为7天集中隔离+3天居家隔离。并且要做6次核酸,如果疫情大规模爆发,可以改为5+5.
5,次密接不再集中隔离,居家隔离7天即可。
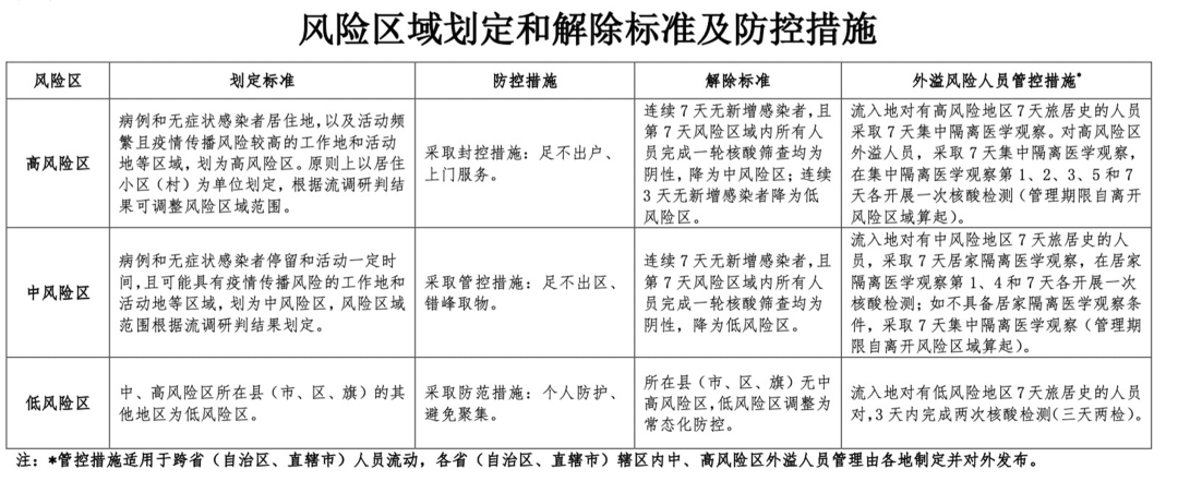
第二个不一样的部分,是社会封控的措施的改变。
具体措施,可以直接参照上表。
大致的变化,是高风险地区7天无新增降级中风险,3天无新增降级低风险。中风险地区7天无新增降级低风险。
如果病例的密接人员全部管控了起来,工作地和居住地的传播风险较小,可以不划定风险。
第三个变化的部分,是明确了跨区域出行的防疫措施。
有7天内高风险地区旅居史的人员,7天集中隔离,5次核酸。有7天内中风险地区旅居史的人员,7天集中隔离,3次核酸。
低风险人员,不应该被隔离。
第四个变化的部分,是不同行业的防疫措施,可以直接参照下表。
总体来说,变化只有上述四个大的部分。所有的变化,都是依据奥密克戎本身的传播特点坐的更改。
要是下一个变种的潜伏期延长或者缩短,
还会做对应的更改,
随着冬季的到来,措施也会做
对应的调整。
如果有人因此解读成这是要逐步放开,纯属自己脑补。
标准出台了,执行的办法也有了,这个标准有没有可以改进的地方?
我个人有两条建议。
第一,我个人建议建立完善的疾控人员培训系统。
现在各地的疾控人员素质良莠不齐,实战经验参差有别,真有疫情来了,有的地方要防疫失败,有的地方会过度防疫,造成统一的标准没有统一的执行,得不到统一的结果。
因此,我个人建议出台一部或者多部线上教学音像视频材料,
把防疫优秀地区的经验做成典型案例,进行推广传播,把防疫失败地区的经验教训进行总结,把过度防疫的典型加以宣传。疾控人员的素质有一个较好的提升,对于过度防疫和失败防疫心中有数。
好使执行得到统一,以避免出现疫情的扩散和防疫的一刀切。
第二,将境外感染者管理地点和居民区做区隔。
境外病例进来的时候,容易发生一个外溢的社区传播,
我个人建议将境外人员入境隔离点和传染病医院设置在离居民区较远的地方,防止出现管理周期中的外溢。引起不必要的疫情和经济损失。
赞
赞
已有
573
人赞
热点推荐
重新思考下张雪峰,真的是对的吗?
2026.04.07
我驻英外交官为北洋水师水兵扫墓!人民海军,砥砺前行!
2026.04.07
惊天逆转!美国发布重磅报告!这是给大殖子的致命暴击!
2026.04.07
美国陆军参谋长被撤的背后!
2026.04.07
油价大涨30%,泰国总理把劳斯莱斯换成了比亚迪!
2026.04.07