为什么要优先保障上汽、特斯拉供应链的用电?
2022年08月21日
41353
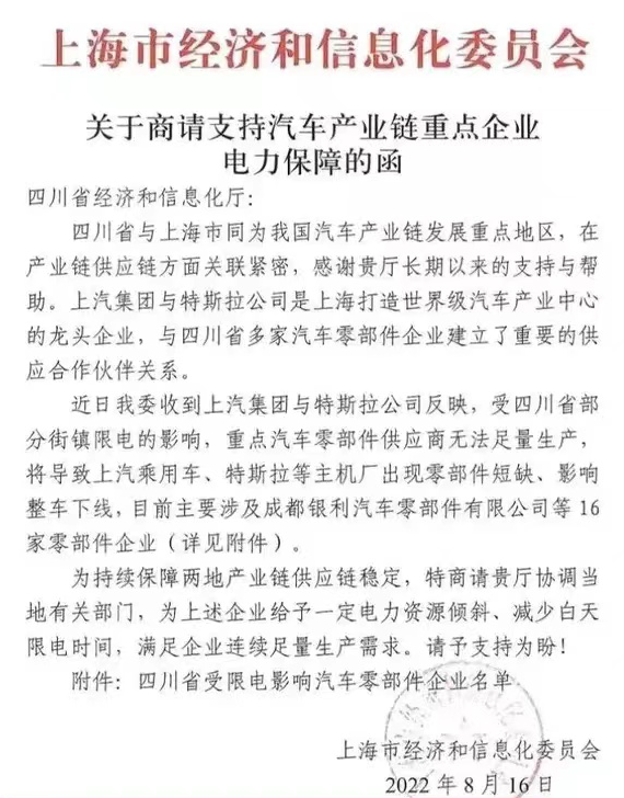
一份上海市经信委的商请函引爆了网络。在这份商请函中,上海市经委向明确提出,希望四川省经信厅为上汽和特斯拉的供应链企业给予一定的电力资源倾斜,包括成都银利汽车等16家零部件企业。
该商请函一经曝光,立马引发了争议,还产生了大量的误读和误解。商请函中写的是,为上汽和特斯拉下游的16家产业链企业给予一定的电力资源倾斜。但是,在许多不良媒体的传播中变成了为上汽和特斯拉提供电力倾斜。
两者有着巨大的差别。
上海市经信委的意思是,这16家上汽和特斯拉下游的供应链企业都位于四川省内,希望四川省能够优先保障这16家供应链企业的用电需求,而不是优先保障上汽和特斯拉的用电需求。上汽和特斯拉均位于上海,上海的用电需求有国家电网统筹调配,有西电东送工程保障,上海市并不缺电,缺电的是四川。
对四川而言,在缺电限产的情况下,工业产值必然受影响。但是,四川也需要将对工业产能的负面影响尽可能地降低。可以确信的是,工业用电让步于民,这是基本的民生原则。四川不能从民用电中去抠挪给车企供应链,只能在工业用电这块蛋糕里去切。那么,四川省应该优先保障谁的供电呢?
我知道,
在这时候,只要骂上海,骂上汽,骂特斯拉,就一定会能获得大批拥簇者,还能带起一大波节奏,阅读量必然不会低。
尤其是“上海车企抢四川电”的说法,稍微发挥一下,没准还能收获十万+的阅读量。可是,如果骂有用,上海市长的位子应该让自媒体作者来坐。
我们从经济角度来看,上海市经信委的要求是合理的。
在房地产行业一蹶不振的情况下,汽车产业已经是催动经济发展的核心产业之一。四川省恰恰又在中国汽车产业链中占据重要位置。在新能源领域,四川锂矿资源储量排名中国第一,高达1.58亿吨,占全国锂矿总储量的57%。
丰富的锂矿资源也培育出了大规模的新能源产业链,中国的锂电巨头几乎都在四川投资设厂,如盛鑫锂能、赣锋锂业、宁德时代、蜂巢能源、亿纬锂能以及中创新航等。
四川还不只是新能源汽车产业链的核心生产基地,在传统燃油车领域,还有德国博世、美国德尔福、加拿大麦格纳以及法国佛吉亚等300余家汽车零部件企业,纷纷在四川设有工厂。其中,博世、德尔福和麦格纳都是车企不可缺少的核心供应商。
要是四川的汽车上游产业链产能因缺电受限,会直接影响到下游的车企整装厂产量。其中,上汽集团年度产销量超过500万辆,营收更是高达7798亿。在汽车出口方面,2022年1-7月份完成出口量47.9万辆,位列中国第一。可以说,中国汽车出口量突破百万辆的第一家车企,基本上是上汽无疑。
特斯拉的地位同样很重要。别看特斯拉是一家美国汽车品牌,但它的国产率已经达到了95%。有网友戏称,
除了车标,特斯拉都是中国造。
这也反应了特斯拉一个核心问题:“供应链严重地依赖于中国,主要利润来源于品牌溢价。”
你也可以说,特斯拉车标价值6.8万。因为卖一辆特斯拉的净利润,恰好是6.8万。一辆特斯拉从上海发出去,运到海外,95%的零部件都是中国造。特斯拉是典型的美国品牌,中国制造。保特斯拉产能,本质上是保中国本土的汽车供应链。
说句不好听的话,在刚刚过去的7月份,特斯拉在中国市场才卖出8461辆。这个销售数据无疑是丑陋的,还比不上蔚小理、哪吒和零跑。但是,在7月份,特斯拉完成出口量19756辆。上海制造的大部分特斯拉汽车都出口海外了。这不是帮助中国汽车供应链走上世界吗?
在国内市场,特斯拉越来越卖不动了。特斯拉越来越像是一个贴着美国品牌的中国车企,带动中国汽车供应链走向世界。外国人买到的特斯拉,拆开95%都是中国零部件。在国内市场端,我们可以支持民族品牌,但在供应端,我们必须支持中国汽车供应链打入全球市场。
这才是中国允许特斯拉在上海独资建厂的根本原因。
这不禁让我想起白俄罗斯总统卢卡申科在调研一家国产摩托车厂时问道:“大灯是哪儿的?”
车厂:“大灯来自中国。”
卢卡申科:“轮胎挡泥板呢?”
车厂:“也是中国的。”
卢卡申科:“引擎呢?”
车厂:“引擎来自中国。”
卢卡申科:“中国?好吧。那轮胎是哪儿的?”
车厂:“也是中国的。”
卢卡申科有些生气地说:“幸好我们与中国的关系还不错,但一定要加强国产化。”
如果让拜登去视察特斯拉上海工厂,他可能要当场气过去了。有机会的话,我们应该邀请佩洛西来上海,参观特斯拉工厂。
给予上汽和特斯拉供应链企业一定的电力资源倾斜,并不是上海单方面要求四川供电。毕竟,这电还是在四川省内,是供应给四川省内的汽车零部件企业。这是产业链的上下游协同,不仅能保住四川的汽车产业链稳定,还能保住上海汽车产业的持续壮大,是互利共赢。
在产业链地位上,四川就像是台湾省。台积电切断华为的芯片供应,华为5G就停摆了。四川切断上海的锂电供应,上汽和特斯拉的产能也要停摆一大半,
唯有紧密合作,上下游协同,才能促进双方的共同发展。
在全国一盘棋的产业布局中,2022年的国家财政压力很大。在中央财政收入中,只有六省三市有净贡献,其他省市自治区都是转移支付的接收地。其中,四川又是全国第一大转移支付接收地。
如果这时候,四川不和上海努力同心,还互相卡脖子,那不是窝里斗吗?于国无利,于民更无益。国家经济有困难,人民心里有怨气,粗暴煽动地域矛盾,制造内部冲突,是获取流量的简单模式,可我不能这么干。
做自媒体,还是要讲一点良心的。
赞
赞
已有
578
人赞
热点推荐
波三小,这次令人“刮目相看”!
2026.05.28
独走,开始了!
2026.05.28
懂王又吹捧莫迪了!
2026.05.28
有些话不吐不快,逻辑折叠是新瓶装旧酒吗?跟3D堆叠芯片有什么区别?
2026.05.28
美国盛产懂科学的蠢货!
2026.05.28