赞
疫情以后,人们谈起病毒就会色变,谁要是说出“疫情”或者“病毒”二字,就会显得不合群,似乎站在自由的对立面。
的确,戴了三年口罩,大家不想戴了,不想再防治病毒了,谈起病毒就烦了,这是人之常情。
但病毒就是病毒,不会因为我们的无视,就不存在,抛开事实不谈是病毒所喜欢的。
先是儿科,儿童最容易患病,各地儿科医生本就人手紧缺,现在还遇到集中发病,资源极其紧张,许多儿科医生和护士都要累垮了;

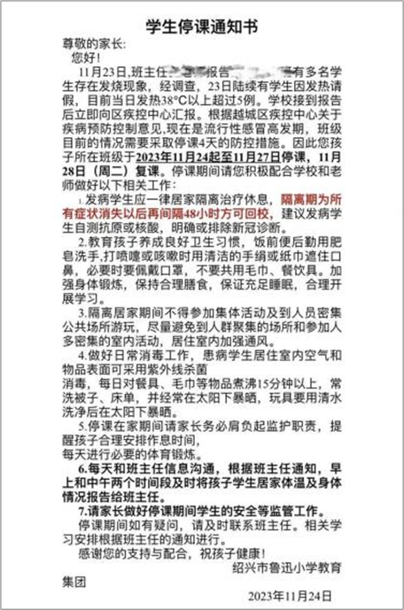
然后是中学生,中学生比儿童强健一点,但好不了太多,中招者比比皆是,北京有些学校甚至无法开课,因为病号太多了,这就是各地学校的缩影;
有些人会庆幸自己既不是儿童,也不是中学生,可能平时还健身,不怕病毒,不管是新冠、支原体还是流感,统统不怕。
比如我,曾经就是这样,至少上个月是如此。
然后,就被病毒教训了,连续半个月头痛欲裂、感冒发烧,从未如此难受,出门也出不了,直到最近,状态才恢复。
紧接着被病毒教训的,是我们办公室,全军覆没,无非是轻重的区别,难受几天后,再也没人敢小瞧病毒了,我又打听了一些朋友,还有粉丝,中招者不是一两个,市里停课的学校,也不是一两间。

问题不在于死亡率,经过去年冬天和疫苗,普通人自然是不会有多少死亡的(老年人没办法,这点深表遗憾),虽说身体会难受一段时间。
问题在于医疗问题的政治化,2020年疫情刚开始时,殖民买办们试图将“防疫不力”塑造为政治正确,美其名曰“中国需要的既不是疫苗,也不是草药,而是自由和民主”。
结果迎来了回旋镖,欧美防疫的表现,导致再提疫情就是打脸自己,于是殖民买办集体来了个180度变脸,把“自由”塑造为防疫的对立面。
正所谓“一鼓作气、再而衰、三而竭”,防疫三年,民众渐渐累了,许多地方玩一刀切、用力过猛,大家也烦了,于是这一次,他们部分成功了。
到了现在,再一波疫情袭来,各地学校告急,医疗资源告警,媒体们却默契地不报道,连常规报道都懒得做,宁愿去做一些极其无聊的内容。
舆论环境从一个极端,到另一个极端,反映的不是人的极端,而是舆论阵地不在我们的手里,舆论的环境才会如此不正常。
不是问题的问题被无限上纲上线,被刻意带节奏,网络乌烟瘴气,是问题的问题却被故意忽略。

一个数百万人中招的,切切实实影响许多人生活的大事,不能被正常讨论,反而是排队吵架、高铁抢座等鸡毛蒜皮的小事,动不动上亿阅读量,主流媒体热烈讨论。
真正的问题看不见,看得见的都不是问题,舆论的阵地不在手里,就是这个后果。
看不见,不代表不存在,中招的人只会越来越多。
赞
赞




