当下超出了“经济周期”的问题么?

2024年02月05日

这几天,京东前CEO徐雷在朋友圈发的一段话,最近几天传播越来越广,他在转发“我们为什么逃不出经济周期”一文时,慨叹我们当下面对的到底是“周期”还是其他什么……
(见下图)

图片

他这个话吧,说的很精妙,似乎什么都说了,也似乎什么都没说。不过,也确有一些意味,值得我们好好思考。

今天我们一起聊聊:

当下超出“经济周期”的问题了么?

说说我的判断:

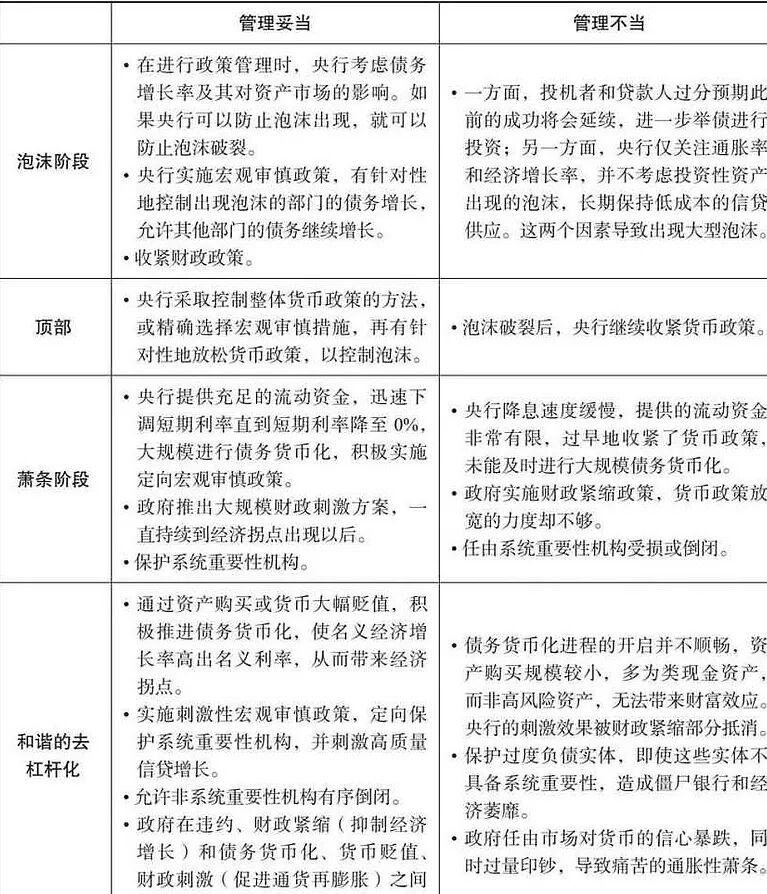
首先,需要认识到。当下我们一定,肯定,以及确定是处在一轮债务周期的末端。

根据达利欧的债务周期模型。我们现在极大概率是处在“第三阶段”

图片

按照达利欧的化债逻辑,这时候,应该需要“政府推出大规模财政刺激方案,一直持续到经济拐点出现以后”
但是,我们几乎“所有人”期望的:
政府推出大规模财政刺激方案
以及
利率下降至0%的债务货币化
却迟迟没有出现。

所以,可以看到,最近一段时间,不管是市场主体,还是地方政府,包括资本市场,在这一轮“去杠杆”的过程中,都叫苦不迭。

以至于,现在各种说法,甚至离谱的说法,甚嚣尘上。

那么,当下超出了“经济周期”的问题么?其实也还没有

其实关于“未来如何走”这个问题,前一段写过两篇文章系统的讨论过两次,分别是:
《深度|中国会重走日本过去三十年的路么?》
《2024,世界会更好么?》

当时大家也做过投票,结果大概是这样的:

图片

其实,中国当下的经济“面对的挑战”,其实原因并不复杂。就在于所有人盼望的“甘霖”始终没有“雨露均沾”。

而中国始终没有推行“债务货币化”以及“大规模经济刺激”的原因其实也很简单:

一方面,美国处在这一轮加息周期的顶峰,如果中国快速降息,很容易给现在的外贸和汇率带来风险。这对于任何国家的政府来说,这个风险比资本市场的风险要大。

另一方面,过去那些“落后产能”,那些“旧质生产力”并未完全出清。一但大规模刺激,很容易再重新吹起来比过去更大的泡泡。而旧模式能继续赚到钱,大家就不会去搞“新质生产力”。

所以,思考中国现在的经济面临的挑战,判断什么时候会结束,其实只要看两个标志就行:

第一,美国什么时候进入降息通道,或者说美国资本市场出现危机(也就是我一直说的“美股不崩,A股不涨”)这个时候,我们就具备了经济起飞的外部条件。

第二,我们什么时候彻底完成对于上个时代那些(too big to fail)企业的清算。让这些产能彻底出清。或许就到了新一轮经济腾飞的时候。

图片

当然,你说美国有没有可能在这个利率下,继续抗一年,抗两年,抗三年。甚至把利率再拉高,给到我们更大压力。

其实也不是没可能,毕竟美国曾经也干出过这样的事,如果美国能这样抗三五年,那么的确对于中国,或许就真的是“像日本那样”过去了……

但是,考虑到那个时候美国债务水平很低,不怕高利率。而今天美国的债务水平之高,已经是人类历史上闻所未闻的,所以,美国能坚持下去么?

至于另外一个条件,今天看起来,机会已经成熟了……

1月29日,香港高等法院正式颁令,中国恒大清盘……

当然,从某种程度上说,这也算的上是一种“落幕”了。

已有106人赞

热点推荐