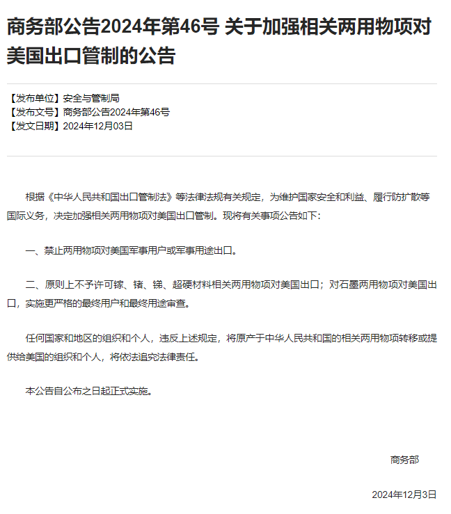
根据我所提出的中美关系四大定律中的幺蛾子定律:但凡美国要集中全力来遏制中国的时候,必然会出现特别离奇的幺蛾子。在这个问题上,上帝不是保佑美国,而总是保佑中国。这个定律的一再被高度精确地验证,已经达到了让我自己都感到匪夷所思的神话一般的程度,让人不得不怀疑中国的国运真有神助,连上帝也站到了中国这一边。我曾在过去的很多文章中对这四大定律给予了系统的科学证明,参见本文后面的系列参考文章。拜登最近看来是要把特朗普宣称要干的事情全干完了。看来拜登这个老政客是有两下子的:你不是让我当不成总统了吗?我就让你当总统后宣称要干的事情全干完,我看你特朗普未来四年还能干什么?美国对中国能够有控制力的就剩下高端芯片了。根据美国商务部下辖的产业与安全局(BIS)2024年12月2日所发公告,宣布对24种半导体设备、3种软件工具和高带宽存储器实施最新的管制措施,同时将新增140家公司加入“实体清单”中,其中包括136家中国公司、1家日本公司、1家新加坡公司和2家韩国公司。这批新加入的实体清单公司几乎全部来自半导体行业,且主要集中于产业链上游的材料、设备企业。可以说,这可能是美国在芯片战上最后的疯狂了。随后,中国出台了远远超出美国意料的强大反制措施。中国商务部宣布加强两用物项对美国出口管制。
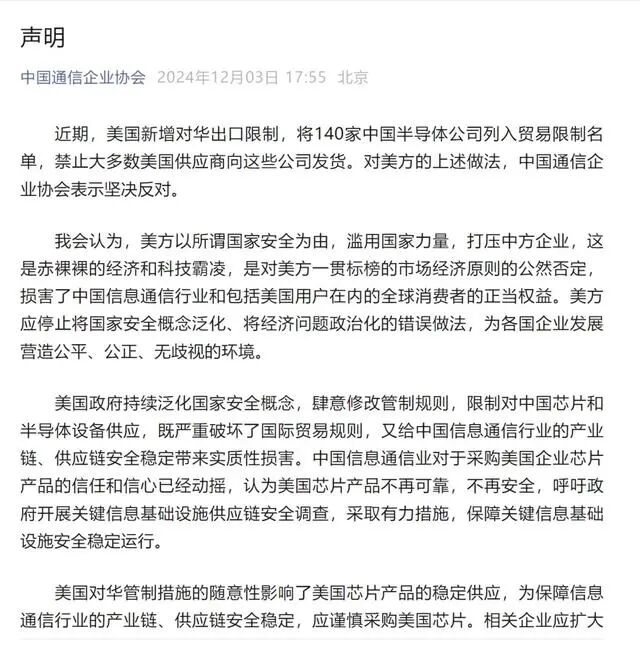
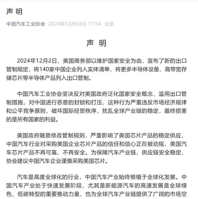
首先看中国商务部的反制措施,“一、禁止两用物项对美国军事用户或军事用途出口”。这意味着什么?别说是军民两用物项,很简单的子弹、炸药等军用物资,美国对中国的依赖度都在90%以上。这等于彻底切断所有可能有军事用途的物品对美出口,彻底脱钩拉倒。“二、原则上不予许可镓、锗、超硬材料相关两用物项对美国出口;对石墨两用物项对美国出口,实施更严格的最终用户和最终用途审查。”这些是涉及高端芯片制造上游环节的核心原材料,中国对它们有极高的控制力。更重要的是,也是12月3号,中国通信企业协会、中国汽车工业协会、中国半导体行业协会以及中国互联网协会这四大行业协会分别发布声明,不仅对美国商务部的公告表示坚决反对,而且称美国芯片产品不再安全、不再可靠,呼吁中国相关行业谨慎采购美国芯片。—— 请注意:四大行业协会的声明加起来基本上就是说“美国芯片”(也就是所有美国芯片)全都不再安全可靠,而不止是说某个细分门类的某个美国厂家的某类芯片不再安全可靠!由此也可以预测,如果特朗普上台后,还是采取惯用的极限施压方式的话,中国会更加极限地进行反制。上次特朗普任上贸易战,中国采用的是对等贸易额的方式进行回击,但因为中国顺差太多,打到最后中国没有可以打的贸易额度了。这次应该采取对等加税额的方式进行反制。比如说,特朗普对中国出口美国的1000亿的贸易加10%的关税,中国没有那么多从美国进口的贸易额可加税了,这怎么办?因为美国对中国加税的额度是1000亿乘10%等于100亿,中国可以拿美国出口中国的100亿贸易额加100%关税就可以了,这样加税额等于100亿乘100%等于100亿,加税额相等。如果特朗普加60%呢!咱们就加600%!索性一把搞死拉倒,看谁极限施压的力度更大。前面中国反制芯片的措施对美国的打击不仅非常重大,更重要的是改变了之前对等反制的方法,索性一把干到底,不仅等同于在军事上对美国彻底脱钩,四大行业协会的声明基本等同于在整个芯片领域与美国全面彻底地脱钩。等于超级加码反制,甚至可以说是一把彻底脱钩式地反制,而不是“对等反制”。中国反制措施公布后,美国芯片业马上面对了一场大地震。是的,一场大地震—— 但请注意是一场真的大地震。当地时间2024年12月5日上午10时44分(相当于北京时间12月6日2点44分),也就是四大行业协会发布声明后仅仅2天零50分钟,美国加利福尼亚州北部海域发生7.0级地震。震中位于加州北部洪堡郡门多西诺角附近海域,震源深度只有0.6公里。7.0级地震发生后,震中附近又发生5.0级和4.2级等多次余震,美国国家海啸预警中心对加州和俄勒冈州沿海地区发布了海啸预警。当地时间5日中午,美国国家海啸预警中心通过社交媒体账号发布消息称,上述区域现在没有海啸风险,此前发布的海啸预警取消。目前尚无有关此次地震的人员伤亡或财产损失报告。
加利福尼亚州和俄勒冈州地区汇集了大量美国芯片企业,不少企业的芯片研发、设计和生产等业务在当地完成,美国的多家芯片相关生产厂都集中在这里,比如ADI、英飞凌、TowerJazz、Skyworks、TSI、Elmos、Vishay、IXYS、台积电、等知名半导体厂商都在加利福尼亚州设有工厂。INTEL公司的总部在加州,而其主要生产厂在俄勒冈州波特兰。这次地震的震中刚好在两个州接合部,使得地震波有效覆盖了这两个州的芯片工厂。因此,此次地震严重冲击了美国半导体供应链,直接导致当日美股费城半导体指数大跌2%。INTEL跌超5%,迈威尔科技跌超4%,安谋(ARM)跌超2%。
这幺蛾子出的,太让人意外、太意外了。幺蛾子定律准确到这种程度,这让我说什么好呢?其实,要说加州发生大地震本身,倒不算什么离奇的事情,这地方本来就是美国最容易发生地震的区域,是一个地震带。甚至于美国发生的大地震几乎都在集中在加州。2021年12月20日12时10分,北加州发生6.2级地震。与本次地震的震中非常接近。
2019年7月5号,加州南部发生7.1级地震。
2016 年 12 月 8 日,北加州发生6.8级震。与本次地震的震中非常接近。
2014 年 8 月 24 日:加州旧金山发生6.0 级地震。
2014 年 3 月 9 日,北加州6.8级地震。与本次地震位置非常接近。
2010 年 4 月 4 日,加州南部边境城市卡莱克西科发生7.2 级地震。
1989年10月17日旧金山大地震,里氏6.9级。
1994年1月17日4时31分洛杉矶大地震,里氏6.6级。
1952年7月21日04时52分加州中南部克恩县,贝克菲尔德以南约50千米处发生7.5级地震。
1906年4月18日清晨5点12分左右旧金山大地震,里氏8.3级。
从以上加州地震历史可见,这地方发生较大的地震是稀松平常的。但对这里芯片产业能产生影响的地震还是不多的。要么是震级不够,要么是震中距离芯片产业集中地比较远。这次震级和位置都比较合适,很难得。这就是科学。
还有人说四大行业协会只是说“谨慎采购”,没说一定不能采购啊。还有人说四大行业协会只是民间组织,不是强制要求。大家可能没理解清楚,四大行业协会是说这么强的地震,那以纳米计算精度要求的EUV、DUV光刻机怎么可能还正常工作?况且余震还会在未来相当长一段时间内不断发生。这样生产出来的芯片怎么可能可靠嘛?这个......四大行业协会的声明是在地震前2天多发的呀?这就是幺蛾子定律的作用了。美国全力来对付中国,肯定会出幺蛾子,所以美国生产的芯片肯定就不可靠了嘛,不发地震可能还会有别的,比如说慧星撞地球之类的,7.0级地震不管怎么说算好的了。四大行业协会的声明只不过是完全符合幺蛾子定律的提前预警而已。2024年12月9日晚间,据中国市场监管总局消息,近日,因英伟达(NVIDIA)公司涉嫌违反《中华人民共和国反垄断法》及《市场监管总局关于附加限制性条件批准英伟达公司收购迈络思科技有限公司股权案反垄断审查决定的公告》(市场监管总局公告〔2020〕第16号),市场监管总局依法对英伟达公司开展立案调查。
事实上,不仅是中国,欧洲甚至包括美国今年以来都不断开启对英伟达的垄断调查。所以,有网友要我谈中美芯片战走向和结果会是什么?我回答说这还谈个啥呀,现在好像已经不是芯片战的问题,而是如何抗震救灾的问题吧!美国芯片业都快被震没了还谈什么芯片战走向?能想到的只是“屋漏偏逢连夜雨”“雪上加霜”“祸不单行”“种瓜得瓜,种豆得豆”“不是不报,时候未到”......我说芯片领域中国将清场式领先,很多人还不信。中美关系四大定律这是被实践一再检验了的科学定律,不了解这四大基本定律怎么可能看清中美关系的未来?再重复一下这四大定律:中美关系第一定律:幺蛾子定律。即,每当美国集中全力对付中国的时候,必然会出现非常离奇的幺蛾子,把美国的精力牵扯走,给中国一定的发展时间。
中美关系第二定律:逢中必挫定律。即,美国在小事上经常占中国便宜,但只要是大事必然是“逢中必挫”。
中美关系第三定律:遏制背反定律。即,美国对中国的制裁和遏制结果都必然是推动中国在相应方向的发展,遏制力与推动力大小相等,方向相反。没有美国对中国芯片业的制裁,就没有中国芯片业的大繁荣。没有美国对中国芯片业的全面制裁,就没有中国芯片业的清场式领先。
中美关系第四定律:连续折腾定律。即,美国在任何时候必然会存在至少一个及以上对中国的折腾行为,是不可能有一天时间停止的。这几十年来作为美国折腾中国抓手的方向有:最惠国待遇、人权、社会制度及意识形态、西藏、新疆、南海、钓鱼岛、台海、生物战、贸易战、科技战尤其芯片战、金融战等。如果在某一个抓手上停止折腾,就必然意味着另一个抓手上的折腾已经开始。目前剩下能作为美国折腾抓手的方向已经越来越少,主要是台海、芯片等。不长时间内,这两个抓手也将被彻底解决掉。
美国所有针对中国打压的努力,都只不过是再增加一个完美证明中美关系四大定律的案例而已。当然了,这四大定律也不是绝对的。但当他们失效之时,就是美国成为中国小弟之日。
赞
赞
已有28人赞