赞
亚马逊,美国最大的电商平台,其售卖的商品70%源自中国。
特朗普要开启关税战,尤其是要针对中国征收145%巨额关税的这事,没有提前通知过亚马逊,也没考虑过亚马逊怎么替换货源,特朗普觉得只要宣布了关税政策,亚马逊自己就会迅速把中国货替换好。
根据市场经济的规律来看,根据亚马逊是国际巨头来看,这不是天经地义的么?总统已经很忙了,难不成还要提前操心电商平台怎么备货这点小事?
你亚马逊卖的大部分都是低科技的日用品,世界这么大,到处都有货啊。
但亚马逊愧对特朗普总统,就这么点小事硬是没给办好,不仅没有提前想到总统会对中国货征收巨额关税的可能性,而且事后也没有办法解决替换货源的问题。
关税战开启了接近一个月后,亚马逊上的商家纷纷开始库存告急,之前的备货已经快卖完了,也不知道去哪里能寻找合适货源,于是只能继续从中国进货,然后涨价,直接把关税成本转嫁给美国消费者。
第一个这么干的商家没有遭到市场抛弃,依然大卖,因为不涨价的那些直接没库存了,价格虽低但没货。
当看到先行者涨价后依然卖的很好之后,其他人就毫不犹豫的跟风了,于是整个亚马逊掀起了一股涨价潮。
消费者虽然捏着鼻子买了,但对于涨价这事还是很有意见的,不过骂人的时候不会骂某个具体商家,而是宽泛的骂亚马逊,说亚马逊涨价涨的太猛了,东西贵。
为了保护公司的商誉,避免被骂,亚马逊的高管们就开了个会,讨论解决方案,然后有人提了一嘴,说这涨价都是因为关税引起的,可以在商品价格旁边标注关税金额,这样至少消费者不会把怒火撒在亚马逊身上。
就只是有高管提了一嘴,别说正式实施,都还没能在内部形成决议。
然后立马就有人把这个消息泄露给了媒体,然后各种新闻就开始在美国刷屏,说亚马逊“打算”把关税金额标注在商品价格旁边。
新闻说的确实是真的,但亚马逊也真的只是想想而已,不仅没有正式上线这个功能,甚至内部都还没讨论完呢。
看到这个新闻后,特朗普暴怒,白宫暴怒。

白宫的发言人举着亚马逊老板贝索斯的照片出现在了发言台上,声称亚马逊的老板和中国的宣传部门有合作关系。

同时白宫的发言人还直接将这种把关税金额标注在商品购物单上的行为,定义成“敌对的政治行为”。

简单的说,个人财富超2000亿美元的贝索斯,虽然是世界第七富豪,虽然是美国顶级资本家,但被白宫认定为有通共嫌疑,可能是共谍。
怪不得当年国民政府时期很多资本家被认定为有通共嫌疑,天天被军统调查呢,这贝索斯都能被认定为有通共嫌疑,国民政府时期的那帮实际上没几个钱的所谓“资本家”,被怀疑通共那不是很正常么。
贝索斯不想死,也不想被FBI调查,辛辛苦苦赚2000亿美元不容易,还没活腻歪呢。
于是亚马逊赶紧发了个声明,说所谓把某些产品进口费用披露的想法,以前没有被批准过,现在以及未来都不会被批准,永远不会发生这种事情。

但是政府征收的任何税款都应该告知啊,这不是纳税人应该享有的权力吗,一个担心纳税人知道自己纳税金额的政府,那是多么的心虚啊。
过去一二十年里公知对中国人都是这么讲的,对吧,他们说美国一直都是在消费小票里公示纳税金额,只有中国不敢。
那实际情况究竟是什么呢?
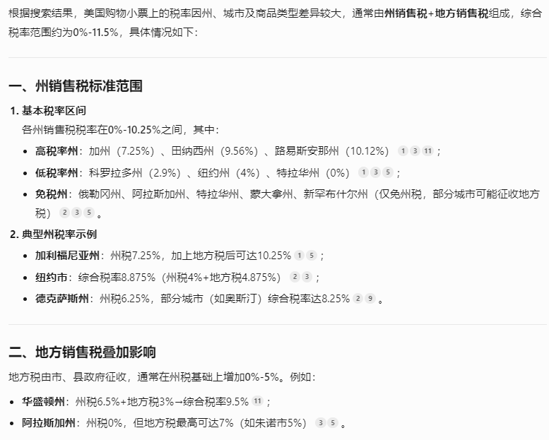
美国在消费者小票里公示的税款,一直都不是全部的税款,只是销售税这一项,其税率最低0%,最高11.5%,之所以打在小票上是因为这个税种和消费者直接相关,而且大部分情况下都是单一最大税种,其他不直接相关的零零散散的税种就没有打在小票上了,视作商家成本。

只要在美国购过物的,都知道这个税金其实很小,TAX的钱没多少。

给大家展示一张超市小票购物全景图,你就知道那个TAX到底有多小。

美国人购物小票上的这个销售税,大部分就百分之几,而现在亚马逊打算列一个也许高达百分之50的税金上去,任何美国人看到之后都会气炸的。
而中国这边的税金,一直都是列出的,只要你去开发票上面一定且必须给你列出税率和金额,拒绝给消费者开发票则是违法行为,商家的收银台或服务台必须当场给提出要求的消费者开发票。
电子化以后那就更方便了,直接把发票二维码列在购物小票后面,手机扫描就可以开票。

就算你只花了5块钱买了一瓶乌龙茶饮料,也会给你开发票,而且明示你税率和金额。

不管税率是16%,还是0%,只要你去开票,都会在发票里给你明示。

美国那边明示的是销售税,中国这边明示的是增值税,对消费者来说没区别,但美国那边只敢明示一个很小的税率意思一下,中国这边是啥都明示。
即便是关税,中国这边也是明示的,只要纳税就会领取一个明示清单,税率和金额都会清清楚楚的告诉你。

消费者之所以看不到关税,是因为全世界通行的原则是谁纳税就给谁公示,每个纳税环节只能领取自己纳税后的发票,所以只能看到自己的,但如果是直接购买进口商品的消费者,那就可以直接感受到关税,有些网站已经把这个税直接列出来了,不管是5%还是10%都会给你直接列上去。

根据全世界通行的原则,每个环节的纳税人只能看到自己的纳税金额,不然是写不清楚的,比如上游公司缴纳的所得税什么的给计入成本了,要不要列,如果这都要列那首先没法算金额,然后就会列个没完了。
而终端消费者所纳的税在美国只有销售税,在中国只有增值税,所以只给消费者展示这个,所以亚马逊给消费者展示关税金额确实是违反传统和潜规则的。
而在特朗普看来,在这个节骨眼上故意打破传统搞这种事情,不是敌对政治行为是什么。
但对亚马逊来说,这个突然增加的关税太重了,而且确实是消费者直接承担,这个税和以前那种百分之几的销售税不同,金额和税率都实在是太大了。
从直接承担税款的人可以且应该看到自己纳税金额这个原则来说,亚马逊是可以这么做的,也是符合法律精神的,消费者确实有资格且应该知道自己突然暴增的购物款到底是因为什么。
但这个不重要,因为特朗普已经明确宣布不允许这么做了,特朗普不希望美国的消费者知道自己承担了多少关税,也不敢让他们知道。
所有试图让美国消费者知道自己承担了多少关税的行为,全部都是在通共,全部都是有敌意的政治行为。
那个,20年前公知们对消费者缴纳税款金额公示这件事是怎么说的来着,我觉得你们当年说的很不错,可以翻译成英文到美国再说一遍吗?
这件事对我们的意义不仅仅是调侃公知,而是白宫这种暴怒的行为泄露了其政治底牌。
那可是贝索斯啊,私人财产超2000亿美元的世界第七富豪,资本主义国家绝对的国之栋梁,白宫发言人就这么举着贝索斯的头像说人家通共?
这说明特朗普及白宫对这件事非常气愤,怒到了失去理智的地步,但人家贝索斯啥都没干,说破天了也就只是内部讨论了一下标示关税的可行性,连一天都没实施过,至于这么上纲上线么。
这说明特朗普目前是极其的着急上火,和热锅上的蚂蚁一样,已经方寸大乱了。
直接公开宣称贝索斯有通共嫌疑只是其中一个证据,还有其他的证据就是白宫现在天天碰瓷,天天说中国已经来和美国谈判了,逼得我们天天辟谣,隔几天就要发一次公开说白宫在撒谎,我们根本就没和美国谈判。

4月28日刚公开辟谣,4月30日还得公开辟谣,然后一波波的外国记者天天过来问,问我们过去的24小时里到底有没有和美国聊天啊,白宫说已经聊上了等等。

不要觉得这种做法已经很没底线了,还有更没底线的事情,那就是白宫派人化妆成中国代表来欺骗其他国家。
在韩美谈判前一个小时,蹲守在美国财政部大楼门口的记者们拍摄到了十几个中国人长相的人,戴着G20中国代表的挂牌,在美国财政部门口晃悠。
记者立刻抓拍下了照片,这几天在全球疯传,说这是中国代表来和美国谈判了。
然后就开始查证身份,毕竟已经公开拍下了正脸照片,找到具体是哪个谈判代表是很简单的,毕竟中美谈判这种大事不可能是无名小卒出场,怎么也是得有一定级别的官员。
查完之后发现,照片上显示的“中国代表”,和目前已知的所有中国官员都对不上,根本没人认识这十几个人,不知道这十几个佩戴着G20中国代表牌子的人哪冒出来的,又为什么会恰好在韩美谈判开启前恰好出现在媒体镜头面前。
查实后,那些媒体立马就把照片删了,但韩美谈判已经谈完了,那几天也造成了很大的舆论影响。

而在美国通胀暴涨的情况下,美国一季度的GDP增速变成了负值,除了疫情期间,美国已经多少年都没见过负经济增速了,特朗普一上台就给干出来了。

高通胀说明货币过多,需要立刻加息。
负GDP增幅说明经济过差,需要立刻减息。
两者如果同时出现在一个国家,那可就不好玩了,说明经济出大问题了,一般手段已经没法治了。
我左看右看,美国都是一个资本主义国家,贝索斯都是一个大资本家,最顶级的那种,全球第七名。
如果美国的情况已经到了连贝索斯都被公开指责有通共嫌疑,那支撑美国的中坚力量还剩几个人?
赞
赞




