赞
一个新闻能顺便辟四五个谣言,这么有趣的事情可不多见,值得分享给大家。
2024年,微软苏州团队被“打包”调往美国西雅图,不愿意去的给高额裁员赔偿,N+8~12之间,愿意去的微软给办理签证,还允许带家属一起去美国。
2025年5月,微软宣布全球裁员6000人,其中西雅图总部被裁员2000人,刚被调来的中国区员工是裁员重灾区。
一时间微软西雅图中国员工求职帖子满天飞,到处都是找职位的,而且姿态极低。
因为微软给他们办理的是L1签证,这个签证是绑定雇主的,一旦失业必须在60天内离境或找到新工作,否则就会成为非法移民,那就和高薪工作无缘了,要硬留美国就只能打黑工刷盘子,收入还极低,远不如回国,但他们刚花费巨大在美国拖家带口的安顿好,真这样那损失太大了。

而更狠的是,这次微软在美国裁掉的这批中国员工,是依法办事,依法给赔偿,也就是零赔偿,甚至连回中国的机票都不给买,部分员工需借钱购买单程机票回中国。

外企裁员都不是给超高额赔偿么,他们一向给员工裁员赔偿都很大方啊,怎么到了美国就是零赔偿?而且这些外企在美国裁员也有很多确实是给了高额赔偿的啊,相关新闻都搜的到,确实是真的,为什么这次开除中国员工就只给零赔偿?
因为这里面涉及到了一系列的谣言,需要挨个辟谣,尤其是外企裁员给员工赔偿一向很大方,这个是彻头彻尾的谣言,实际上每一个外企都恨不能裁员零赔偿,只是不敢而已。
首先微软这次在美国的零赔偿裁员,确实是依法依规办事的,因为按美国的法律裁员就是可以零赔偿
美国除蒙大拿州外,其余49个州均采用「自由雇佣」原则,其核心条款为雇主可随时解雇员工,无需提前通知、无需说明理由。同样员工也可以随时辞职,无需提前通知、无需说明理由。双方互相开除时均不需要任何赔偿,这一原则源于19世纪普通法,至今仍是美国劳动关系的基石。
在美国甚至连开除孕妇都是零赔偿,而且不需要任何理由,随时可以直接开除。
特朗普曾经主持的“飞黄腾达”综艺节目,他在里面的口头禅就是“You are fired(你被解雇了)!”成为节目的“金句”。
根据美国法律,雇主说“You are fired”的时候,员工需要立刻收拾好自己的私人物品离开公司,且没有任何赔偿可言。

美国蒙大拿州是全美唯一废除自由雇佣原则的州,但也只是要求解雇必须有“正当理由”,同样无需赔偿。
所以微软这次零赔偿裁员没有问题,确实是依法依规的。
那微软,以及很多外企,在中国的时候为什么给那么高的赔偿,动辄N+3以上,甚至N+6乃至于N+12,远远超过法定的上限N+1赔偿。

都愿意突破上限给裁员赔偿了,这代表外企对员工好啊,对钱和利润不在意啊,既然如此为什么到了美国反而零赔偿裁员?
因为这些都是谣言啊。
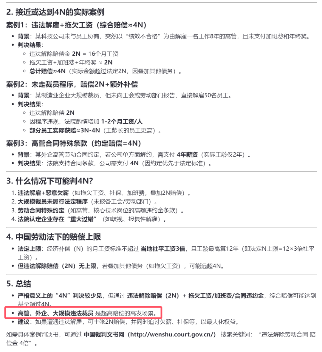
第一个要澄清的谣言,在中国开除员工,赔偿上限不是N+1,是2N甚至是约4N。
很多人只知道劳动法规定的裁员赔偿是N,上限也就是N+1,但不知道的是这个赔偿金额还可以上浮50%~100%(《劳动合同法》第85条);

看起来好像没啥啊,这有啥用?
用途那可就太多了,因为这是一个箩筐条款,想要认定存在这四个之一其实很简单,只要被行政部门认定了,那就可以引用这个条款进行加倍处罚。
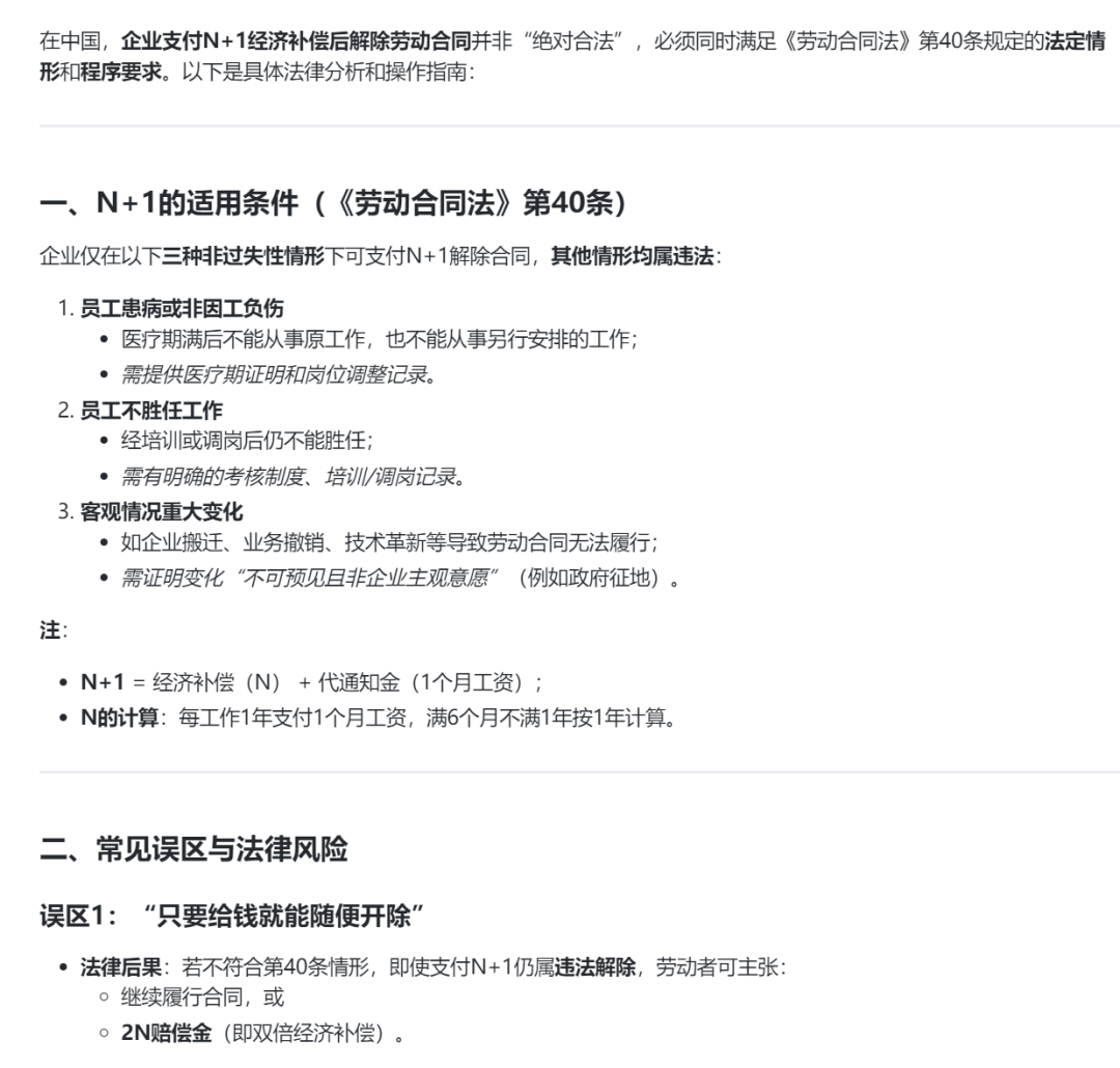
这里面最狠的就是“解除劳动合同”这一条,因为按中国《劳动合同法》第40条,并不是企业愿意给N+1就可以随便开除的,必须满足条件才可以,否则就属于违法开除,同样会触发第85条的翻倍惩罚条款,给2N赔偿。

这里面的三条都是很难满足的,尤其是最常用的第三条是非常主观的判断,说有必要也可以,说没必要那当然也可以,很难有个标准说什么情况是企业必须要裁员的。
这劳动法看起来那么好,有执行过吗,不执行还不是一纸空文,写再好有啥用?
当然执行过了,而且是频繁执行,不然你以为外企在中国裁员为什么愿意给那么高的赔偿金?难不成你真以为是外企爱你?
过去十几二十年被中国劳动法往死里罚的外企案例就不谈了,聊几个近的,那几个就算先例无数还敢顶着中国劳动法低赔偿裁员的外企案例。
2022年10月,美国思科启动了全球裁员,顺便裁了中国区的员工,初步定的裁员标准是N+1,按照中国劳动法的赔偿上限来。
但被裁员的员工不同意,到处维权上诉,脉脉还出现了帖子说思科给美国员工N+12赔偿(实际不属实),必须也给中国员工这么多。
经反复谈判,员工仍不同意按N+1赔偿,威胁要对劳动监察部门发动集体仲裁。
美国思科全球法务介入此事,评估中国区法律风险,认为可能会导致2N的赔偿,因此最后美国思科妥协,给了被裁员的中国员工N+3~N+7之间的赔偿,远高法律上限,随后员工签字同意,此事了结。

美国思科的全球法务介入此事后,认定存在被处以2N赔偿的风险,非常惧怕集体仲裁,所以最后才妥协给了超过法定上限的赔偿款,说的这个司法风险是否属实?
当然有,思科的全球法务不是吃干饭的,是出于维护公司利益,让思科利益最大化给的建议,并不是领着思科的工资故意让思科多赔钱。
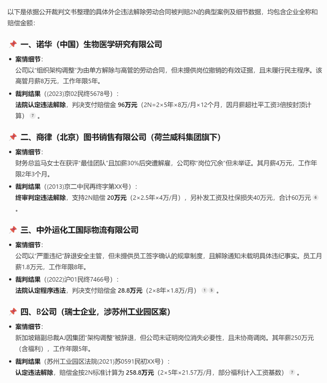
被中国法院裁定2N赔偿的外企,茫茫多如过江之鲫,如果是触发了集体事件的,那法院会更倾向于罚外企。

另外可别觉得2N是罚外企的上限,实际上罚外企的上限是约4N。
因为那个翻倍条款,不仅仅适用于裁员赔偿,还适用于一系列的拖欠工资、加班费等等,甚至还有个“通告费”也得赔好几个月的工资。
这些钱协商的时候都好协商,真到了法庭被裁员工巴啦啦列了一大堆证据之后,里面很多事情是说不清楚的,如果说不清楚那就有可能被法官支持。
被判决赔偿4N这种事极少出现在中国公司头上,但如果外企敢违法大规模裁员,那这个法律就开始大规模使用了。

也就是说外企在中国如果裁员裁的不好,出了集体事件,那最终的赔偿会在2N到4N之间。
所以很多外企愿意给N+6~12的赔偿,来避免自己被高额罚款,比如甲骨文中国在2022年裁员的时候就直接支付了N+6,显著降低了纠纷率。
但拿这笔钱的时候,外企一定会给你一份《协商解除协议》,让你“自愿签字”,然后才会给你这笔钱,这就是为了降低法律风险。
真想塞给被裁员工钱,真不在乎公司利润,真不怕劳动法,签什么字啊,直接打款不就完事了,以后有法律纠纷出示打款记录不就行了。
同样是2022年,同样是外企,特斯拉也进行了一波裁员。
特斯拉给的赔偿方案是N,没有+1,直接按照劳动法的下限来给,但特斯拉执行了合法的裁员程序,也就是提前30天通知并在监管部门备案。
理论上可以,但实际上不行,被裁员工不认可这个30天通知,最后引发了舆情以及集体事件。
最后特斯拉给的赔偿是N+3,平息了此事。

看完了以上的真实案例,以及数据千差万别的真实最终结果,你有什么感想?
有些话确实不好直白说,你自己明白就好。
所以外企在中国很老实,愿意主动给员工那么高的裁员赔偿,因为被劳动法给罚怕了。
给那么高的裁员赔偿,是外企在中国裁员时损失最小,给员工的钱最少的一种做法,不是因为他们不爱钱。
实际上在中国,裁员时愿意给高额赔偿的不止是外企,还有互联网大厂,N+3~12的赔偿案例比比皆是,给的钱不比外企少哪去。
已经初步知晓这个世界真实运行规律的你,现在来告诉我,这是因为那些互联网大厂不在乎钱,希望多给员工一点钱吗?
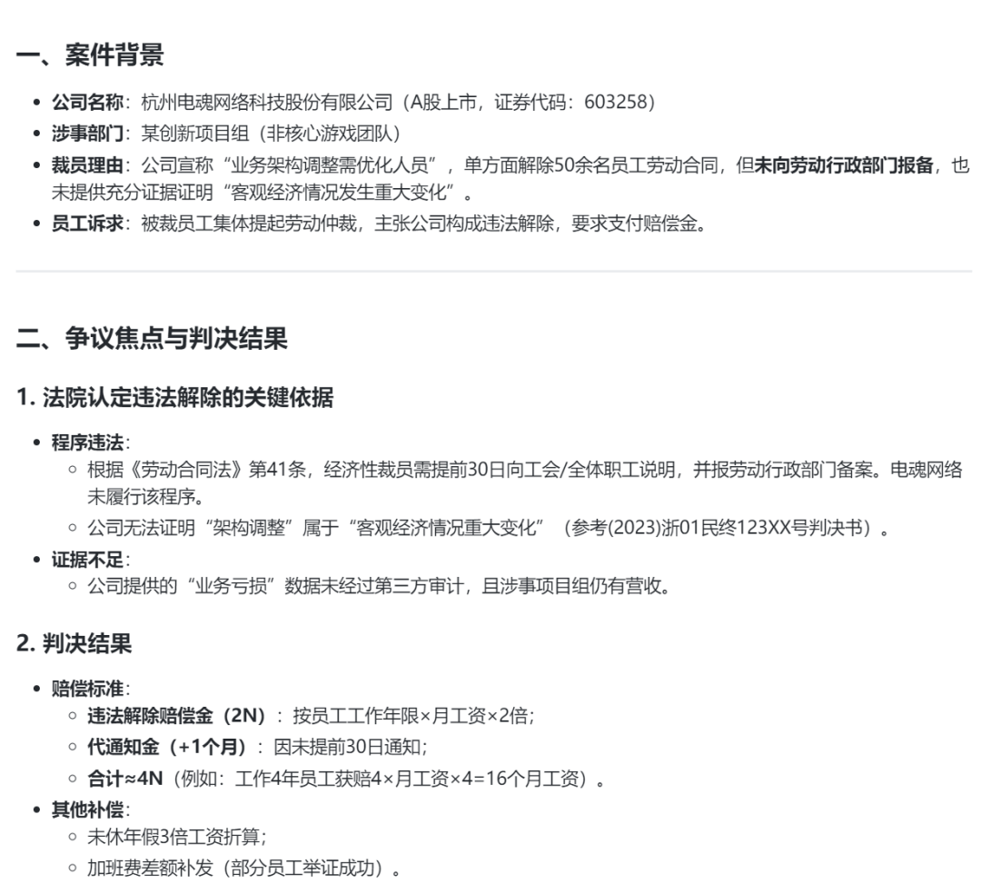
自2023年开始,原神的制作公司米哈游,给员工的裁员赔偿统一改为了N+3,比劳动法上限高了2个月。
因为2022年的时候,米哈游因为裁员这事被罚了好多次,给N+1赔偿解决不了问题。

类似的案件在上海游戏公司里比比皆是,米哈游被判赔的倍数是N+1的2.84倍,莉莉丝游戏的赔偿倍数是3.1倍,鹰角网络的赔偿倍数是2.5倍。

米哈游最终决定直接给员工N+3赔偿,是因为这样做总体来说赔的钱最少,仅此而已,其他游戏公司也一样。
一个互联网大厂在法定上限之上,愿意额外给多少裁员赔偿,只和自己被罚的经历有关,不信自己搜索相关司法处罚记录就知道了。

国内的互联网大厂的常规赔偿标准五花八门,有的高有的低,和公司有没有钱这没关系,和是否良心也没关系,只和被劳动处罚的案件数量以及力度有关系。
相关的2N处罚案例比比皆是,我随便搜几个给大家看。

另外不要觉得4N的离谱赔偿是只针对外企的,国内企业一样有被判赔4N的,确实少但确实有,给员工2N赔偿并不是劳动法的极限。

裁员的规模越大,引起的事件风波越恶劣,公司看起来越有钱,被法官认定的对社会的贡献度越小,那被罚的就越狠。
所以国内私企也有被罚4N的,外企特斯拉闹出那么大的风波出个N+3也就把事情给平了。
私企一定是逐利的,不分内外,他们只愿意给最少的钱,你看起来给的裁员赔偿很高,那是因为不这么做他们会给的更多。
把事实列到这里,情况你大概就已经清楚了,剩下的2个讨论就进入了深水区。第一个是既然中国劳动法罚那么狠,为什么我平时见不到?第二个是很多外企在美国确实也有过高额赔偿,远超美国法定的零赔偿,这个确实是事实啊。
先说第一个,我上面列举的这些狠罚的案例,全是针对外企和国内互联网大厂的,为啥没有针对小微企业的,要知道小微企业才是国内雇佣员工的大头,
员工规模100人以下的小微企业,雇佣了4亿中国人口,覆盖全国近半数劳动力,要是把大中小微民企都算上,那雇佣了全国84%的劳动力。
换句话说大多数中国劳动者是被小微企业雇佣的,最多是中小微企业雇佣,能进互联网大厂的人数极少,寥寥无几。
那为什么不逮着小微企业往死里罚,把那些小微企业主都罚到破产跳楼,让小微企业也主动给N+3~12,不低于外企和互联网大厂的裁员赔偿。
你觉得为啥不行?
抛开裁员赔偿倍率不谈,我们先聊聊工资基数的问题。
现在的一线互联网大厂,给的年薪随随便便三五十万,年入百万的员工比比皆是。

而小微企业,年薪能给6万算高的了,劳动法里规定的最低月薪2K那是有意义的,因为确实存在很多月薪低于2K的岗位,不然没必要规定最低月薪。
为什么互联网大厂宁可每年花费50~100万招聘1个人,也不愿意按最低月薪招聘40个人?
为什么外面一堆小微企业月薪5K招人还应聘者一堆,互联网大厂明明可以月薪5K招到一堆人,但就是不招这些人,反而非要月薪5万招人?
首先互联网大厂并不是做慈善的,也不是嫌自己钱多,其余的自己慢慢想为什么,至于外企也是一样。
因为开的工资高,所以可以对外企和互联网大厂重罚倍率,反正多给的裁员赔偿就当福利了,一样可以提升对招募员工的吸引力,你发下午茶福利不一样是花钱么。
企业觉得裁员赔偿高,那就把裁员赔偿列为固定支出进行考虑,平时降低给员工的工资不就完事了,把月薪5万降低到月薪4万,裁员的时候给多点,总支出一样的,但显著降低了社会纠纷,所以司法裁决倾向于这么做。
但人和人的能力是不一样的,有些人即便报价每个月3K这些大厂都不要,甚至小微企业都不要,但这些人也需要养活,也需要给他们找到工作,否则会引发更大的社会问题,远大于那点离职时的纠纷。
而这些人的生活是要成本的,低于一定的数值就活不下去。
所以对这些人,没办法用降低月薪的办法来平衡其他高额支出。
所以对小微企业,和对大企业以及外企,我们的政策显著不一样,不可一概而论。
别说这些,就说给政府的税吧,那差距都极为显著。
对大企业征收的增值税,最高13%,企业所得税更是25%一点别想少。
但对于中国的小微企业,月销售额低于10万的税率按0%计算,超过10万的按1%计算,标准的意思意思,约等于免征。
对于企业所得税,年盈利低于100万的,税率按2.5%计算,大于100万低于300万的,按5%计算,也就是意思意思。
这些增值税和企业所得税,大企业都在缴,明明可以对小微企业收的,但就是不收。
国家连自己应该拿且可以拿的税收都不要了,为了啥?
按某些公知说的,中国的小微企业这个不交,那个不纳,还狂赚剥削违法黑心钱,个个一夜暴富,人人有原罪。
但实际情况是这些企业不乐意多多的招人“剥削”,中国还有大量的劳动力没有工作,小微企业不要,就算是法定的最低月薪2K,都不愿意招这些劳动力。
而且这优待那优待,小微企业的5年存活率也只有7%,过几年就自己关门不干了,对“据传”的一夜暴富和躺着赚钱一点兴趣都没有。
就目前这种优待照顾的情况,这些小微企业都没办法把求职者给招满,任何额外的负担都只会减少他们招聘的数量,从而减少社会总就业岗位,但国家税收已经降低到了约等于零。
治国哪有那么简单。
不是不想把小微企业往死里罚,把他们的老板都罚到破产跳楼,而是在他们把社会剩余劳动力招满之前,在他们有钱被罚之前,不适合这么做。
请大家注意,把权力关在笼子里很难,但把权力放出来罚钱,那简直太简单了。
在市场经济条件下,只要供需双方充分博弈了,那给出的工资是恒定的,这里拿多了那里就必定会少。
一个人的月薪究竟应该是2K,还是5K,还是5万,这个法律是从来没有规定过的,法律只规定了月薪不得低于2K,因为低于这个数在城市里活不下去,还不如不招。
把一些人的月薪从5K降低到4K甚至3K,可能会出现更不好的事情,但月薪5万降低到4万甚至3万并不会,所以现在主要重罚那些出得起月薪5万的公司,因为让他们把平时给员工的工资挪出来给员工当裁员赔偿,总工资支出其实不变,但更有利于社会和谐。
还有一点也挺重要的,那就是大企业账上有钱,判罚是可以执行的,很多小企业账上没几个钱,甚至濒临破产边缘,一场官司动辄大半年,走强制执行又动辄大半年,很多小企业从建立到关门还不到2年呢。而劳资纠纷本就是倒闭前兆,等出现了劳资纠纷,你官司还没打完很多小微企业就已经倒闭了,都不用你拿着判决书去走强制执行流程。
你不可能对一家已经破产倒闭的小微企业罚款,罚再多也没意义,走调解速度极快,还能让企业主动打钱,实际是在保护员工的利益。
到这里你可以看出,社会和谐以及社会总体利益,以及执行可能性,是权重极高的考虑项,所以在这些敏感地带出现了差别极为巨大的判罚结果。
对小微企业来说,劳动法是保护底线的,如果小微企业主凭良心做事,不故意黑劳动者的钱,实践中就是协商为主,以公序良俗为判罚标准,只重罚那些把事情做的太过分的小微企业,反正只要想,那罚款标准是可以很高的。
而对于有钱的大厂和外企,劳动法的处罚力度远超了正常人的想象,比普通人预期的上限还要高很多,实践结果是真正的往死里罚,已经倒逼这些企业自己主动提出了超过法定上限的裁员赔偿标准。
不是遭遇了往死里罚的事情,是不可能有外企愿意开出N+12这么离谱的裁员赔偿的。
以上这些为中国实践,但其实美国也是一样,两国只是运行机制不同,但结果相似。
回答刚才所说的第二个问题,很多外企在美国裁员,确实也给了高额赔偿,并不是法律规定的零赔偿,新闻确实属实,这是怎么回事。
因为这么给赔偿是最有利那些外企的,总损失最小,这个原则始终在生效。
美国的法律确实规定可以随意裁员,而且可以零赔偿,美国的劳动局确实不管这些事情,但并不代表美国的大企业就没人管了。
美国大企业的终极管理者是股市,他们不怕劳动局,但是怕舆论影响到自家股价。
裁员且不给赔偿这种事在美国确实合法合规,但只要上了舆论,就会被投资者认为是该企业运营情况不佳的表现,就会引发卖出甚至是做空,从而引发股价暴跌。
而美国大企业的CEO和高管,其财富和奖金都和股价高度挂钩,股价暴跌对他们来说比被人杀了都难受。
举个例子,亚马逊在疫情期间曾经大幅扩招员工,以应对大幅增长的电商需求,但疫情之后立刻进行了大幅裁员,遭到了强烈抗议,引发了集体事件和重大舆情。
美国劳动局啥也没说,但亚马逊的股价几天之内暴跌了12%,市场纷纷传言亚马逊的经营情况不行了。
面对股价暴跌,亚马逊的高管连夜开会商讨对策,最后给的结果就是提升裁员赔偿,主动给了2周~6个月的赔偿金给美国员工,安抚被裁员工情绪,全力把事态压制下去,避免负面舆情冲击股价。
其他的美国大企业做法也是一样,他们一点都不怕劳动局,但很怕自家股价暴跌。
所以美国企业给的裁员赔偿标准依据,不是劳动法,也不是司法判罚,而是以不产出能冲击股价稳定的负面舆情为标准。
所以美国各大企业给的赔偿标准都不一样,千差万别,裁员负面舆情对股价冲击越厉害的公司,比如微软,给的赔偿就高,最高能给6个月工资。

而那些不怎么怕裁员负面舆情的公司,比如特斯拉,给的赔偿就低,经常干出零赔偿的事情,闹大了就勉强给1~2个月,3个月的案例都极少。

换言之,美国的裁员赔偿标准是按闹分配的,一方面看被裁员工闹出舆情的能力大小,一方面也看这家公司怕不怕闹。
这里你可以看出,哪怕是在美国,微软也是裁员赔偿给很高的那个企业,为何这次互联网上闹的沸沸扬扬的帖子里说是微软零赔偿?
因为美国是按闹分配啊,从来没有哪条规定说微软必须要给6个月赔偿的,那是最高标准不是恒定标准,微软只是怕员工闹事影响股价才主动给那么高的。
所以闹事的能力决定了裁员标准给的高低,这次被开除的是中国员工,在美国闹事的能力低,对微软股价的影响能力低,所以就直接先给个零赔偿试试看。
而这一小撮被开除的人能迅速到处发帖子,把自己的事情闹成舆论,在中国引发那么大的舆论风波,也正是因为他们知道微软是按闹分配,不闹那就真的是零赔偿了,闹大了那就都可以谈。
但可惜的是他们引发的舆情主要是在中国,到目前已经大半个月了,对微软的股价影响极小,他们已经闹出了事所以他们最终应该不是零赔偿,但能拿到的赔偿肯定也是极少,因为他们闹事能力低,对微软股价的干扰影响能力低。
而如果他们去年留在中国,那直接就是N+12的赔偿。
中国外企的裁员赔偿标准不是根据在股市里的闹事能力来决定的,而是依据有多少人去劳动局申请集体仲裁,以及历史罚款有多狠。
在美国你被裁员了,只有股市能帮你,而在中国则是劳动局来帮你。
但在美国大企业也终究是极少数,不是每家企业都是亚马逊微软的,那些在美国股市没啥市值的上市公司,甚至连上市资格都没有的小公司,他们在美国裁员按啥来赔偿?
那当然是按美国法律来赔偿了,也就是零赔偿,可以无理由随时开除员工,所以面向美国普通人的电视剧才会有那么多的“You are fired”台词。
所以关于裁员这块,中美两国的运行机制不同,但运行结果差不多。
中国的小微企业对标的不是美国上市大公司,而是美国的小微企业。对标那些美国上市大公司的,是中国自己的互联网大厂。
但中国的下限和上限都比美国高,而且高得多。
如果是小微企业,那在美国就直接是零赔偿,而且随时随地可以勒令员工走人。但在中国至少有个N的赔偿,想零赔偿开除员工那不可能,这种事只要告到劳动局,最低也会有劳动局的人出面联系企业进行协商,企业怎么都得给点钱,具体多少根据实际情况来,但绝不可能会有零赔偿这种事出现在劳动局的协商议案里,如果明显合理的议案企业不接受,死硬到底,那就只能走程序重罚,能从公司账户执行多少算多少,但劳动局肯定会帮忙走完这个重罚程序的,司法帮助肯定给满。
比完了下限,比上限,也就是有钱的大企业。
大企业在美国开除员工,赔偿一般是0~6个月的工资。而大企业在中国这边开除员工,赔偿是N+3到N+12之间。而且美国那边的赔偿标准是股市下跌倒逼出来的,不可控的偶然因素较多。而中国这边判罚稳定性高得多,赔偿标准是劳动局狠罚给罚出来的,只要企业账上钱多那一视同仁,不管是外企还是互联网大厂都一样。
当然倾向性也有,内企优于外企,制造业优于虚拟产业,能提供较多就业岗位的企业优于不能提供的,这一点全球各国都一样,那些在美国互联网大厂在中国是三点全中,所以才被罚那么狠。
最后还有一点提醒大家需要注意的是,微软等美国公司,在中国算外企,司法层面享受的是外企待遇,但到了美国那就变成了内企,人家是正儿八经的美国公司,到美国那就是回家了。
既然都回家了,那裁员难道不该依法赔偿么,为什么非要高于法律标准进行赔偿?
依美国法律,那当然就是零赔偿,而且返回中国的机票当然应该自己买,美国法律从来没规定过企业裁外国员工还应该帮买回国机票的。
把这批中国员工弄到美国再开除后,微软省了一大笔钱,赚翻了。
赞
赞




