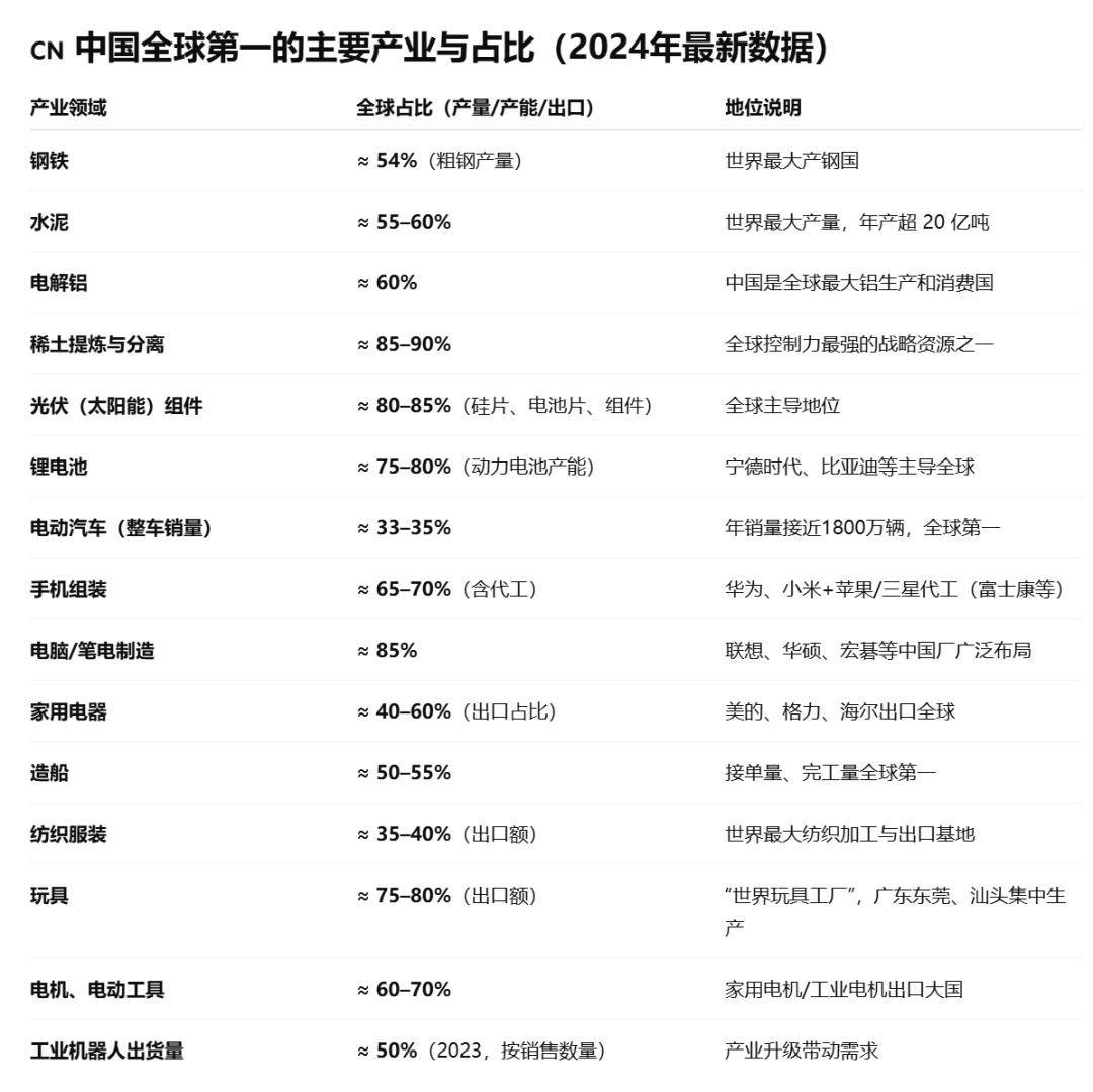
1)如果说中国是人类有史以来最强工业国,这听起来可能有点“浮夸”,但是,实际上,这是没有任何争议的。目前,中国一个国家的制造业产值全球占比已经达到了30%左右,几乎与西方七国集团的总和相当。而且,这一趋势仍在继续扩大。我让ChatGPT总结了一张表,大家看后,就一目了然了。2)要理解中国的工业实力,必须摒弃一些过时的观点。有人还拿着二三十年前的老黄历,以为中国只是在低端制造业领域领先,而在高端制造业领域依然落后。实际上,中国制造业的竞争优势完全是从低中高全面突破。中国制造业的竞争优势可以总结为如下几点:基础原材料优势:如钢铁、水泥、铝、稀土,具有天然资源+规模化优势。
中高端产业链领导力:光伏、锂电、电动汽车、电子整机等领域具备产业链集群+出口能力+全球市场占有率三位一体优势。
劳动密集型出口韧性仍强:服装、家电、玩具、家具等领域在自动化提升后仍保有成本与规模优势。
装备制造正在崛起:如高铁、电机、电动工具、工业机器人、通用机械等领域,中国正从“中端制造”迈向“高端装备”。
3)中国目前仍落后于美国的制造业已经不多了,主要就是航空发动机、先进芯片和高端医疗设备等。如果不出意外,未来十年,中国很可能在这些领域也取得突破,不仅让美国对中国再搞“卡脖子”不可能,甚至会让美国这些产业在全球面临来自中国的巨大竞争压力。
4)曾几何时,我们把钢铁产量赶英超美作为了一个“国家级目标”,甚至不惜为此大干快上,而犯下了急躁的错误。多年以后,一些中国网民喜欢开玩笑说,“中国钢铁产量世界第一,河北省世界第二,唐山市世界第三,美国世界第四。”这句话不完全准确,但是,也不太离谱。更准确的说法是,2024年,中国钢铁产量世界第一,超过10亿吨,河北省实际第二,唐山市世界第三,印度第四,美国第五。
5)人类社会目前正在从工业时代向信息时代和智能时代演进,但是,尽管如此,我们依然不能低估工业化的魔力。通过俄乌冲突我们发现,无人机在现代战争中拥有不可比拟的优势,而中国的无人机产量位居全球第一,而且是断崖式遥遥领先。中国广东省一年民用无人机产量就接近700万架,轻松超过除中国以外的所有国家。在俄乌冲突这场漫长而残酷的消耗战中,我们也看到,155毫米炮弹竟然一度成为了紧缺战争资源,在这方面,中国的产量同样领先全球。我今天刷抖音,看到军事专家杜文龙说,中国最新款的歼-20战斗机,使用的新型雷达探测距离可能达到惊人的1000公里。配合射程在400公里左右的霹雳-17远程空空导弹和射程更远的霹雳-21空空导弹,全球几乎所有的非隐身战机,在最新款的歼-20面前都是“活靶子”。即便是美国的F-22和F-35这两款隐身战斗机,在面对最新款的歼-20和中国体系化的空战能力时,大概率也是毫无胜算。可以说,到目前为止,工业能力都是战争能力的基础,而且,即便是在信息时代和智能时代,像中国这样具有强大工业基础能力的国家,也更能率先将战争能力带到下一个时代,这几年,各种无人智能化装备纷纷亮相,就是明证。6)对于中国的工业化能力,以及基于工业化能力的军事能力,真正的专家都是看得懂的。如果说2022年俄乌冲突爆发之前,很多人认为,中国军事实力排在美俄之后,位居世界第三,但是,俄乌冲突爆发后俄罗斯在战场上的表现已经充分说明,过去几十年,快速朝着现代化、信息化、智能化和体系化方向发展的中国军队,其总和军事实力毫无疑问已经超过了俄罗斯。即便是跟美国相比,中国军队在保家卫国方面已经足够。而且,很多西方专家都已经发现,中国过去十几二十年发展出的很多军事能力,完全都是冲着美国的军事优势去的。最明显的例子就是,美国一度让全世界各国胆寒的现代化航母战斗群,在中国用弹道导弹打航母的技术面前,在中国海岸线附近一两千公里,已经沦为昂贵而脆弱的系统。7)在这种背景下,美国《纽约时报》和《外交事务》杂志这两天不约而同提到,“美国应该向中国学习。”《纽约时报》文章的作者叫卓睿(Jacob Dreyer)是一位作家和编辑,过去17年中大部分时间都住在上海。他在文章中写道,“中国的许多做法值得钦佩。中国政府制定富有远见的产业政策已成常态。主动把人工智能等新技术作为一种积极力量向老百姓推广,通过教育和医疗等公共服务惠及大众。中国正全力转向可再生能源,新的评估表明,曾是全球最高的中国温室气体排放量现已首次开始下降。中国有清洁、安全、高效的智慧型城市,它们通过整洁如新的高速公路和最先进的铁路网络紧密相连。政府还一直在教育和科技领域投入源源不断的资金。”他还说,“美国可以而且应该考虑借鉴一些中国行之有效的做法,例如向可再生能源转型,振兴产业政策,支持科研教育,重新投资基础设施、住房和安全城市项目,尤其需要培育能转化为国力的集体使命意识。”过去一段时间,一向带着有色眼镜的《纽约时报》,时不时开始刊发一些“赞赏”中国的文章,尽管这家一贯偏向民主党的媒体,这么做的主要目的还是批评特朗普政府的各种政策,刺激美国民众向中国好的地方学习,从而让美国变得更好,但是,这些文章中部分对中国经济、科技发展成就的称赞,对中国部分制度和模式的欣赏,在以前时非常罕见的。从这里我们也看出来,中国国家形象的改变是一个不可逆的趋势。在《纽约时报》的评论区,很多美国和全球网友已经默认中国在很多地方比美国做得好了,甚至认为“未来已经在中国发生”。8)美国《外交事务》杂志的文章更加犀利,明确提出,美国应该向中国学习,推出具有美国特色的产业政策。文章认为,中国在电气化、产业集群、政府支持经济发展等方面,取得了非常大的成绩,值得美国认真学习。文章说,“如果美国想要取得像中国那样的成果,就必须采取更像中国的做法,复制北京组织和动员其生产经济的某些方面,优先考虑速度和集聚。华盛顿需要的是具有美国特色的产业政策。”作者特别提到中国合肥的例子,这个曾经的“落后地区”,现在在地方政府的大力支持下,已经发展成为中国新能源汽车产业链高度发达的一个城市,成为了“二十一世纪的底特律”。作者幻想,已经沦为“铁锈带”的中西部地区,包括美国五大湖区,也应该积极开发当地丰富的矿业资源,大力发展新能源汽车动力电池技术,向合肥学习,打造新的“电池带”。9)我长期关注美国政客和媒体对于中国的观点,过去10年,有一个明显的变化。此前,他们说起中国的制度和模式,总带着一种居高临下的傲慢,对中国不屑一顾,甚至可以充分了厌恶和鄙视。在特朗普第一个任期中,美国就一直在中美博弈中散布“民主对抗威权”虚假叙事。但是,10年过后,美国政客和媒体对于中国的看法有很大的改变,今天,他们内心深处对中国制度和模式依然存在误解和偏见,但是,中国生机勃勃的发展活力,确实让他们中的很多人闭嘴了。特别是中国近年来在新能源汽车、动力电池、光伏产品、造船业等方面相对于美国断崖式领先,让美国很多人意识到,自己已经落后了。这个时候,让他们完全承认中国特色社会主义制度的优越性,他们还做不到,但是,在产业和技术层面,让他们承认中国的领先,他们基本上已经可以接受了。10)这一点很像是中国晚清,当时的中国,面临三千年未有之大变局,一开始自视为“天朝上国”,将船舰利炮的欧洲殖民主义国家视为“蛮夷”,经由两次鸦片战争的战败,一些中国有识之士开始承认中国在技术上确实落后了,但是,他们对于中国封建时代的政治制度和文化仍抱有信心,所以,提出了所谓的“中学为体、西学为用”。当然,最后的结果我们都知道了,中国在当时的落后,不仅仅是技术层面的,更是制度、思想和意识形态等方面的。从第一次鸦片战争到现在,将近200年的时间,中国从落后再次走向了先进。对于美国人来说,他们目前仍处在刚刚见识中国强大的工业化能力的阶段,现在美国一些有识之士才刚刚提出了美国版的“美学为体、中学为用”。如果按照中国晚清到新中国成立再到改革开放的发展历程,未来美国还有很长一段时间的沉沦到落后的过程。至于说,美国能否从落后再到崛起,这是一个巨大的未知数。我们都知道,在西方历史发展的过程中,“罗马之后,再无罗马”,而中国在秦汉之后,一度经历了三四百年魏晋南北朝的大分裂、大动荡局面,最后,又涌现出了一个比秦汉更为辉煌灿烂的隋唐。今天,我写这篇文章,不是为了自吹自擂,也不是为了妄自尊大,而是让大家客观看到中国特色社会主义发展所取得的成就。中国工业化能力全球第一,但是,我们也有很多自己的问题要解决,比如“反内卷”。但是,这些都是发展过程中的问题,这些问题的存在,也不掩中国作为人类有史以来最强工业化国家的成色。至于最近一些专家在争论是“制造业立国”还是“消费立国”,我的看法是,绝对是“制造业立国”,但是,提振消费、扩大内需,确实可以增强中国经济的活力,更能增强中国老百姓在经济发展中的获得感和幸福感,制造业和消费,二者都要用,二者都要强,这并不是一个“非此即彼”的问题。
赞
赞
已有20人赞