赞
9月8日,中国外交部宣布对日本参议员石平太郎进行制裁。
石平太郎原名石平,1962年出生于中国四川成都,1980年考入北京大学哲学系。
1988年,石平获得公派留学日本的机会,前往神户大学深造,在那里获得了博士学位。
随后石平拒不归国,滞留日本。
2007年,石平加入日本国籍,并改名为石平太郎。
入籍后,石平疯狂反华,长期以“时事评论家”、“中日外交政治专家”等身份,在书籍、电视、报纸等平台发表大量反华言论,妄图通过诋毁自己的祖国来讨好日本右翼势力 。

在台湾、钓鱼岛、历史、涉藏、涉疆、涉港等问题上,石平均长期大量发表极端言论,并罔顾历史、颠倒黑白,还公然参拜靖国神社。
对于南京大屠杀这一铁证如山的历史惨案,石平公然否认,将相关史料称为“南京大谎言词典”“中国谎言的样品”,2018年日本前首相福田康夫参观南京大屠杀遇难同胞纪念馆后,石平还撰文公然指责福田康夫是“卖国贼”,丑恶嘴脸暴露无遗。
在领土问题上,石平大放厥词,妄言“钓鱼岛属日本领土”,鼓吹日本应趁机在钓鱼岛问题上“果断行动”,利用中国“忙于南海”的时机对抗中国,完全无视历史事实与国际法理,试图混淆视听,并为日本的侵略野心张目。
石平还在涉港、涉疆、涉藏等问题上散布谬论,干涉中国内政。他支持日本政客参拜靖国神社,主张日本应突破和平宪法、发展核武器、强化日美同盟对抗中国,为日本右翼势力的军国主义复辟摇旗呐喊。2008年,石平的家乡四川发生大地震,在全国人民悲痛之时,他居然主张日本不应对中国提供任何援助,冷血无情。
前一段时间,石平更是为了一己私利,勾连反华势力,在网上刻意寻衅滋事,挑动中日仇恨。

我国官方给石平的定义是“数典忘祖,出卖良知”以及“卖祖求荣,只会自食恶果。”

“数典忘祖”,“卖祖求荣”这种话是非常非常重的,普通人说出来都属于重话,一向以委婉风度为说话原则的外交部这么说话那是极其罕见的一件事情,说明石平的行为已经恶劣到了极致。
而在我国官方发言后,石平此人不以为耻,反以为荣。

因此,石平被很多网友称之为新时代的最大汉奸。
但其实网友们说错了,石平这种人根本没资格当汉奸,因为不配。
被国共两党公认的最大汉奸汪精卫,在对中国利益的损害程度上远远大于石平,但那是因为汪精卫的能力和地位远高于石平导致的,而在意识形态的恶劣程度上,石平远高于汪精卫。
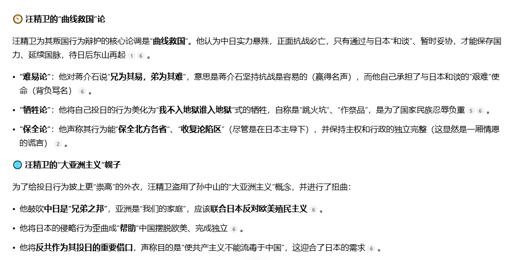
汪精卫在事实上是汉奸,但汪精卫从不承认自己是汉奸,甚至不承认自己是日本的“傀儡”,同时始终认为自己是中国人,坚称自己是在拯救中国,只不过自己是在“曲线救国”,成立汪伪政权只是想给中国“找一条活路”。

这实质上是投降主义,客观上也帮助日本建立了稳固统治,为日本从基层搜刮了很多物资,还协助日军进行清乡扫荡,所以汪精卫属于汉奸。
但石平就不一样了,石平是在和平时期,主动选择,并系统性的攻击生养自己的祖国,以作为个人进阶的垫脚石,其行为要赤裸和决绝的多,不仅背叛了国家,更彻底背叛了民族良知和历史,企图从根本上否定民族的共同记忆和认同基础。
汪精卫确实是投降通敌,确实满嘴歪理邪说,但至少口头上是“为了中华民族好”,但石平连遮羞布都直接撕掉了,直接把生养自己的中华民族视为仇敌,还千方百计鼓动其他国家进攻中国。
这种人在当年日军侵华时期也有,但极其罕见,是没资格称之为汉奸的。
汉奸,汉族的奸细,或者中华民族的奸细,所以要符合汉奸的定义,首先这个人得是中国人,具备中国国籍的身份。
没有中国国籍的人,是没资格当汉奸的。
在1946年《处理汉奸案件条例》中,明确把“丧失中国国籍者”排除在汉奸审判之外,改按“战争罪犯”或“敌方人员”处置。
按现代法律精神,取得日本国籍的时候就自动放弃了中国国籍,从那一刻开始就是日本公民了,战败后那也是日方人员,所以是不能按汉奸处置的,需要按“战争罪犯”或“敌方人员”处置。
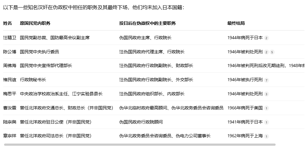
在汪精卫建立的汪伪政权中,绝大部分官员都是中国籍身份,鼎鼎大名的大汉奸汪精卫、周佛海、陈公博都是中国国籍,变更为日本国籍的高级官员仅有7人,如1943年归化日本,改名"山口玄洋"的冀东防共自治政府首脑殷汝耕,如1944年变更为日本国籍的汪伪政权驻日大使徐良等人。
汪伪政权整体的高中低官员全算上,变更为日本国籍的也只有217人(含台湾籍)。

根据1946年国民政府颁布的《处理汉奸案件条例》第12条之规定:
"凡战时归化敌国者,自动丧失中华民国国籍"
意思是这217名在战时获取日本国籍的人,自动开除中国籍,然后不得按汉奸处理。
不按汉奸处理,那应该怎么处理,区别又是什么?
如果身份是汉奸,那就还是中国人,中国会按照本国人进行对待,汉奸行为会被视为一种犯罪行为,抓到后具体怎么处罚,那要看这个汉奸投靠日本期间,具体犯下了哪些罪行,是主动作恶还是被动作恶,然后要看这个汉奸有没有什么立功表现,最后综合考虑。
汉奸并不是必死的,甚至汪伪政权的高官里,很多在战后都还活着,因为从事汉奸期间作恶不多,或有重大立功表现。

全国范围内总共正式起诉的5万余名汉奸里,最终判死刑的比例也不超过20%,活了8成。

而这被起诉的5万名汉奸,都是有一定身份地位的大汉奸。
对于那200多万伪军以及数十万汪伪政权的基层工作人员,只要没有大的恶行,绝大多数都没有经过司法审判,直接纳入了军队和国民政府,对其汉奸历史不予追究,只让社会舆论和道德对其进行处罚。
但在战时变更为日本国籍的那些人,政策可就不一样了。
不需要搜集罪证,不需要考虑是否立功,直接默认按死刑处理。
《惩治汉奸条例》第2条第3款规定:
"变更国籍服务于敌方者处死刑"
1946年《国防最高委员会第291号令》明确规定:
"国籍变更即构成对中华民族的彻底背弃"。
《处理汉奸案件条例》第12条规定:
"归化敌国者视同叛国既遂"(普通汉奸按"叛国未遂"论处)
国民政府最高法院1946年出台的解释规定:
改籍行为直接构成《刑法》第104条"通谋丧失国土罪"
中共解放区《汉奸自首条例》规定:
"已变国籍者不适用自首减刑"
简单来说,对于战时变更为日本国籍的原中国人,国共双方都不会按汉奸处理,没有任何罪行考量和立功评估,只要抓到就直接判决死刑。
比方说汪伪政权的宣传部长林柏生,因为改籍日本,虽然在战后拿出确凿证据证明了自己在战时营救过抗日分子,如果是汉奸身份那就可以免死或轻判,但因为改籍行为,仍然被判处枪决。
所有的改籍人员,想活命只有一条路,那就是证明自己入籍日本是“被迫”的,非自愿。
比如说23名台湾籍军医,是以技术人员的身份被强征进日军的,拿出了证据证明自己是被迫入籍日本,得以免死。
比如说军统潜伏人员张瑞京,是奉命潜伏进汪伪政权,为打入日军内部而去获取日本国籍的,那就可以免罪。
只要不是这两种特殊情况,那一律枪决,没有一例能逃脱死刑。
简单来说,保留中国国籍服务于日军者,按汉奸处理,作恶不多或有立功表现就可以活命。
原中国国籍身份,主动取得日本国籍,并服务于日军者,按叛徒处理,非特殊情况一律杀无赦。
所以汪精卫是最大的汉奸,但并不是汪伪政权内性质最恶劣的人,还有些人是汉奸出身,但更进了一步,已经性质恶劣到都不配叫汉奸了。
当年汪伪政权内部的绝大多数高官,就算当了汉奸,也自认为是中国人,不愿改籍日本,不承认自己是日本人,从不发表侮辱亵渎中国和中华民族的言论,像汪精卫之流甚至到处宣称自己是在曲线救中国,是“爱国救国者”。
而像石平这样主动对中华民族伤痛进行公开、极端的亵渎行为,明确宣布自己就是希望中国崩溃,主动鼓吹其他国家应该针对、削弱甚至进攻中国的。
哪怕是在汪伪政权的那群汉奸里,都是极少数,都是被汉奸们看不起的。
这样的人,在1946年的审判时刻,是没资格以汉奸身份坐上审判席的。
只要不能证明自己的行为是被迫的,那无论罪行大小。
一律杀无赦。
赞
赞




