赞
是药三分毒,只要是药物就有副作用。
但并不是说有副作用的药物就不能吃了,人类医学评估的是疗效和副作用,也就是收益和代价的比例。
副作用很小,但药效也很微弱,收益低于代价,那也是垃圾药。
副作用很大,但能救命,收益高于代价,那也是好药。
最极端的情况,在治疗白血病这个领域,砒霜都被医生们拿出来当过药品,而且是被国际公认为药效很好的一种疗法。
只要收益足够高,砒霜这种典型的剧毒,副作用甚至都可以接受。
砒霜治疗白血病是一种代价交换,但并不是最离谱的。
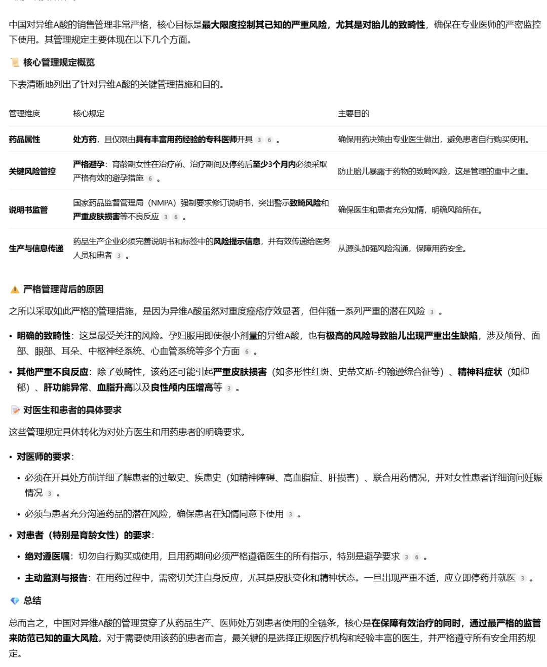
有一种名叫“异维A酸”的药品,被称之为“恶魔的交易”,人类对这种药品严加管控,但并没有废止。
因为这种药品只有一个作用,就是治疗青春痘,但副作用非常恐怖,光说明书就高达千字以上。
这款药其说明书的开篇第一行字,就是警告你这种药具备严重致畸作用,即便只是短期服用都会有极高风险导致严重出生缺陷。
服用异维A酸后,人类已经证实可以导致的出生缺陷包括面部、眼、耳、颅骨畸形,中枢神经系统,心血管系统、胸腺、甲状旁腺发育异常。
已出现智商评分低于85分的报道,也就是白痴儿。
己证实的外部缺陷包括,颅骨畸形:耳畸形(如无耳、小耳、外耳道细小或缺失);眼畸形(如小眼畸形),面部畸形;腭裂。
已证实的内部缺陷包括:中枢神经系统发育异常(如大脑畸形、小脑畸形、脑水肿、小头畸形、版神经缺失),心血管发育异常,胸腺发育异常,甲状旁腺发育异常。
无论男女,只要服用此药后三个月内要孩子,即可导致后代畸形。
根据研究结果,单次剂量即可导致35%的胎儿畸形,包括颅面畸形、心脏缺陷等。
单次剂量的意思是只吃一粒药,然后导致的胎儿畸形率就可以高达35%。

有人说太可怕了,这药这么可怕么?
别急,以上那些只是开胃菜,算一个附赠品,不计入千字数据,因为还没到副作用说明环节呢。
下面开始列正儿八经的副作用说明:
服用此药,可能导致全身性损害,引发脉管炎、全身过敏反应、水肿、疲乏、淋巴结病、体重下降等。
服用此药,可能导致心悸、心动过速、血栓形成、中风等。
服用此药,可能导致高甘油三酯血症,血糖波动,炎症性肠病、肝炎、胰腺炎、牙龈出血、牙龈炎、结肠炎、食管炎/食管溃疡、回肠炎、恶心及其他非特异性胃肠道症状等。
服用此药,可能导致贫血、血小板减少、中性粒细胞减少症、罕见有粒细胞缺乏症。
服用此药,可能导致骨质增生、肌腱及韧带的钙化、骨骺闭合过早、骨密度降低、
肌肉骨骼症状(部分为重度)包括背痛、肌痛、关节痛、一过性胸痛、关节炎、肌腱炎及其他骨异常,以及肌酸磷酸激酶升高/罕见横纹肌溶解等。
服用此药,可能导致假性脑瘤、 头昏、困倦、头痛、失眠、嗜睡、不适、神经过敏、感觉异常、疯病发作、中风、晕厥、无力等。
服用此药,可能导致自杀意念、自杀倾向、自杀.抑郁、精神错乱、攻击行为、暴力行为以及抑郁症等。
服用此药,可能导致月经紊乱、支气管痉挛、呼吸道感染、声音改变等。
服用此药,可能导致痤疮暴发(对,痤疮暴发也是这款治疗痤疮的特效药的副作用之一)。
服用此药,可能导致脱发、淤斑、唇炎、鼻干、皮肤干燥、鼻衄、多形性红斑、皮肤脆性增加、多毛症、色素沉着或色素减退、感染(包括弥散性单纯疱疹)、甲营养不良、甲沟炎、挲跖脱皮、光敏反应、史蒂文斯一约翰逊综合征、中毒性表皮坏死松解症、化脓性肉芽肿、皮疹(包括面部红斑,脂溢性皮炎和湿疹)、荨麻疹、脉管炎、Wegener's肉芽肿病等。
服用此药,可能导致听觉损害、耳鸣、持续的夜间视力下降、白内障、色盲、结膜炎、眼脸炎、角膜炎、视神经炎、畏光、视力障碍等。
服用此药,可能导致肾小球肾炎、血清甘油三脂升高、高密度脂蛋白(HDL)降低、血清胆固醇升高、以及碱性磷酸酶、ALT、AST、GGTP或LDH等升高,CPK升高、血尿酸增高、红细胞下降、白细胞下降、严重中性粒细胞减少症及罕见粒细胞缺乏症、血沉加快、血小板计数升高或血小板计数减少、尿中出现白细胞、蛋白尿、血尿等。
以上这些不是吓唬你,我只是把原版的说明书整理了一下而已,也帮你们数了一下,说明书上光副作用这一块,字数就超过了千字。
密密麻麻一大块,而且写的副作用都不是小家伙,一看就很吓人那种,同时还全部都是人类已经明确证实的不良反应。

但这还没结束。
以上这些,比开胃菜强一点,但还不算正菜。
这款药的唯一疗效就是消灭痤疮,也就是青春痘,换句话说就是主要客户其实是青少年。
但是,这款药有一个严重到几乎无法容忍的副作用,就是可能导致骨骺早熟融合,通俗的话说就是会导致身高增长停止,永久性的降低身高。
同时这款药的作用机制,到现在还没有完全搞清楚。

别急,还没结束。
这款药具备显著的生殖毒性,有强烈的致畸性,这一点开头就说过了。
但这款药的生殖毒性在动物实验中,导致实验狗出现了睾丸萎缩现象,以及明显的精子生成抑制现象。
最后,这款药还具备明显的致癌性,在动物实验的对照组里观察到了癌症发生率的“明显增高”。

以上这一长串可怕的副作用,换来的仅仅只有一个疗效,那就是治疗痤疮,而痤疮再怎么样都是不致命的,最多让人毁容,但肯定死不了人。
这种药没有被人类封杀,还允许生产和销售,那就说明光这一个收益就可以抵消掉上面那一大片的代价。
侧面证明了,这个药治疗痤疮的效果有多好。
这是人类唯一可以同时抑制皮脂分泌(减少90%)、角质正常化、杀灭痤疮丙酸杆菌的药物,对重度痤疮的治愈率达到了85~90%,复发率低于10%。
只说重度痤疮的治愈率,是因为轻中度痤疮理论上是不可能被允许使用这款药物的,只有饱受重度痤疮折磨的患者才可能被允许使用。
有人看到这里,以为下面要123上链接了。
那你可就错了,我今天这个是纯科普文,因为异维A酸这款药别说123上链接,在中国你去医院都不一定买得到,属于高度管制药物。
在分类上属于普通白处方,但管制力度非常严格,堪比红处方(麻精毒类)。

不是不让你买,但绝对不是你掏钱就能买回家自己随便吃的。
从社会正面效果来说,这是治疗痤疮的神药,治疗痤疮效果最好没有之一,有些“烂脸人”在最绝望的时候甚至愿意用寿命去换取一张干净的脸,无论什么副作用他们都愿意承受。
从社会负面效果来说,全球每年约有200万患者选择接受这场交易,但即便是在最严格的管制和医生评估帮助下,其中0.07%的人仍然会遭遇灾难性后果,导致这款药始终处于伦理争议的灰色地带。
因此,服用异维A酸被称为“恶魔的交易”。
这款药很便宜,但必须在定点医院(三甲医院或专科皮肤病医院)购买,必须由具有执业医师资格且具有丰富用药经验的皮肤科医师对你进行全面评估后,才能开具处方进行购买服用,医生会根据你的体重和病情严重程度来严格确定剂量,同时会对药物执行最严格级别管控,防止滥用,确保用药安全。

但以上这些只是理论上。
理论上副作用巨大,被严格管控,只允许专业医师经仔细评估后才可以开具处方购买的异维A酸,我震惊的发现在中国互联网上被大规模随意销售,销售量达到了数十万。

我只需要说自己有痤疮,说自己已经线下就诊,随手打个钩即可,无需出示任何证据。

1分钟不到,就直接被开具了电子处方,允许购买,其实我根本没有痤疮,这个所谓的网络医生其实啥都没看,也没叮嘱我这个药的副作用,也没根据我身体的具体情况来安排具体的服药剂量。

然后就成功进入了付款界面。

然后就买到了异维A酸,很快就会发货到我手上了。

消炎药是处方药,异维A酸也是处方药,但这两者绝对不是一个性质的东西,头孢/阿莫西林那种消炎药这么便利的购买确实是便民,但异维A酸这么随意就能买到,那就有点不负责任了。
这种药的副作用太多太离谱了,是否用药,用多少药,都是必须要经过专业医生谨慎评估的,随便让不懂药理的老百姓买回家吃,那是真的很容易出事的。
这个药是恶魔的交易,不是单方面救人的天使。

很多人听人说能治青春痘就去买了,被药物好处单方面吸引,至于使用说明书估计看都不看,就算看了也看不懂或者不清楚危害严重程度。
强烈致畸,强烈致癌,青少年服用可能会永久性降低身高,还有那千余字的可怕副作用,没有医生的当面叮嘱,这些副作用那些网络买药人真的很清楚?
所以我今天的文章,真实的意思是让你们不要乱买异维A酸,真有需要必须到三甲医院找皮肤科医生看了之后再吃,同时严格遵循医嘱,发现身体异常立刻去医院找医生。
同时,异维A酸这种药物必须严格按照国家规定进行管理销售,随随便便就让人在网上买到是不负责任的行为。
赞
赞




