赞
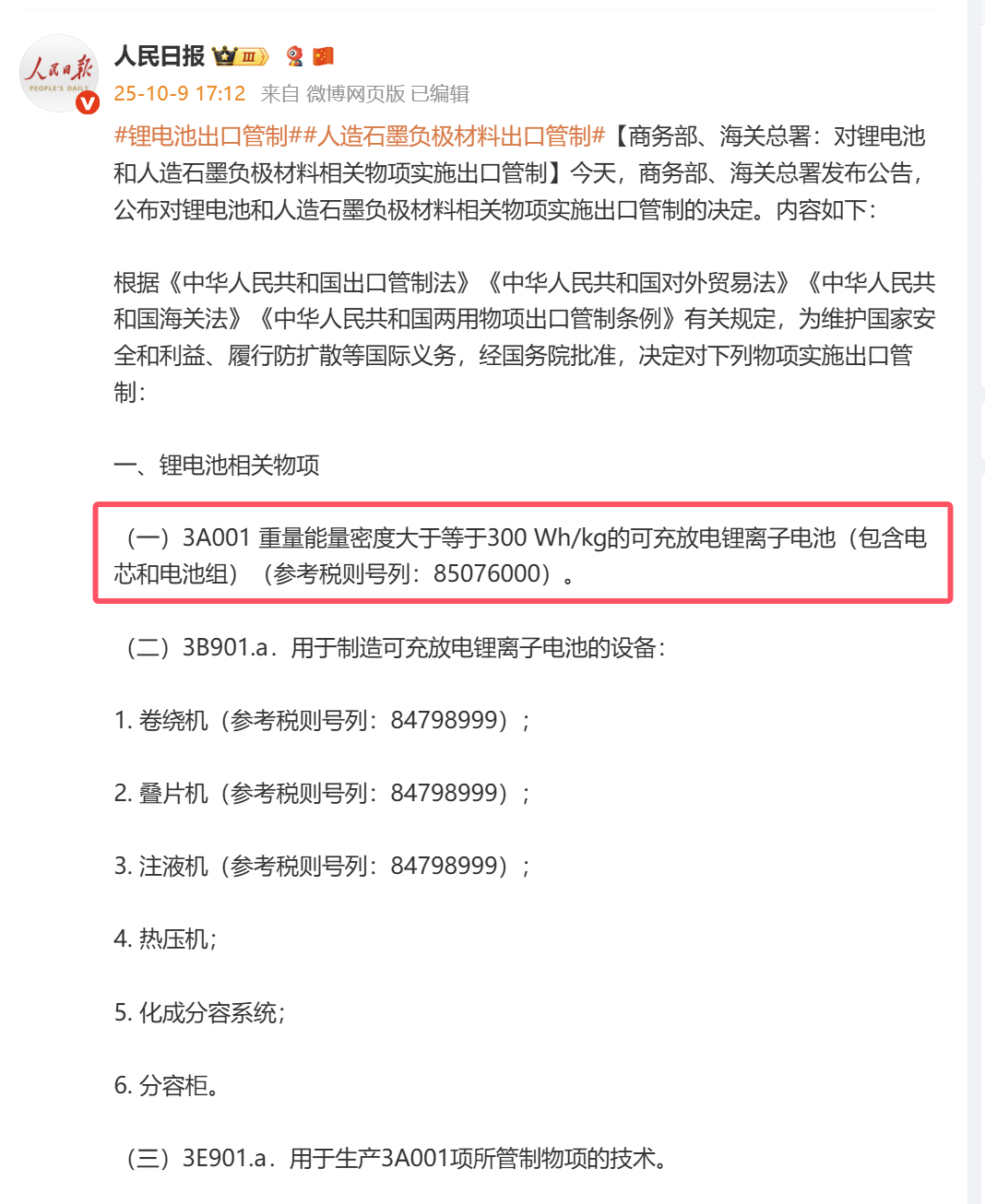
10月9日,中国宣布将对锂电池出口进行管制。
不仅管制锂电池,还管制锂电池的技术出口、关键制造设备以及原材料等,总之就是把整个产业链上下游都给管制了。

看到这个新闻后我的第一想法是,管制能量密度大于等于300Wh/kg的锂电池出口?
这样的电池不都呆在实验室里么,市面上哪有这样的电池卖,一个市面上压根就买不到的电池有什么管制的意义?
以市面上主流的在售锂电池为例,比亚迪刀片电池走磷酸铁锂路线,能量密度180Wh/kg,宁德时代神行电池走磷酸铁锂路线,能量密度205Wh/kg,宁德时代麒麟电池走三元锂路线,能量密度255Wh/kg。
更高的电池都在实验室里,目前马路上跑的电动车所装载的锂电池,哪怕以牺牲其他条件换取高能量密度的三元锂电池,其最擅长的能量密度也没超过300Wh/kg这个数据,而走稳健风的磷酸铁锂电池,其能量密度更是只达到了200Wh/kg左右这个水平。
既然中国根本没有超过300Wh/kg的锂电池可以卖,那中国管制300Wh/kg的锂电池出口干什么,看不懂啊。
所以这个新闻,需要结合10月8日的新闻来一起看。
10月8日,新华社发布消息,称中科院在全固态金属锂电池领域取得了重大技术突破,为其走向实用化提供了关键技术支撑。

就这一句话,没多说其他的,在8号的时候也看不太懂,虽然看完这个新闻很明确的知道固态电池应该快了,但具体有多快那是不好说的,而且这些年说固态电池取得重大突破的新闻太多了,多这一个,也只能泛泛的说一下又快了点而已。
但结合9号的限制出口公告一看,这哪是又快了点啊,两个信息结合在一起看,说明中国的固态电池距离量产已经开始倒计时了。
固态电池的能量密度,可以暴增到400~500Wh/kg,且安全性极高,对电动车和无人机来说都是一个质变。
10月9日,大疆无人机突然开启大促销活动,毫无征兆的大降价,导致大量消费者刚买到手的无人机就降价700~1400元之多,引发诸多投诉,这不是一个成熟企业该定出的销售策略,核心原因我认为就是固态电池的问题,旧库存需要尽快出手。
所以现在抢货并不代表你赚到,但之前买入的可以确定是纯亏,当然中国技术大突破了你也应该高兴,总比技术停滞强的多。

能量密度超过300Wh/kg的锂电池,其实已经不单单的只是电池了,而是军用物资,因为可以用于无人机和特种车辆等军事装备。
美国公布的《2025 年国防授权法案》里,明确的将高能量密度锂电池列为 “关键军事物资”。
所以根据美国的法律,高能量密度锂电池就是军用物资,中国依据美国的法律,对军用物资实施出口管制,防止美国拿到,这天经地义。
中国不仅仅管制出口能量密度超过300Wh/kg的锂电池,还管制全产业链的技术出口、关键设备以及原材料等。
美国想追,那就要全产业链进行研发,缺一个关键设备或者原料生产单位都不行。
本来固态电池进度就远远落后于我们,这下子更不知道要追到什么时候了,届时带着固态电池的中国产品将对国外形成降维打击。
美国想对某个国家形成技术制裁,是需要拉着一大堆国家组个联盟才可以的,因为美国自己没有任何一个产业链是完整的,拉着盟友一起才能形成制裁,连芯片这个美国优势最大的产业都是这样。
而在锂电池领域,中国以一国之工业,只要愿意就可以对全世界任何一个国家形成技术制裁,因为中国有全产业链及最新技术,而除中国之外的整个世界合起来都没有。
想把人民币推广到全世界,那就必须要有这种“人无我有”的高精尖产品,越多越好。
除锂电池之外,稀土方面中国则连发两个公告,大幅强化了出口管制。

怎么来理解这个“大幅管制”?
里面内容非常多,逐条分析会出现理解困难的情况,我就说里面的一条,中国的稀土新规提出了“0.1%微量比例规则”。
也就是说如果你购买了中国的稀土或使用中国技术,然后用中国的稀土或技术制成了某种产品,如果自己的国家使用那就算了,如果出口,那么只要中国稀土或技术的含量超过了0.1%,就必须经过中国许可。
这一规则实际上就是美国对中国芯片限售的翻版,销售给中国的芯片产品,只要使用美国的技术或零部件超过0.1%,就必须经过美国批准。
这是美国善用且常用的长臂管辖手段,但仅限于美国搞别人,让其他国家的产品含有本国0.1%的元素很简单,但除了美国没人敢说同样的话,更不敢用这个来制裁美国。
如今中国创新性地的把同款标准用到了稀土上,用美国搞别人的方式来搞美国。
除此之外,中国这次的公告里还限制了稀土技术、生产设备以及耗材的出口,连萃取剂都给限制出口了。
人类稀土的90%产量在中国,全产业链更是都在中国,欧美确实有极少量产能,但仅限于几个好提取的稀土品种,而且设备和生产耗材也都是从中国买的。
想打破中国的出口管制,从萃取剂工厂开始慢慢研发并扩产吧。
你们研发并建好哪个,我们就倾销哪个,完全照搬美国芯片的手法即可。
除此之外,中国在同一天还宣布对超硬材料进行出口管制。

这个的原理和稀土类似,都是中国占有极大优势,看起来不起眼,但卡断之后能对整个工业的生产造成极大干扰的存在。
这东西美国只要花钱研发就能钻研出相关技术,只要花钱建厂就能获得相关产能。
但没关系,那美国你就花钱研发技术并建厂呗。
因为不花这个钱,你就没办法拥有相关技术和产能,你的整个工业生产就会出现严重干扰。
到底是和中国谈划算,还是自己砸钱砸出整个产业链划算,就轮到美国自己回家掂量了。
另外还有个赠品,中国宣布对美国高通公司立案调查。

这四大公告以及赠品合在一起,到底有多大的威慑力?
店家自己说了不算,顾客说好才是真的好。
特朗普破防了,从字里行间就能看出特朗普明显破防了,气急败坏那种。

能让特朗普破防成这样,说明我们这次做对了,而且很有效果那种。
而特朗普的应对措施就更好玩了,充分说明了特朗普毫无后手,属于已经不知道该咋办了。
中美贸易战已经打了足足7年,美国发动了多次进攻都被中国防住了,而且美国的每次进攻都在中国预料之内,并迅速拿出了合理的应对方案。
2025年10月10日的这一波,是中国在7年贸易战期间的首次主动进攻,而美国的反应居然是根本没有预料到中国会这么做,也没有准备任何合理的应对方案。
什么叫自2025年11月1日起,美利坚合众国将在现行关税基础上对中国加征100%的附加关税?
这新闻不是4月份的么,不是4月份已经把关税加到145%了么,怎么变成11月1日的新闻了?
怎么,4月份已经被验证过无效的手段,11月1日还要再玩一次,再把税率拉到145%,然后把这个当威胁?
4月份的时候,美国单挑中国,全世界其他国家都站边上看戏,背地里对美国卖好,然后美国145%的关税讹诈失败了。
如今已经是10月份了,特朗普已经把全世界都给得罪了,高关税收了一圈,差点连企鹅都没放过。
4月份都没能用145%的关税搞定中国,11月份很明显就注定是失败的,草台班子都能想出来这个政策根本威胁不了中国。
但特朗普居然能堂而皇之的把这玩意拿出来,当成应对中国首次大规模进攻的防御措施。
真的是除了喊关税啥都不会了,颇有一种黔驴技穷的美。
至于那个宣布将于11月1日起,对一切关键软件实施出口管制的声明,更是荒唐至极。
我给大家翻译翻译这句话的意思,就是特朗普禁止中国付费使用美国的正版软件了。
我想问问,美国哪个软件是俄罗斯资源站还没破解掉的,把名字报出来给大家开开眼呗。
而且要不是中国官方对知识产权的保护,这活哪里轮得到俄罗斯资源站去做,中国人能玩破解竞速,当年中国网友的破解速度是在正版发布后以小时计算,基本第二天就出破解版了。
中国人还在购买美国的正版软件,是因为中国的法律和警察,不是因为美国的软件破解不掉。
现在特朗普站出来了,说禁止中国人付费购买美国的正版软件,那你觉得中国还会出动法律和警察,宁可让本国企业工厂停工,也不得使用美国软件的破解版,谁敢用那中国警察就会罚谁的款去交给美国企业?
而美国任何软件更新的第二天,中国这边就能把破解版弄出来。
美国企业不告,中国就不理。
美国企业告了,中国也不理。
这样的脑残政策能拿出来当成对抗中国首次进攻的防御措施,真的有一种弱智的美。
而特朗普在推文里还愤怒的指责我们这次的政策是“策划多年”,这不废话么,普通人做事都要有个计划,大国做事谋定而后动,大规模出击肯定要策划多年啊。
没有反复开会讨论,没有三审五核,没有多年准备,怎么可能轻启国战。
特朗普居然能拿这个来指责我们,该不会他们的每一个政策都是拍脑袋想出来的,根本没有“策划多年”吧。
也对,1月份刚上台的,根本没时间策划多年,而且上台后一堆破事要处理,搞不好策划几天的政策都算“深思熟虑”的。
如果特朗普“技止此耳”,那中国这次战略大反攻的战斗结果已经毫无悬念了。
赞
赞




