赞
从古至今,人们对于美的追求从未停止。当女明星们顶着一张张整容模板出现在大众视野时,人们才发现人工塑造的美也可以如此鲜活明媚。
高挺的鼻梁、微弯的眼睛以及饱满的脸庞激起了无数女性对于整形的向往。
于是,美不仅是一种追求,也成为了一门生意,一门极其暴利的生意。而隐藏在暴利的背后是无数个因整形毁掉的人生。
2019年1月3日,贵阳市一19岁的大二女学生小夏在母亲的陪同下前往贵州利美康外科医院(六广门店)接受隆鼻手术,不料手术后突发意外,后转至贵州医科大学附属医院,经抢救无效死亡。
家属认为小夏的死与院方的抢救流程有关。院方称,小夏是由于在术后出现麻醉并发症引发的恶性高热而去世,但具体要以司法鉴定结果为准。
根据最新消息,双方已达成和解,小夏家属已经与医院签署了协调书,双方认可小夏是由于麻醉并发症去世。

01 隆鼻致死的真相
在接受采访时,小夏母亲表示为了尽可能降低手术风险,他们多加了几千块钱请张智毅院长亲自操刀,不料还是发生了意外。
在手术结束后,小夏出现持续高热,两个小时后由利美康转至贵州医科大学附属医院。当她赶到贵州医科大学的急救室时,才发现女儿已经离世。
当时小夏母亲质疑女儿的离世可能是利美康的抢救不当导致。而利美康并未给出正面回应,只表示小夏可能是由麻醉并发症引发恶性高热去世,一切以司法鉴定结果为准。但这一解释并未能取的小夏家人的认同。
不过如今尸检结果尚未公布,小夏父母已经与医院签署和解一些书。
真相究竟是怎样,似乎也已经无关紧要。

图片来自微博
根据利美康的说法,小夏是因为恶性高热去世。根据查阅相关资料发现,这是一种麻醉并发症,发病率约五万分之一。可发生在麻醉诱导期,术中或麻醉复苏恢复期的几小时内。
一旦发生暴发型恶性高热,没有丹曲林死亡率高达80%,且发病迅速。
据业内一资深麻醉科医师分析,恶性高热是一种正常的麻醉并发症,在没有其它外部因素影响下,由恶性高热导致的事故,医院和医生无需承担责任。
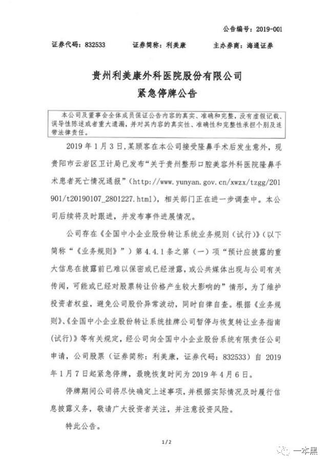
此次涉事医院为贵州省知名医美机构,在全国约有20家门店。他们曾扬言到2023年,要在全国发展300家门店。
其母公司贵州利美康外科医院股份有限公司早已在新三板上市,被称为新三板“隆胸第一股”。2018年公司前三季的净利润高达2.96亿,毛利率超过50% 。
然而在事发后,公司已于1月7日申请紧急停牌。
利美康停牌公告
这并非利美康第一次出事。2005年,陈女士在利美康接受隆胸手术,术后发生外泄事故。于是陈女生向医院要求索赔,但遭到医院的拒绝。
一气之下陈女士将利美康告到法院,然利美康称该医生并非医院职员,陈女士遇到的是医托,最终陈女士败诉。
此外利美康旗下子公司还曾多次因为虚假宣传受到监管部门的处罚。
经查证,利美康部分门店还存在医师执照不规范的问题,有医师的资格证显示行业地点在杭州,但实际上这位医师的资格证却出现在深圳利美康的宣传资料上。
02 鸡腿练手,5天上岗
目前我国每百万人保有的整形外科医生数量为2.88位,远低于韩国、美国的标准。甚至连市场的基本需求都无法满足。
整形人数激增,医师数量急缺,于是各种速成班迅速出炉。只要几千块的培训费,上一天的理论课,零基础的学员也可以立马持证上岗。
2017年,央视曝光了一批无资质的整形培训班,他们号称四天便可以让学员取的执业资格。尤其是割双眼皮和注射两个项目,随来随学,包学包会。

图片来自央视新闻
这四天时间里,白天学理论,晚上学实际操作。所谓的理论,更多是教学员如何忽悠顾客做更多的项目,如何让自己看起来更专业。而真正的操作守则及医学知识却甚少谈及。
实操课更是让人心惊胆战,实验模特是讲师带来的朋友。大家聚在手术室现场观摩讲师操作,现场既没有进行严格的消毒处理,学员们也无需佩戴手套、口罩、手术服等必需装备。
操作过程中,讲师将染血的纱布随意丢弃,一根碘伏棒反复使用。讲师还扬言,只要不出大问题都能用钱解决。
在微整界大受欢迎的玻尿酸填充和肉毒素注射培训则更加简单,在简单讲解注意事项之后,学员们便拿上注射器相互注射药剂,一次的注射剂量为200。
毫无经验的学生一旦操作不当,极有可能导致面瘫、抽搐、失明甚至死亡。

图片来自央视新闻
经时候检测,发现这批肉毒素均无法查询到批次。这些产品要么为假药,要么是违法进口产品。
最让人啼笑皆非的是,他们居然用鸡腿练习双眼皮缝合。人体肌肉组织与鸡腿的肌肉走向相去甚远 ,但培训机构丝毫不在乎。要是出事了就跑路。
参加培训班的学员很多是兼职做整形,其中有糕点师、美发师等。当他们拿到所谓的结业证后,就可前往各个非法的美容院为顾客操刀整形。
菲菲今年27岁,此前曾花费2700元在一家美容院进行注射隆鼻。给她注射的医师并非专业医师,也没有相应的资格证,但菲菲听信了他们的说辞,便同意进行手术。
可谁知刚注射完,鼻梁就变肿了。当时医师和她说这是正常反应,过两天就回自行消退。结果第二天醒来,整张脸都歪了,并不断渗出白色的液体。
最终,菲菲的右眼彻底失明,整张右脸也被毁容,需要植皮。

注射后的菲菲
经检测该批药品为假药,当注射到血管之后,发生严重阻塞。而给菲菲注射的医师就是上面所说的速成班学员。
当初和菲菲联系的店主,在听说后续修复费用高达15万之后,也失联了。
或许医疗技术不断进步,可以将菲菲的脸恢复成正常状态。但失明的眼睛却再也无法重见光明。
03 南瓜马车里的暴利生意
X氧、G美这类医美平台让整形变得更加触手可及,它们就像是整形界的大众点评。
团购、比价、看评论,虽然让消费者的可选项变多,但是互联网平台的准入门槛低,也带来很多潜在的风险。
2018年,中国整个医美市场的规模达到了2000亿以上,全国正规医美诊所不到10000家,而黑医美诊约有60000家,非法执业者是合规执业者的9倍,有15万人之多。它们往往隐身于生活美容店、住宅区与酒店中。
互联网医疗的兴起,将这些隐身于市井的黑诊所明目张胆地推向台前,让整形变得更加廉价和危险。
在X氧网站查询脱毛项目,系统推荐的前五家医院,4家存在虚假广告行为,1家查不到资料。
网站上各种低价的整形项目被都描述地极其吸引人,就像是灰姑娘的南瓜马车,只要购买这个项目,就可以开启人生的另一种可能,完成从灰姑娘到公主的蜕变。

依靠互联网广告成长起来的医美机构,或多或少存在虚假广告或者夸大效果的问题。
在高达50%的毛利率之下,其中一半以上的支出用于营销。各种不知名的美容院和私人诊所经过美化之后被搬上网络,一切看起来都极其真实可信。
然而当消费者到达医院接受手术时,要么被医生私自加了项目多收钱,要么医院实际地址与网上的不符,更有甚者出现脸部变形或是伤残。
假资质、假医师、假产品让整个整形市场鱼龙混杂,不知情的消费者根本无从判断医院的真实性,便寄希望于各大互联网平台。
可一家大平台上聚集的医院多达上万家,平台根本做不到一一筛查审核,所以事故也就无从避免。想要找到一家靠谱的整形机构,除了朋友介绍只能靠运气。
互联网平台不仅仅只是一个工具,它还承担这价值判断的职责。平台有义务对系统内的机构进行审核和考察,但实际上是只有出事的时候,平台才会发声,帮助用户解决问题。
极低的进入门槛、宽松的审查制度,让医疗这个原本极其严谨的行业逐渐变得儿戏。
为了尽可能拉来更多的客源,各大整形医院想出各种促销手段。像分期付款、满减、多人同行一人免费、买几送几这样的活动多不胜数,不知情的还以为是超市促销。
源源不断的客流带来巨大的流水,超低价的药物让医院暴利增收。国内知名厂商生产的某系列玻尿酸,成本价仅45元,但在美容院,这款玻尿酸的售价却高达三四千。
由于这类药品是国家严格管控的医疗用品,只有取的相应资质的医院或者诊所才能持有。为了赚钱,这些美容院四处找关系买药或者直接买非法进口的药品,甚至是假药,成本比正规药品低好几倍。
有美容院的朋友透露,做双眼皮手术,日常的开支只需要用来买缝合线和针。而这些成本极低,一次花费几百元够一家店全年使用。但这家店的双眼皮手术一次收费在1000左右,说是一本万利也不为过。
那些街头巷尾的美容院,他们既不加入互联网平台也无需铺天盖地做广告,只要忽悠到几个人就能够赚回本,一旦出事就卷铺盖跑人。
04 悦人乎?悦己乎?
中国有2000万医美消费群体,其中三十岁以下的占绝大多数,整形群体呈现日渐低龄化的趋势。
黑哥有个表妹今年才刚上高一,便成天嚷嚷着要去割双眼皮。表妹其实长得很标致,但如今电视上的明星各个都是大眼睛双眼皮,小女孩又喜欢赶潮流,便也想着去整一整。
架不住孩子成天闹腾,父母也只得同意,等着表妹满18岁了便带她去割双眼皮。
电梯里、公车上,各家整形医院和平台的广告铺天盖地。尽管国家有明文规定限制医院的广告行径,但金钱面前,有几个人愿意循规蹈矩。于是整形这件事不断渗入年轻人的生活。
当整容从私密事件被推向台前。情感大V告诉你“你的牙齿、着装暴露了你的教养”。“女生就是要舍得为自己花钱。”
在一篇篇看似良言的宣传下,女孩们轻易承受各种代价,开刀动骨整容貌,裸贷陪睡买名牌。
古人说女为悦己者容,大V们说女性要独立,要成为更好的自己,即使是整形也是为了增加自己的资本。在这套说辞之下,无数的女孩前仆后继进入整形的大潮。
大V们只教人要美要瘦,但从来不讲变美需要承受何等代价。在中国裁判文书网上检索到44起由整形引起的诉讼案件,其中有5人因整容致残,3人八级伤残,2人十级伤残,1人试图服药自杀;此外还有人因整容失败而抑郁、自卑,最终导致失业、离婚。
整形失败的大有人在,但在颜值即正义的潮流下,人们选择性忽略整形的风险,宁肯以身试险去换取短暂的美丽。
千篇一律的欧式双眼皮和韩式小翘鼻真的好看吗?我以为和年龄、气质相当的美才更加有韵味。
赞
赞




