赞
2019年新年伊始,中国城市竞争的格局就发生了巨大变化。
先是济南合并莱芜,一跃而成“面积超过1万平方公里”的超大城市。昨天,河南又高调宣布了“加快郑州大都市区建设”,并公布了一系列新举措。
1月17日,河南发改委负责人在新闻发布会上透露:在刚刚闭幕的河南省委十届八次全会上明确提出“加快郑州大都市区建设,是当前河南全省发展的大局”。其中最引人瞩目的“亮点”是:
1、全面提升郑州的城市定位——“三中心一中枢一门户”。具体来说就是:国际综合交通物流中枢、全国新的经济中心、全国创新创业中心、内陆地区对外开放门户、华夏历史文明传承创新中心。
2、实施郑州国家中心城市能级提升行动。制定出台关于支持郑州建设国家中心城市若干政策措施的意见。
3、实施交通互联网络互通行动。启动编制大都市区交通专项规划,抓好郑州机场—许昌市域铁路等工程,打造“轨道上的大都市区”;加密大都市区高速公路、国省干线和城际快速通道网络,推动节点城市间由“互联互通”走向“直连直通”。

所谓“郑州大都市区”(见上图红色区域),以郑州为核心,包括郑州市域、开封、新乡、焦作、许昌四市中心城区和巩义市、武陟县、原阳县、新乡县、尉氏县、长葛市、平原城乡一体化示范区,国土总面积约1.59万平方公里,占全省国土面积的9.6%,集聚了全省近20%的人口和超过30%的经济总量,是中西部地区经济实力最强、发展速度最快的地区之一。
“郑州大都市区”,早在2016年12月29日就写进了国家发改委印发的《中原城市群发展规划》。正是在这个规划里,郑州被中央定位为“国家中心城市”,获得了一个极其宝贵的“顶级头衔”。
郑州等城市获得“国家中心城市”头衔,一个重要的大背景是:中国城镇化的战略发生了重大变化。从强调大中小城市协调发展,变为因应大趋势的“推动大城市化”、“城市群化”。说白了,就是通过提高中心城市“首位度”,来引领发展。
或者有读者会问:大中小城市均衡发展,岂不更好?为什么要突出中心城市?
其实,城市的不均衡发展才是大趋势,或者说是“市场配置资源”的结果。看看美国、日本、英国、韩国的城镇化就一目了然——在美国这种大国,城镇化基本完成之后,人口和资源进一步向东西海岸汇聚,中部人口不断流失,很多小城镇消失,房价长期不涨;日本、英国、韩国这种中等国家,则出现了“首都通吃一切”的态势,伦敦、东京和首尔成为全国的政治、经济、金融、交通、教育、科研、文化中心,像日本这种人口通缩的国家,甚至只有东京一个城市人口在持续增长。
提倡做大中心城市,看起来会引发城镇化的不均衡,但至少给每个省级区域了一个“做大做强”的名额(有些城市是多个,比如山东、广东),防止了全省“被东南沿海”抽血。对于中国整体上的均衡发展,是有利的。
更何况,中国的城镇化如果走“大城市化+城市群化”的路径,占用耕地会更少,也更能节约资源。
正是在这个背景下,中共中央、国务院在2018年11月18日下发了“关于建立更加有效的区域协调发展新机制的意见”其中下面这段话极其重要:
建立以中心城市引领城市群发展、城市群带动区域发展新模式,推动区域板块之间融合互动发展。
以北京、天津为中心引领京津冀城市群发展,带动环渤海地区协同发展。
以上海为中心引领长三角城市群发展,带动长江经济带发展。
以香港、澳门、广州、深圳为中心引领粤港澳大湾区建设,带动珠江-西江经济带创新绿色发展。
以重庆、成都、武汉、郑州、西安等为中心,引领成渝、长江中游、中原、关中平原等城市群发展,带动相关板块融合发展。
此外,对于欠发达地区建立“区域互助机制”、“区际利益补偿机制”、“公共服务均等化机制”。
在这份文件里,北京、天津、上海、香港、澳门、广州、深圳、重庆、成都、武汉、郑州和西安,被中央直接点名为中心城市,将是未来全国城镇化的重要“领头羊”。
此前我在专栏里分析过:在这份名单里,有9个城市已经获得了“国家中心城市”的头衔。深圳、澳门、香港尚未获得这个头衔,但香港是全球第三大金融中心,全球中心城市的地位不容质疑,在即将出台的“粤港澳大湾区规划”里,会对香港有最新定位,其地位不会低于上海。
澳门虽小,却是独立关税区,拥有自己的货币,地位不低于省级区域。深圳是内地经济总量、汇聚资金第三的城市,未来可能超越“国家中心城市”,直接获得更高的头衔。事实上,深圳已经被国家要求建设“全球海洋中心城市”。
下面接着说郑州。

在一线城市和强二线城市眼中,郑州似乎比较平庸,缺乏一流的企业、一流的大学,也没有令人印象深刻的GDP排名。但事实上,过去10年郑州发展非常快。
我至少在3年前就撰文指出,中国有“三大三小”人口增长中心。三大是:“北京+天津+廊坊”、“深圳+东莞+惠州”、“上海+苏州”,三小是:郑州、长沙和“厦门+泉州”。并预言了上述地区房价将会因为人口涌入而持续上涨。
河南是人口大省,户籍人口全国第一,常住人口全国第三。在河南境内,除了郑州和南阳外,在很长时间里其他城市人口都是整体流失的。郑州汇聚省会资源能力超强,内省内没有竞争对手。此外,郑州有明显的“地利”,在中国高铁网络中地位非常高,仅次于北京,能跟上海打个平手,并傲视广州。

在高铁网络引发的“陆权复兴”(我最早提出了这个概念)时代,郑州这类陆路交通枢纽的复兴,是必然的。类似的城市还有:武汉、成都、长沙、西安、合肥、济南等。
所以至少在4年前,我就提出了一个重要命题——经济人口大省的“强省会”,最终将超越“二流直辖市”。
所谓“二流直辖市”,就是北京和上海之外的直辖市。为什么是二流?因为国家的政策红包,首先给北京和上海,其次给深圳,现在又多了雄安新区和海南。轮到给“二流直辖市”的红包,就不多了。当然,给强省会的也不多了。
这时候,强省会和“二流直辖市”比拼什么?只能比拼谁能调动更多资源,做大自己。很显然,“二流直辖市”腹地比较小,根本无法跟“经济人口大省”相比。比如,重庆能调动的资源就不如成都,天津能调动的资源就不如郑州和武汉。
在强省会城市的背后,站着省委省政府。省委省政府天然地会支持“强省会”不断做大,更何况现在有了中央的要求。去年三季度,山东、辽宁、黑龙江、江苏就被中央巡视组批评,发挥中心城市作用不够。在这种背景下,地方政府做大做强自己的中心城市,就更加“畅通无阻”了。
所以,在“二流直辖市”和“经济人口大省的强省会城市”的长跑中,时间显然站在强省会一边。

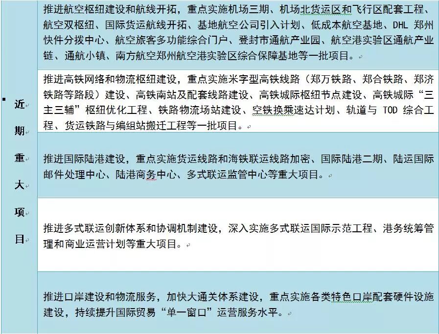
上图:郑州近期的重大项目。
从汇聚的资金总量上看,杭州、成都都超过了重庆,杭州、成都、南京则都超过了天津。几年之后,武汉的“资金总量”也可望超过天津。
2018年1月,郑州曾出台了“郑州建设国家中心城市行动纲要(2017—2035年)”,提出了“东扩、西拓、南延、北联、中优”发展思路。
所谓“东扩”,就是继续推动郑汴一体化,建设双创走廊,有序发展尖端制造业和高新服务业,建成国际化区域金融中心、国际文化创意园、国际交往中心、创新创业高地、行政文化服务区、高等教育园区和现代体育中心。
所谓“西拓”,就是打造“郑州西花园”,与郑东新区相呼应,实现城市均衡发展,建设高端商务会议中心、高端装备制造基地、高新技术产业基地、新材料基地、通航产业基地、医疗康复中心、创新创业中心,有效支撑郑洛新国家自主创新示范区建设。
所谓“南延”,是高标准、高质量、高规格建设郑州航空港经济综合实验区、新郑组团,汇聚高端人才、高端产业、高端要素、高端商务、高端居住,建成国际航空大都市、区域核心增长极,推进许港产业带建设。
所谓“北联”,是探索向北“跨黄河”与焦作、新乡毗邻地区联动发展,加强黄河两岸生态保护,建设沿黄生态经济带,加快一体化进程。
所谓“中优”,是优化中心城区布局,有序推进功能疏解,降低开发强度和人口密度,提高产业层次,提升城市品位,强化金融商务、总部经济、国际交往、文化创意和都市休闲旅游等功能,建设环境优美、生活方便、交通便捷的现代化中心城区。
(点评:从上述表述可以看出,东面显然是郑州含金量最高的、优先发展区域)

此外,郑州的面积也有望扩大。目前官方正式的说法是,将“积极推进中牟、荥阳、新郑的撤县(市)改区”。

中牟等三个市县,是郑州代管的市县,如果改为区,可以扩大“狭义郑州”的面积。但事实上,这仍然算是“内涵式扩张”,郑州的总面积没有变化。
郑州总面积是7446平方公里,是省会城市里偏小的。目前大部分省会城市的面积,都超过1万平方公里,其中哈尔滨达到了5.31万平方公里,长春为2万平方公里,石家庄、成都则1.5万平方公里左右。济南此前面积为8177平方公里,超过郑州,但仍然合并了莱芜成为“超1万平方公里”的大市。
所以,郑州未来也很有可能“外延式扩容”,其中北面和东面最有可能。至于郑州的未来,肯定是值得看好的。其实早在三年前,我就建议有条件的人投资郑州。

上图:郑州城市组要组团。
展望未来,海口、南京、武汉、太原等省会城市也都有“变大”的可能。至于这些城市的发展前景,也都值得看好。
未来在中西部,“一省一城”是城镇化的基本态势。买房子,就是买省城,是投资的基本原则。至于东部省份,则有可能维持两个或以上的中心,比如广东、福建、浙江、江苏、山东。
赞
赞




