赞
新年伊始,北京就“大新闻”不断:
先是北京市委、市政府东迁通州,
随后北京公布了绝大多数城区的“分区规划(2035年版)”,
国家领导人视察了“通州副中心”等区域。
与此同时,北京“规划和自然资源委”公布了一个大消息——将由市规划和自然资源委牵头,会同东城、西城区联合编制“核心区控制性详细规划”,两个区不再单独编制分区规划。
东城区和西城区“联合编制”2035年版本的规划,被坊间认为是一个重要信号:传说中的“中央政务区”要来了,未来东城区和西城区有可能合并。
众所周知,近年来在中央指导下,北京正在全力解决“大城市病”的问题。其主要思路是:给北京做减法。
中央给北京定下了“四个中心”的定位,也就是“政治中心、文化中心、国际交往中心、科技创新中心”。可以看出,在北京定位里没有提及“经济中心”、“金融中心”,甚至没有提及“交通中心”。
在对北京2035年版总体规划的批复里,中央、国务院这样写道:
北京城市的规划发展建设,要把握好“都”与“城”、“舍”与“得”、疏解与提升、“一核”与“两翼”的关系,履行为中央党政军领导机关工作服务,为国家国际交往服务,为科技和教育发展服务,为改善人民群众生活服务的基本职责。
坚持把政治中心安全保障放在突出位置,严格中心城区建筑高度管控,治理安全隐患,确保中央政务环境安全优良。前瞻性谋划好国际交往中心建设,适应重大国事活动常态化,健全重大国事活动服务保障长效机制,加强国际交往重要设施和能力建设。
在这个思路下,国家先后制定了两个“千年大计”——建设北京“通州副中心”,以及河北雄安新区,作为北京中心城区的“两翼”。而这两个区域,都要承担纾解北京非首都功能的作用。
与此同时,北京的城市空间结构被确定为“一核一主一副、两轴多点一区”,所谓“一核”是指“首都功能核心区”,也就是东城区、西城区。

上图可以清晰地看出“北京核心区”的轮廓。在2010年之前,这个区域由东城区、西城区、崇文区、宣武区四个区组成。2010年7月,崇文区并入东城区,宣武区并入了西城区。目前东西城区面积总和,正好是92.5平方公里。
在北京2035年版总体规划里,这样描述“一核”:
“一核”指的是首都功能核心区,是全国政治中心、文化中心和国际交往中心的核心承载区,历史文化名城保护的重点地区,也是展示国家首都形象的重要窗口。
至此,“中央政务区”似乎已经呼之欲出了。

对于“中央政务区”,一直有很多版本,正规媒体也多有报道。比如,有人建议东城区、西城区合并,并扩大到3环或者2.5环,成立一个直接隶属中央管辖的“中央政务区”,类似“华盛顿DC”。若如此,则“中央政务区”将跟北京市是行政上的平行关系。
也有人建议,“中央政务区”可以只是一个概念,东城、西城合并后仍然归北京市管辖,这样衔接更自然。
近日,“华夏时报”发表了一篇报道,借采访嘉宾之口预测说,今年10月“中央政务区”就可能“官宣”。
那么问题来了:如果真的有类似“华盛顿DC”的“中央政务区”,将对北京产生什么样的影响?
第一,假如成立直接隶属中央的“中央政务区”,则这个片区的定位将更加清晰,纾解非首都功能的力度会更大。
事实上,官方已经出台了一系列对北京中心城区,特别是东城区、西城区“做减法”的举措。比如根据北京市政府发布的2018年版《北京市新增产业的禁止和限制目录》,东城区和西城区除了棚户区改造、老旧小区改造和文物保护区改造以外,已经禁止新建房地产开发经营中的住宅类项目,禁止新建酒店、写字楼等大型公建项目,禁止新设医院、门诊部和诊所,禁止新建扩建批发业。
此外,还禁止新设立或者迁入市属单位。禁止京外中央企业总部新迁入,严控新设立或者新迁入市属国有企业总部。
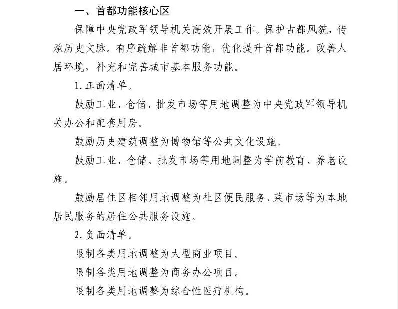
北京官方在2018年3月还发布过一份《建设项目规划使用性质正面和负面清单》,其中对于“首都功能核心区”的要求如下:

可以看出,在这个区域里鼓励增加的是“中央国家机关的办公、配套用房”、“博物馆等文化设施”、“学前教育、菜市场、养老设施”,但不能增加“大型商业、大医院和商务办公”。这意味着,鼓励增加的“学前教育、菜市场、养老设施”是为区内人口服务的,不准备辐射区域外。
在北京市的“积分入户”、“公积金贷款”和“房屋征收”等政策里,对于居民把户口、居住地迁出“首都功能核心区”都有额外加分、额外补偿。
近日有北京读者给我留言说:他们家在西城区有一间“公房”,如果自愿腾退,可给现金补偿,如果自愿“户口迁出东西城”则补偿金每平米再加3万。
由此可见,“中央政务区”定位非常清晰,一方面为中央国家机关办公、生活服务,另一方面保障外交等重大国事活动。
第二,北京“二环内”的“适度空心化”是必然的,这个区域里不动产的商业价值将受到制约。
未来“二环内”新建商品房将非常少,即便有新建住宅,恐怕也要首先保障中央国家机关工作人员。再加上这个区域严格限高,容积率偏低,房子就更加少。
或许有人会问:房子少了,就稀缺,房价岂不容易上涨。其实不然,中国大城市的老城区,都存在新房供应量短缺的现象,但房价涨得好的永远是新区。因为新区一张白纸,规划比较现代时尚,再加上有新盘拉动,房价容易上涨。老城区交通一般不通畅,街道景观固化,房价缺乏新增人口、新盘的拉动,反而滞涨。
如果成立“中央政务区”,这个区域的很多设施将主要为中央国家机关服务,将来义务教育阶段学位如何设置门槛尚未可知。事实上,北京一直是外来人口子女入学比较难的城市。
但另一方面,北京“二环内”又比较特殊。由于中央政府在这里,故宫、天安门在这里,还是很多人希望住进来。再加上金融街在这里,区内汇聚了大量资金,所以房价也会长期维持高位。只是从投资角度来看,这里不是效率高的区域,很有可能是“跑输大盘”的区域。
第三,真正有活力的北京,在四环到六环之间。
哪里有增量人口,尤其是年轻的增量人口,哪里就最有生机、最有活力、最有未来。
在北京这个超级都市里,有两种重要力量,一种是权力,代表是国家部委和金融街;另外一种是科技创新能力,以中关村科学城、未来科学城、怀柔科学城、亦庄(北京经济技术开发区)为代表(见下图)。

如果你对照地图研究一下,就会发现:代表着权力的两大因素,基本上都在二环内;代表着科技创新的四大区域,都在四环外。这非常耐人寻味。
二环内,讲究的是秩序,调性是庄严、肃穆、正襟危坐;四环外,讲究的是市场和竞争,调性是青春、奔放、活力四射。如果你投资不动产,或者选择自己生活的区域,恐怕还是去四环外更好。除非,你在国家机关工作。
总之,“中央政务区”正出现在北京核心地区,至于将来是一个直属中央的“特区”,还是一个北京市的“特区”,产生的影响基本上是相近的。这事实上是北京城“千年之变”的第三步——第一步是成立通州副中心,第二步是成立雄安新区。
赞
赞




