赞
裁员
2019年01月22日
8082
原创: 米筐拾叶
最近,被任正非刷屏了。
前两日,华为创始人任正非连发了两封内部电邮,讲到要大家准备过苦日子,并提到要放弃平庸员工。邮件里特别讲到,在未来几年,整个大形势应该没有大家想象中的那么乐观,要有过苦日子的准备。
看得你拾叶心里一颤,因为无独有偶,就在几个月前,玻璃大王曹德旺也说了一模一样的话。
曹德旺在当时面对采访说到:民营企业倒掉一大片,白领的钱都买了股票、基金和房子,大家都愁眉苦脸,不知道哪里来的消费升级?没有钱就不要想得那么美,消费升级是个伪命题,中国人要勒紧裤带面对现实。

大佬们纷纷喊我要面对现实,勒紧裤腰带过苦日子。
可是,一年前,大家还豪气万丈地一掷千金去排队抢房,当时你拾叶都惊诧怎么身边冒出来这么多土豪,怎么一眨眼的光景就开始过苦日子了?
年薪15000000RMB的任博士说好的经济新周期呢?
裁员
任总除了说要过苦日子外,还说了要放弃平庸的员工。
其实,在我看来,华为的员工都不平庸,能进华为,说实话,没两把刷子你连offer长什么样都不知道。所以,想了想,任总的意思是我要裁员了,大家先做好心理准备。
2018年上半年的时候,你拾叶写了一篇《降薪裁员》的文章,没两天就被删了。我就知道降薪裁员这事儿是万万不能讲的。
当时很多人说我贩卖焦虑,没关系,因为没过几个月,很多行业就真的降薪裁员了。还有一个杠精给我留言说看了文章之后没多久就失业了。
哎嘛,你这个锅,说什么我也是不背的。
而这个事儿我估摸着今年也不让讲。
所以,我们就用优化员工好了。实体行业的优化程度就不用我说了。连行业薪酬排名第一的互联网也是风声鹤唳。
你拾叶的好友东哥不知道在哪儿看了一个图,截了给我发了过来,看的我心中又是一颤。

问了几个朋友,大部分情况是属实的。
不仅互联网行业,就连大家熟悉的知名女团组合SNH48,前几天都宣布解散了五只队伍,进行重组。网友纷纷留言调侃:这是小姐姐们的大型“下岗现场演唱会”。

▲SNH48进行全团大重组
经济下行期,养女团,成本太高了。
要不,你们都去做主播吧?
违约与黑天鹅
违约这个词,貌似也不能多讲,2018年年初,写了一篇理财违约爆发,结果也被和谐了。
哎嘛,我就知道这个词也是敏感词。
那暂用耍赖这个词吧。
耍赖的主体,主要集中在没有现金流没有利润的国央企、上市公司以及地方融资平台上。这事儿虽然推手是金融去杠杆,但是你没利润没现金流最后爆了,自身也是有问题的。
但对于2019年,大雷估计还是在上市公司上。
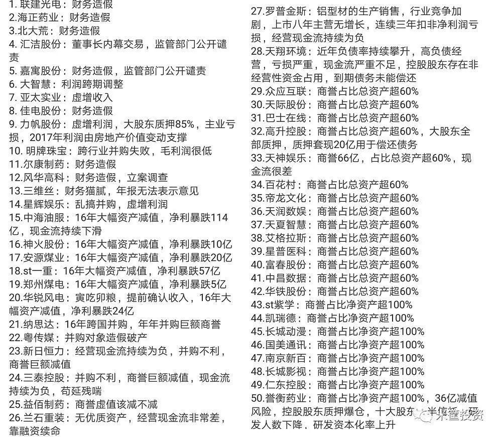
你拾叶的好友东哥又给我发了一张图:

余下公司,未完待续……
违约这事儿,从大环境上讲,什么经济下行啊,行业低谷期啊,金融去杠杆啊,正好都是借口。你水平不行,同时不讲信誉,最关键的是一堆人还忙着造假账。最后一个黑天鹅飞出来,坑死后面一串人。这才是风险!

而2019,耍赖潮还会继续,请大家擦亮眼睛,自行撤离。否则,荷包里又该少不少银子。
下行的股市
股市这个也不让说,怕被扣上恶意唱空股市的帽子。
所以,就讲讲逻辑吧。
说股市没有反应未来经济的预期那都是瞎胡扯,其实还是有关系的。
整个中国的经济,包括社会生态的阴晴圆缺,其实都刻画在股票市场的涨跌上,股票表现跟熊一样,实体经济不可能表现的像牛一样。
我们看到最近一段时间,各路官方经常讲的两个词是“预期管理”和“维稳”,这其实都是实体不太好的反应,你要是没事儿你维个什么稳,那不是不稳了所以才要维稳么。
所以资本市场都用真金白银的抛售给了一个投票。
2018年,建沪、深市以来,历史第二大跌幅年!上证-24.59%。
不知道,大家还有没有印象,去年夏天,证监会批准6只独角兽基金,银行证券公司一通全员营销,宣传单页发的满菜市场乱飘,最终募集了1200亿独角兽战略基金,还有好多人没买上,自己默默叹息。
但募集结束后,几只独角兽股价就开始一路下跌,操盘几个独角兽基金的基金经理琢磨了一圈,发现没有什么独角兽可投的,只好把钱投向了债券和银行票据,反而躲过了2018下半年熊市暴跌,最终成为了2018年股票型基金的佼佼者……
投资,还得靠运气。
在前两次的线上直播上,我拿了一张图,让大家用排除法,看看我们现在在哪个周期?

大家都告诉我是右上角那个象限的周期。
至于对错,大家仁者见仁智者见智吧。
所以,想了想,还是听任总和曹总的,大家准备好过苦日子吧。
立春之后,谨防倒春寒……
赞
赞