赞
原创:凯风
粤港澳湾区规划出台,世界级城市群呼之欲出。

背靠珠三角,面向南大海。
仅仅5.6万平方公里的粤港澳大湾区,云集了广深港三大国际性都市,造就了以东莞、佛山为代表的世界工厂,其城镇化水平、人口规模、GDP总量和产业竞争力,都堪与世界一流城市群匹敌。

发达的经济和高度互补的产业,让粤港澳大湾区的地理边界逐渐模糊,广佛、深莞、珠澳基本已经连成一体。经济、产业的溢出效应,让整个大湾区都之起舞。
从城市到投资,经济、人口、区位、规划都是必须考量的因素。哪个城市值得去?哪里的房子值得买?哪个产业最值得投资?这是一份最有诚意的粤港澳大湾区投资指南。
01
大湾区经济分析:谁的竞争力最强?
粤港澳大湾区的实力有多强?
2018年,大湾区的整体经济规模,已经接近11万亿人民币,占全国GDP总量的13%左右。而整个大湾区所聚集的资金总量(本外币存款总额),则高达30万亿人民币,占全国的1/6强。

在大湾区内部,经济规模呈现四个梯次分布。
广深港处于第一梯次:经济体量都突破2万亿级别,这三大城市GDP总量接近7万亿元,超过除了广东、江苏、山东之外的全国所有省市。
佛山、东莞,位于第二梯次:GDP都在8000亿元以上,佛山离万亿俱乐部只有一步之遥。
澳门、惠州、中山属于第三梯次:GDP规模在3000亿元以上,与第二梯次之间存在较大差距。
珠海、江门、肇庆:则处于第四梯次,GDP规模不足3000亿元。
如果从人均GDP来看,排名则发生较大变化。
经济总规模处于第三梯次和第四梯次的澳门、珠海则跃居第一和第二梯次,珠海人均GDP甚至超过广州。

香港、澳门位居第一梯次。这两大特区均属于发达城市,澳门人均GDP高达54.41万元,位居世界第二位,仅次于卢森堡,超过传统富国瑞士。香港人均GDP也超过了30万亿人民币,发达程度可见一斑。
广州、深圳、珠海则位于第二梯次。深圳为19.33万元,珠海为16.51万元,广州为15.77万元,深圳保持领先优势,珠海不容小觑。
佛山、中山、东莞位居第三梯次,佛山为12.98万元,中山为11.14万元,东莞为9.92万元,离10万元也只有一步之遥。
惠州、江门、肇庆,这三大城市经济体量相对较弱,人均GDP同样处于垫底位置,属于大湾区内亟待提升的区域。
02
大湾区区位分析:谁为中心?
谁是粤港澳大湾区的中心,谁就最具投资价值,这是最简单的原理。
那么,究竟谁才是粤港澳大湾区的中心?
在粤港澳大湾区规划纲要中,香港、澳门、广州、深圳四个城市都是中心城市,这显然是基于特殊行政区情所做出的安排。
从功能定位而言,香港是国际金融、航运、贸易中心和国际航空枢纽,三中心一枢纽,其地位得到前所未有之巩固。
澳门体量较小,但是单项优势突出,其定位是世界旅游休闲中心、中国与葡语国家商贸合作服务平台。

至于广深,两地在分工上做出更明确划分。广州着眼于国家中心城市和综合性门户城市的优势区位,深圳则是强调经济特区、全国性经济中心城市以及创新中心的作用。
而在金融方面,香港和广州有所强化,深圳则是中规中矩。
香港的金融中心地位得到强化,既是国际金融中心,也是全球离岸人民币业务枢纽、国际资产管理中心。广州则获得私募股权交易市场、大宗商品区域交易中心、碳排放期货交易所的建设探索权,可谓最大惊喜。
相比于四大中心城市,大湾区内部业已成熟的都市圈对于投资更具现实指导价值。
简单而言,粤港澳大湾区可以分为广佛肇、深莞惠、珠中江三大都市圈,这其中,又规划了港深、广佛、珠澳三大都市圈。
广佛肇都市圈的核心自然是广州,深莞惠都市圈的核心自然是深圳,珠中江只是地理上的联系,没有核心,中山正在借助深中通道向深圳融合。
至于深港,这是世界上最大的超级城市聚集区之一。深圳从小渔村发展成为国际大都市,在四大特区中独树一帜,其根源就是因为毗邻香港,享受资本、技术和制度的溢出效应。两地如果在未来能够高度融合,将会制造一个超级经济体。
就此而言,论投资价值,广佛肇乃至珠三角之外的清远都要依托于广州,深莞惠则要依托于深圳,珠海则与澳门形成联动,中山则依托于深中通道的预期,江门相对边缘。
03
大湾区定位分析:谁是产业高地?
粤港澳大湾区,一个重要目的就是打造国际科技创新中心,而科技创新离不开强大的产业基础。
值得一提的是,广深科技走廊已经正式升级为广深港澳科技走廊,这将成为大湾区打造国际科技创新中心的重要支撑所在。

从产业定位来看,香港级别最高,国际金融中心、航运中心、贸易中心和国际航空枢纽,四大桂冠收归头顶。同时,规划提出,支持香港在优势领域探索“再工业化”,这正是对其科创能力和人才优势的重视。
澳门相对特殊,仅仅只有数十万人口,产业相对单一,但也优势独特,旅游休闲、会展以及金融服务业都有相当大的空间,且澳门与珠海之间的互动更为频繁。

作为龙头的广州、深圳,优势不尽相同。广州国际商贸、汽车制造、电子信息技术、教育医疗文化、游戏产业相对发达,深圳互联网产业、金融保险业、高新技术产业更加突出。
在制造业方面,珠江将大湾区一分为二,以深莞惠为代表的珠江东岸和以佛山珠海中山为代表的珠江西岸。
珠江东岸,电子信息制造业一骑绝尘,全国四成以上的手机都产自这个区域,华为、中兴、oppo、vivo成为国内市场的霸主。
珠江西岸,装备制造业高度发达。智能装备制造、船舶与海洋工程、轨道交通、新能源装备等产业相对突出,美的、格力两大龙头笑傲全国。

从都市圈来看,广佛肇之间,更多是第三产业与第二产业的合作,广州利用第三产业发展的优势,为珠江西岸的第二产业提供服务。
深莞惠之间,除了深圳金融业、高端服务业为都市提供服务之外,还能将产业在区域之间进行转移。华为制造终端向东莞松山湖的转移,就是最大的例证。
综上,广州综合优势突出,教科文卫都相对发达,汽车、电子、生物医药等相对突出。深圳科创优势一流,经济竞争力强劲,金融业、互联网业、电子信息、新材料等高新产业优势突出。而珠江东西两岸,各有所长,不相上下。
04
大湾区房价分析:四大梯队
这是2019年的粤港澳大湾区房价地图:

由上图可以看出,粤港澳大湾区的房价基本分为四个梯队:
一是港澳。以人民币换算,两地均价均已超过10万元天际。其中中环、铜锣湾聚集的香港港岛可谓寸土寸金,房价超过17万港币每平方。一套60方的房子,价格动辄超过千万港币。
二是广深珠。广深房价领先于省内其他城市,这与其经济地位相匹配。而珠海是个异数,房价一直居高不下,除了人均GDP位居全国前列之外,珠海的旅游度假经济、与澳门的联动效应也是关键。
三是佛山、东莞、中山。虽然在广深光环之下,佛莞显得不突出。但这两市GDP在国内遥遥领先,不久之前刚被定位为特大城市,GDP在全国都在20名之内,都拥有相对发达的产业体系,不容小觑。
四是惠州、江门、肇庆。这三个城市,在大湾区的存在感稍弱,各自服务于自己的城市圈,如深莞惠、珠中江和广佛肇,房价在大湾区中处于垫底位置。
相比于城市之间的泾渭分明,城市交界处的房价则属于明显的例外。无论广佛之间的千灯湖区域,还是深莞之间的塘厦凤岗等地,都属于外溢效应的典型代表。
05
湾区融合:谁的溢出效应最大?
佛山遍地广州客,东莞遍地深圳客,诚非虚言。
在佛山,外来购房者最多的当属广州。
数据显示,在佛山购房者中,一手房方面,2016年广州客成交占比为40%,2017年即使部分区域限购,广州客成交占比仍有37%,而在2018年,在佛山非限购区域,来自广州的购房者占比超过一半。
广州的购房客,主要集中于南海、顺德等区域。这两地与广州比邻,业已通过地铁与广州连为一体。南海千灯湖区域与广州市中心的距离不到30公里,而广州辖区内部的增城、南沙、从化则都在50公里之外。

显然,广佛同城虽然在城市层面仍有待推进,但在居住层面则已悄悄完成融合。
在东莞,外地购房者占比一度超过40%,其中大多数都来自于深圳。
这些购房者,集中于两大区域,一是临深板块,包括塘厦、凤岗等镇,承接着深圳外溢的居住需求;二是松山湖板块,华为外迁将松山湖推上东莞制高点,也成为珠三角产业转移的最佳见证地。
佛山与东莞,是粤港澳大湾区溢出效应的典型代表,也是产业转移和融合的最大受益者。
这两地之所以值得投资,不仅是因为受惠于大湾区的融合互通,更是因为自身就有强大的底气。
珠三角能成为世界制造之都,佛山东莞在其中功不可没。
2018年佛山GDP高达9935亿元,离万亿俱乐部只有一步之遥;东莞为8278亿元,双双进入全国20强。

从人口上看,佛山东莞双双进入特大城市的行列,而且人口吸引力有增无减。
2017年,佛山常住人口达到765.67万人,比上年新增19.4万人;而东莞则达到834.25万人,比上年新增8.11万人。
根据不久前发布的《广东省人口发展规划(2017-2030年)》,佛山、东莞被定位为人口在500万-1000万之间的特大城市。这意味着,两大城市各有230万和170万的人口发展空间。

产业发展强劲,经济总量可观,人口持续流入,这两地将会成为大湾区的最大受益地。而临广和临深板块,则是最大的最大受益地。
06
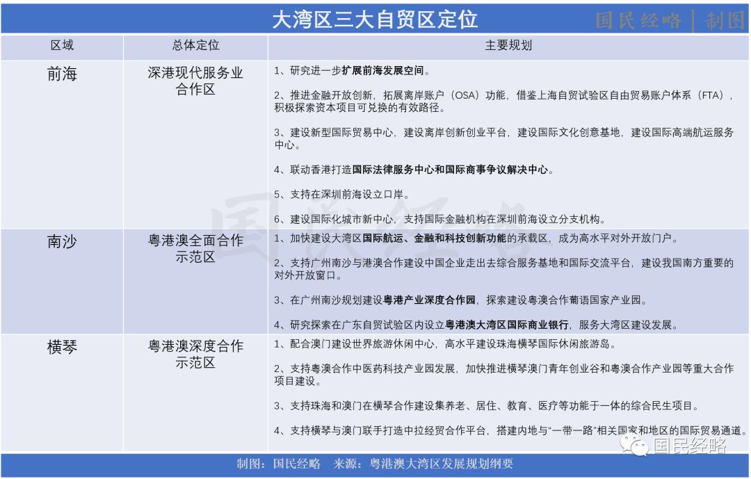
三大自贸区:谁主沉浮?
一个广东,拥有三大自贸区,这在国内相当少见。
在最近公布的《粤港澳大湾区发展规划纲要》中,前海、南沙、横琴三大自贸区可谓风光无限,分别被提及14次、14次和22次,而佛山、东莞则只被提及9次和8次。
这三大自贸区,承载着共建粤港澳合作发展平台的重任。前海着重于深港合作,横琴主要是珠澳合作,南沙则是粤港澳全面合作示范区。
先说前海自贸区。
南沙是湾区地理中心,前海则是深港两大超级城市的交汇点,在两大金融中心之间,可谓得天时地利之便。
在定位上,前海不仅是自贸区,更是深港合作区,还是保税区,被深圳认为是“特区中的特区”。其主导产业分布于四大领域:金融业、现代物流、信息服务、科技服务,这些产业,无一不是人才和资金的聚集池。
因此,在大湾区规划中,前海被定位为“深港现代服务业合作区”。而深港合作,主要在金融、航运、法律服务等专业服务业方面。前海将在离岸账户、离岸贸易、国际法律及商事争议服务中心方面做出探索。
值得一提的是,规划给了前海自贸区两大利好。
一大利好是“研究进一步扩展前海发展空间”,言外之意即鼓励前海自贸区扩容;
另一大利好是,支持在深圳前海设立口岸。
显然,前海将是深港合作的桥头堡,也是大湾区互联互通的关键点所在。做大前海,就是做大深港一体化的未来。

再看南沙自贸区。
南沙是大湾区的地理中心,但在水系密布和高铁主导的珠三角,地理中心的价值并不如想象中那么大。南沙在规划定位上级别最高,既是自贸区,也是国家新区,但短板也很明显,与主城区广州较远。
在大湾区规划中,南沙被定位为“粤港澳全面合作示范区”,具体表述是“大湾区国际航运、金融和科技创新功能的承载区,成为高水平对外开放门户”。
相比而言,南沙是广州港口贸易的重地,广州打造国际航运中心的重心就在此。而金融和科技创新功能,则是南沙融入粤港澳大湾区的关键所在。
所以,大湾区规划给了南沙多个利好。
一是支持南沙建设中国企业走出去综合服务基地和国际交流平台。
二是规划建设粤港产业深度合作园、粤澳合作葡语国家产业园.
三是探索建立粤港澳大湾区国际商业银行。
显然,南沙不只是广州的南沙,还是大湾区的南沙。
所以,南沙不能停留于广州副中心的定位,而要以大湾区为基础,与港澳在金融科创方面形成互动,同时与深圳、中山、东莞形成密切互动,并充分利用广州交通枢纽和南沙港的优势,深度整合珠江西岸的港口贸易。
作为广州的一颗棋子,深度参与大湾区的融合发展。这是南沙的最大机遇所在。
再看横琴自贸区。
横琴立足于珠澳合作,而随着港珠澳大桥的开通,珠海获得香港概念的加持,城市区位优势得以提升。
不过,由于澳门经济结构相对单一,珠海本身的产业基础不算强劲,在区域合作中,澳门所能带动的是旅游业和商贸业,香港则是鞭长莫及。
不过,靠近澳门,靠近金钱,这是横琴投资的巨大优势所在。
因此,规划提出,横琴将要配合澳门建设世界旅游休闲中心,高水平建设珠海横琴国际休闲旅游岛,建设服务于两地的养老、医疗等民生项目,同时打造中拉经贸合作平台。
07
大湾区投资:哪里才是洼地?
粤港澳大湾区的洼地,不在深圳,也不在广州,而在于大城市群连成一线的受益区。
一是环广区域的佛山清远。佛山与广州,在地理边界和居住边界上已经深度融合,广州的溢出需求,首达之地必是佛山。佛山也必须与广州融合互通,打造广佛同城的超级共同体,才能获得更大的跨越式发展。
至于清远,内部发展相对失衡,本身经济体量弱小,也必须依靠广州发展。广州部分居住需求和投资需求已经外溢到清远南部,但问题是广州本身拥有较大的发展腹地,一路向东向南,而北部则属于战略缓和地带,没有扩张的北部,对清远带动就有限。
值得一提的是,飞地模式在大湾区规划中被着重提及。深汕合作区已经迈出步伐,广清特别合作区的前景同样值得期待。

二是环深区域的东莞惠州。东莞深处广深两大超级城市之间,自身制造业发达,无论是制造片区还是临深片区,都有不错的发展前景。未来随着深圳土地资源枯竭、房价进一步高企,深圳居住需求和产业转移的外溢还会加速,临深板块和制造板块都将获益。
至于惠州,与东莞类似,也是深圳居住效应的溢出之地,惠湾片区一度70%购房者都是深圳人。不过惠州土地供应量大,新房供应充足,目前多数处于投资炒作阶段,缺乏实际居住需求的进入,因此房价易受调整政策的影响。
三是深中通道的中山。深中通道涉及珠江口的利益分配,目前虽已动工,但广州仍有不同意见,而深圳中山则因利益站在同一方。大湾区规划明确提出,加快深中通道、虎门二桥过江通道建设。
显然,深中通道基本已经尘埃落定。等待深中通道开通,深圳与中山的距离缩短到20多公里,时程缩短到30分钟以内,中山不必绕道虎门大桥便可抵达深圳,深中将会借助这一通道融为一体,中山将会成为深圳的后花园。这是中山的最大机遇所在。

四是港珠澳大桥的珠海。港珠澳大桥开通,进一步拉近香港与澳门珠海之间的距离,但由于单Y结构的设计,导致与香港一水之隔的深圳,未能进入这一体系,因而港珠澳大桥的惠及效应有所削弱。
即便如此,港珠澳大桥的开通,将珠海的区位优势提到新的高度。能否以港澳为靠山,带动中山、江门纳入珠中江港澳的大体系中,这是珠海的机遇,也是挑战。
08
四点建议
我们的结论有四点:
其一,坚守中心城市。除去香港不说,广深既是一线城市,也是全球城市。即使逃离北上广的声音不绝于耳,但经济、产业依旧发达,人口依旧在导入,这是抗跌性最强的区域。
其二,靠近大城市布局。环广区域的佛山南海、顺德,环深区域的东莞塘厦凤岗、惠州惠湾这些是首选。深中通道如果顺利开通,中山也将成为临深城市,这也是未来机遇所在。
其三,靠近产业布局。广深科技走廊,已经升级为广深港澳科技走廊,这一科技走廊横跨广州琶洲、大学城、科学城、知识城,东莞松山湖、滨海新区,深圳空港新城、坂雪岗科技城、高新区、国际生物谷等众多区域。产业集聚,如果能同步带来人口集聚,将会形成巨大磁场效应。
其四,靠近轨道交通布局。大湾区交通密度,在全国首屈一指,一小时交通圈已经基本现出雏形。目前,各地正在通过地铁、城规、高铁连成一体,广佛地铁贯通之顺畅犹如一城,未来随着东莞地铁东连深圳西接广州,广佛深莞惠城轨全面贯通,轨道交通的机遇就会无限放大。
-END-
赞
赞




