赞
又一起“降价未遂”!
近日,据澎湃新闻报道,江西赣州市赣县区一纸紧急通知,叫停区内所有“特价房”销售,同时要求3月销售价格不得低于2月。

当地有关负责人表示:发通知旨在规范经营,平稳市场。
能接受房价上涨,不能接受房价下跌,这是什么心理?地方政府亲自上阵干涉降价卖房,传递了什么信号?
01
“降价未遂”:谁是下一个?
降价未遂,从来都不是新鲜事。
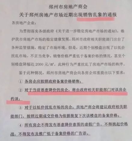
2019年2月,江苏邳州某楼盘因降价超过2000元,被当地房地产商会通报批评,认为属于“恶意降价”。

此事被曝光后,一石激起千层浪。当地房管部门第一时间回应称,已约谈房地产商会相关负责人,责成收回通报。
再往前,2018年10月,安徽多地开发商因降价卖房被约谈,“降价未遂”一词于是横空出世。
其实,放之于历史,降价未遂都谈不上新鲜事。早在2008年,楼市下行,南京房管部门有关负责人就明确表示:不准开发商低于成本价卖房。
可见,每一次降价未遂事件的出现,都有着相同背景。
一方面,楼市处于下行周期。下行越是严重的城市,对于降价的反应就越敏感,行政干预的力度就越大。
另一方面,一些楼盘降价,引发老业主维权。“降价维权“虽然有违契约精神,也得不到多少同情,但于地方政府而言,事实上已经构成维稳压力,责成房企禁止降价,是最简单粗暴的选择。
不过,在这些相似背景之下,还有着深层次的原因。
02
央地博弈:谁最害怕房价下跌?
在《2019楼市往哪走?看这篇分析就够了》一文中,我提及了楼市的央地博弈机制,这是理解降价未遂的关键所在。
楼市涉及复杂的利益博弈,既有地方政府与更高层之间的博弈,也有地方政府、开发商以及购房者之间的博弈。
对于地方政府来说,楼市的稳定性之所以至关重要,因为它涉及三个层面的切身利益:一是土地财政,二是房地产拉动经济的效应,三是维稳的基本盘。
楼市下行,最直接的影响当属土地流拍增加,卖地收入锐减。这对于财政收入已经全面放缓的三四线城市来说,尤为致命。

当一众城市卖地收入占到税收收入的一半以上时,就不难明白,为何楼市稍有风吹草动,地方都会第一时间出面维稳。
问题在于,降价未遂,限制楼市回调,只能在统计数字上稳定市场,暂时缓解老业主的紧张情绪,却无法真正扭转市场预期。强行让开发商维持一个不可能有市场的高位,这不是呵护市场,反而是将开发商往火坑推。
相比而言,更高层虽然在乎房地产走势对于经济稳定的影响,但同样也不会忽略楼市持续上行带来的金融风险。既要防止楼市下行拖累经济,同样也要防止金融风险进一步放大。
显然,地方政府不会有这样的认识。即便有,在土地财政、拉动经济和维稳的三重利益面前,也会有意无意忽略。
03
楼市小阳春:市场回暖还是概念游戏?
降价未遂事件的层出不穷,再度说明了一个再简单不过的道理:有人不希望房价下跌。
值得一提的是,即使在货币环境不断宽松、楼市调控政策有所松绑、楼市小阳春说法不绝于耳的三月,依旧有地方在拿“恶意降价”和“打折卖房”说事。
这是不是可以反证,市场的严峻性依旧超出想象,所谓楼市小阳春更多只是人为炒作的概念,大多数城市的楼市依旧严峻?
事实上,大多数三四线城市本来就没有上马什么调控政策,所以楼市松绑对于他们的影响也是微乎其微。反过来说,既然没有调控管控,仍然挡不住房价回调,这是不是也说明,这些城市自身的基本面出了问题?
所以,指望通过限制房企降价来稳楼市,可能只是一厢情愿,不仅暴露了本地楼市的虚弱,反而还将房企和购房者都拖入泥淖,无助于整个市场的稳定,更无助于稳定预期。
04
四个结论
在《政府工作报告再提房地产,释放了什么信号》一文中,我提出,2019年,楼市调控政策底已经触底,“一城一策”或将成为主流,而稳楼市则是核心目标。
在稳楼市的大环境之下,市场还会继续分化。
其一,稳楼市的要害是防止大跌。稳楼市向来具有两面性,既要遏制过度上涨,又要防范房价大跌。如果说2018年之前的重心是“遏制上涨”,那么今年的主要任务就是“防范大跌”。
其二,新房市场价格失真,无法代表市场行情。在限价和降价未遂之下,新房价格已经完全失真。一个城市楼市有无回暖,要看的是二手房量价有无同步回升,而非一手房的统计指数或者网签数据。
其三,楼市是否回弹,不要看概念炒作,也不要看地方的试探举动,只需关注两大核心指标:一是限购限贷政策是否松绑,松绑到何种地步;二是货币政策是否持续宽松,宽松到何种地步,是否存在降息的可能性。
其四,楼市将会继续分化。无论市场环境是否继续宽松,大多数基本面存在问题的城市,未来楼市前景都十分堪忧。对于非环一二线城市、非都市圈、非城市群辐射范围的三四线城市,不要轻易投资。
赞
赞




