赞
原创: 顾子明
两万亿!制造业增值税率从16%降至13%!
2019年政府报告中,公布的全年减税负数字,让市场感受到了巨大的震撼,市场预估将对GDP有0.5%的刺激。遥想到2018年特朗普减税带动的美国大牛市,很多人也似乎安耐不住了。
不过呢,减税绝不是万能的,否则减税那么神奇的话,要政府干什么呢?
而且,政府的钱也不是随便印的,税收收了多少钱,财政就办多少事儿,,收的钱少了,自然办得事儿也就少了。
所以呢,如果仔细读政府工作报告的话,会发现,相比于2018年GDP增速的“6.5%左右”,2019年的报告降至“6%-6.5%”的区间。
在减税能拉动的0.5个GDP之下,政府报告仍然将预期下调,意味着经济强心剂的政府财政支出,在2019年增速必然下滑。
而且,如果将近年来的政府工作报告进行对比,就会发现,一方面,棚改这个近几年财政政策的“主心骨”,终于不再提目标了,另一方面,上一次将GDP增速设定为范围,也是三年前的事情了。
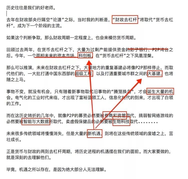
所以,思考一下,2016年提出GDP增速6.5%-7%的背后,是为期三年的货币去杠杆,那么,2019年提出的GDP增速6%-6.5%的背后,是否意味着接下来,我们将面对一个“财政去杠杆”的周期呢?
嗯,这就是我去年做出的推测。
下图是我今年春节前文章中,对此推断的进一步注释(一位读者加了一些重点标注):

就像上一轮货币去杠杆的过程中,受损严重的是影子银行、P2P这些不合规的金融机构那样,未来财政去杠杆的过程中,受损严重的必将是那些不合规的债务平台。
当然,这种受损是件好事儿,在钢铁供给侧之后,煤炭企业和钢铁企业日子都好过,同样,干掉了那些违规的机构,那么优质的机构必然会做大做强。
就像昨天文章说的那四个在货币去杠杆周期之后,“取代了P2P和影子银行的券商和资管”,如今不都已经富得流油,然后内部撕了起来吗?
而且,进一步从解决经济问题的“L”型大周期来看,是财政先放松一点(如PPP漫天遍野放行),来搞货币去杠杆;等货币杠杆去完了,货币放松一点(股市妖精遮天蔽日),然后来搞财政去杠杆。
这样,一前一后分两拨的去杠杆,避免了刮骨疗毒式的休克疗法,在大家都能忍耐的范围内,就把事儿给办了。
因此,如果这个推理正确的话,三年的货币去杠杆周期我们已经走完了,那么未来中国的财政去杠杆周期结束前,也将是布局国内资产的重要时间节点,因为,之后就要起飞了......
地产与股票都类似,前期赚钱效应明显的,往往却是那些盘子不大的三四线概念地块,但长期看最有价值的资产,必然是一二线城市群的优质地段。
这是因为,从过去几年的增值税减税效果来看,直接的受益者是整个产业链中实力最强的下游企业,接下来2万亿的减税,他们也将是直接的受益者,同样,财政去杠杆、货币去杠杆的结果,都是在推进整个行业的强势企业兼并重组,做大做强。
毕竟,随着中国未来的稳步开放,以及海外B&R的坚定推进,一方面需要这些超大型企业来抵御未来即将涌入的外资巨头,另一方面也需要他们杀出去为国家拓土开疆。
不过问题又来了,今年政府工作报告中,赤字率为2.8%,仅比去年增加0.2个百分点,远没有像之前那些专家们预测的突破3%红线,那么,在国家投入减弱的大背景之下,这些大型企业在势必会受到财政去杠杆的直接冲击。
大型企业可都是上不了科创板,而且科创板也没有那么多血可提供。但是,他们又必须要募集到资本,作为领头羊。所以,就像今年两会提出的加快推动混改那样,未来几年,混改将成为一种主旋律。
而在过去几年货币去杠杆之下,市场基本丧失了加杠杆抢夺资产的能力,因此本轮的混改,将使得大量原本沉淀甚至游于海外的资本,将重新注入到资本市场。
就像沙特拿阿美上市类似,国家拿出那么多的宝贝疙瘩混改,自然是有吸引力的,连因为“逃跑”被新华社喊得狼狈不堪的李嘉诚,最近几个月都频频通过国内媒体上发力,解释自己在英国的投资,是如何帮助华为保住并开拓了英国的市场,一副忍辱负重的样子。
使得原本喷李嘉诚最厉害的华为用户,如今一片片的“倒戈”了。
如此费心费力打造爱国商人形象的背后,恐怕也是嗅觉灵敏的李超人,发现了未来的机遇,开始提前谋划了。

毕竟,人家可是垄断了多少年的华人首富,套路自然也非常人所能理解,估计不排除会在一个合适的时间点,公开表示看好中国。
而这根橄榄枝,估摸我们多半也是会接过来。毕竟,就像当年我们建国时那样,团结一切可以团结的对象,才能取得最后伟大的胜利,而在全球广泛布局通信业务的李首富,恐怕也是一个非常好的“千金马骨”。
赞
赞




