赞
01
房产税可能没那么快
大家翘首以盼的房产税,可能没那么快跟我们见面了!
3月25日,中国(海南)改革发展研究院举办的2019经济学家年会 · 中改院论坛在海南海口召开。
论坛上,联办财经研究院专家、国家税务总局原副局长许善达表示,目前房地产税进度在研究起草阶段还没有形成共识,还有很多问题还在研究,并且意见分歧不小。
意思就是目前房地产税还有很多问题。
而在许善达看来,房地产税的设立之路还很长,而且实际出台效果,可能与人们想象中,有着很大的出入。
说真的,房产税这个东西,就像女人的大姨妈一样隔断时间就要传要来了,我听得都累了。
02
房地产税立法面临了哪些问题
1、地方政府其实一点儿也不积极。
从财政的角度来说,房产税有两个目的。
其一是希望这个房产税能够作为地方税的主体税种。
因为营业税改增值税了,营业税原来是上万亿,现在没有了,然后地方税也要有主体税啊,主体税是什么概念呢?要地方建?主体税要是上万亿的。
这个房产税从数目上太少,根本不符合。而且结果就是上海、重庆从来没有公布居民试点。

其二是希望缓解地方政府财政困难。
中央地方的财政收入收支不平衡,地方政府非常困难,这个现实是存在的,当时有专家就建议说,如果地方开征房产税可以缓解地方财政困难。如果收入那么少能够缓解困难吗?呵呵,所以这个目的也没有解决。
所以,2012年上海试点了两个税。一个是营改增,就是部分行业营改增,一个是房产税,这么几年下来,什么结果呢?
营改增当年试点不到半年,就有很多地方政府给国家打报告,我们省的地方也要参加这个试点,我们不能再等了,我们要马上参加。
但是房产税这几年没有一个地方要参加,没有一个地方政府说我要试点,我要加入试点,没有。
2、只有人大立法规划和政府工作报告可信,其他专家说啥都是白扯。
现在对房地产税立法发表意见的,预测通过人大的几审,那些专家都不预测了。专家预测实际都不对的。
最重要的是政府工作报告和全国人大权威的表达,去年用的是“稳妥的推进”,今年用的是“稳步推进”,全国人大在讲到整个立法计划的时候,这个法那个法没有房地产税法,全国人大新闻发言人在讲到2019年的立法里面没有这个法。
房地产税现在处于哪一个阶段呢?在研究起草阶段。
研究是什么意思?还没有形成问题还没有形成共识,现在研究起草就是还有很多问题还在研究。
3、本届人大并不承诺在任期内完成立法。
人大和机关说“在研究起草之中”,说明有很多问题还在讨论。
这个意见分歧看来还是不小的,所以我觉得稳步、稳妥,什么意思?不能急,要稳步推进。
所以再时间点上,你明白是啥意思了吧。
03
房地产税能降房价吗?
我们先来看看韩国日本美国征收房地产税后,房价有没有抑制住。
1、韩国
韩国从1965年之后就曾经历过几轮房产泡沫期,但每轮调整后又是一路上行,2001年-2006年上涨,尤其是2005、2006年暴涨,当时韩国的城镇化率已经达到了82%,按理是不该涨了,但因为韩国采取低利率,货币宽松,导致房价暴涨。
为了抑制房价上涨,韩国政府随后出台了房价调控政策,规定一人在购买第二套房时要交税,第三套、第四套房以此类推,税收不断加重,2005年开征房产税,根据房产总价值的不同,税率为每年0.75%—2%之间。
但房价只涨不跌的神话,当时并没有因为房产税的开征而破灭,2006年,首尔江南区的一套房价每周涨10万元人民币司空见惯。
2007年,美国次贷危机开始爆发,韩国的楼市才开始调整,其实最主要的还是加息起的作用,房产税顶多算辅助。
最近十年来,据房地产114的消息,2016年第一季度首尔公寓平均买卖价约为5亿6449万韩元(人民币约321万),比十年前(2006年第一季度)上涨了约1亿2285万韩元(人民币约70万),可见房产税的实施,并不决定房价的涨跌。
2、日本
日本的情况大家比较熟悉,我之前也写过文章,日本房地产最后一轮疯狂是1986-1991年。
日本也是为了调控楼市,1992年,想出了房产税,对土地、房屋等征税,税率1.4%,政府给你房子的估价,乘以1.4%,就是一年要交的税钱。从长远来说,针对大量囤积土地的人,来改变市场供需。
但政府要估价非常麻烦,毕竟每套房子情况都不同,就只能按便宜的估,所以最后真正要交的税率,并不多,比如500万的房子,一年只要一两万。
总以为房地产税是抑制地价上涨的大杀器,但实际上只是作为日本房地产调控的其中一个手段而已,最后捅破日本泡沫的,其实不是房地产税,外部因素是美国签订广场协议后,让日元先升值,吹大日本资产泡沫后日元又只能贬值,日本内部最后被迫通过加息抑制泡沫。
3、美国
美国从20世纪初就开始征收房地产税了,目前各州的平均房产税率在0.28%-2.35%之间。
2008年之前的那一轮美国房地产暴涨周期,也是因为货币极度宽松,利率低刺激,导致房产税就完全失效了,不管税率高低,房价普遍大涨。
在泡沫刺破回归理性后,经过几轮QE,过去五年,美国房价涨了45%,但房产税最高的新泽西州,房价同期仅上涨5%。而房产税较低的科罗拉州和亚利桑那州,房价则分别大涨59%和83%。
对于美国而言,正常时期,房地产税确实有利于调价房价涨幅。但并不能完全阻碍房价的上涨。纽约所在地纽约州房产税率偏高,为1.62%,但房价依然是美国最高的。
从国外经验来看,整体而言,利率下降、经济繁荣、需求上升,是导致房地产市场繁荣的主因。而利率上升、经济衰退和需求下降才是房地产市场低迷的主要原因。
房产税虽然对房地产市场有重要影响,但像美国,其主要作用还是作为地方政府收入的来源,而非房地产调控的手段。
韩国和日本相似的是,在房价暴涨时,推出房产税,作为一种调控手段。但同时又在不断加息,所以很难判断因房产税导致房价下跌了多少,因为美国07年只是加息,房产税率这一因素不变,房价同样下跌了三分之二。
如果把时间稠度拉长点,你会发现,韩国日本房地产税产生的作用千差万别。日本连续加息,配上房地产税,使房价进入万劫不复的深渊。韩国连续加息,同时配上房地产税,房价短期跌了,但长期而言,房价照样涨。
同样是有了房产税,同样是高城镇化率,为什么房价涨跌幅不同?归根结底,还是取决于一个国家的人口,经济活力。韩国的经济增速在1990年后,除了1998年,始终大大高于日本。
国外的实践告诉我们,房产税不能够有效来降房价,即使征收了,也只是将房价转移到了房价上面。
04
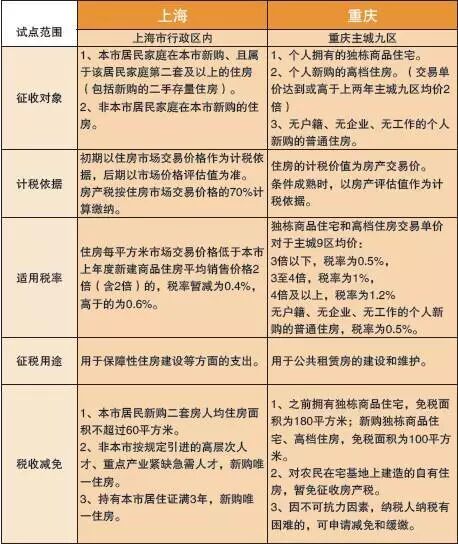
重庆和上海的试点怎么样了?
而本次国家税务总局原副局长许善达表示,房地产税应该分两个阶段看,第一阶段是2012年重庆、上海试点的时候。
2012年时,重庆上海率先成为房地产税试点城市,然而从结果看来,重庆、上海的房价,因为房地产税的试点而跌了吗?

那个方案实践证明,当时说的几个目的没有一个目的实现了。
这几年,房产税传闻来了又走,走了又来,一会加速,一会推迟,不知道你们是咋想?
我都头疼了。
赞
赞




