931字!中央政治局会议定调2020年经济,未提房地产和股市!

2019年12月07日

  


2020年经济定调来了!
 
931个字,总结定调,公布2020年要完成七件大事,没提房地产和股市。

 
按照惯例,每年12月初的这次会很重要,直接定调下一年的政策大方向,12月6日召开的这次会议传递了哪些信号?


01

 
定调七个方面


1、确保全面建成小康社会和“十三五”规划圆满收官,实现第一个百年奋斗目标。21世纪头20年,和平与发展的主调是和平与发展,2020将决胜全面建成小康社会,为实现第一个百年奋斗目标收官。
 
2019年在多重压力之下,前三季度国内生产总值(GDP)增速缓慢下降,到第三季度已经回落到6%,能否实现目标,明年的GDP成为关键。
 
在通稿中提到“保持经济运行在合理区间”也意味着明年GDP增速要6%左右,才能确保全面建成小康社会。
 

对此,摩根大通预测2020年中国经济或将底部回升,环比增速复苏至6%。

 
为了提升GDP增速,有可能加大基建和制造业的投资,虽然房地产投资增速会明显放缓,但未来前十强房企的销售占比会进一步提高。
 
2、全面做好“六稳”工作,统筹推进稳增长、促改革、调结构、惠民生、防风险、保稳定

同样,去年也提到了“统筹推进稳增长、促改革、调结构、惠民生、防风险工作”,“保稳定”是新增说法。
 
会议还提到,当前和今后一个时期,我国经济稳中向好、长期向好的基本趋势没有变。
 
这也说明,稳增长继续放在第一位,增加保稳定,不止意味着GDP,各行各业都要保持稳定,意味着波动较大的行业会出现一些机会。
 
比如就业、基建、甚至是房市和股市。
 
3、集中精力办好自己的事。去年12月政治局会议,就提出“坚定不移办好自己的事”,今年继续坚定这一目标,变为“集中精力办好自己的事”。
 
在全球局势动荡,“国内外风险挑战明显上升”的情况下,增强必胜信心、保持定力、把外部压力转化为自身动力,不管外部如何,先把自身搞好!
 
4、运用好逆周期调节工具。要坚持宏观政策要稳、微观政策要活、社会政策要托底的政策框架,坚持问题导向、目标导向、结果导向,提高宏观调控的前瞻性、针对性、有效性,运用好逆周期调节工具。 
 
这意味着,2020年逆周期调控工具使用将会更加频繁,定向降准或者降息都有可能出现。

同时加大发债力度,比如财政部已提前下发2020年1万亿地方债的额度,力求尽快见效!

可见,财政政策开始偏宽松了,而且在零利率的趋势下,2020年货币流动性将更大。


5、三大攻坚战要“坚决打赢”,脱贫攻坚目标任务、污染防治攻坚战阶段性目标要“确保实现”,确保不发生系统性金融风险。

在具体任务上,对三大攻坚战的说法由“坚决打好”变为了“坚决打赢”,

过去的说法是:坚决打好防范化解重大风险、精准脱贫、污染防治的攻坚战!

这次变成了:要坚决打赢三大攻坚战,确保实现脱贫攻坚目标任务,确保实现污染防治攻坚战阶段性目标,确保不发生系统性金融风险。

从顺序上可以看出,经历了两年多去杠杆,金融风险从“防范化解”已经变成了“确保不发生”,2020年,金融市场将逐步趋于稳定。 
 
6、加快现代化经济体系建设、加强基础设施建设,推动区域经济布局。

加快现代化经济体系建设一直是传承下来的,加强基础设施建设就是在不刺激房地产的情况下,稳增长的手段之一。

同时强调“推动高质量发展”,也表明了2020年不会追求GDP的高速而进行大水漫灌,要的是高质量。

这次通稿还强调,“推动优势互补高质量的区域经济布局”,各个城市群,比如长三角、大湾区、京津冀等都会有很大的发展机会。

7、完善担当作为的激励机制。这次会议提出了把完善担当作为激励,以前从未提出过,这意味着未来在稳增长、国企改革、政府招商等方面给予敢担当的领导和官员予以正向激励,这对盘活经济、稳定GDP等都是积极的因素。


02

 
未提及房地产和股市


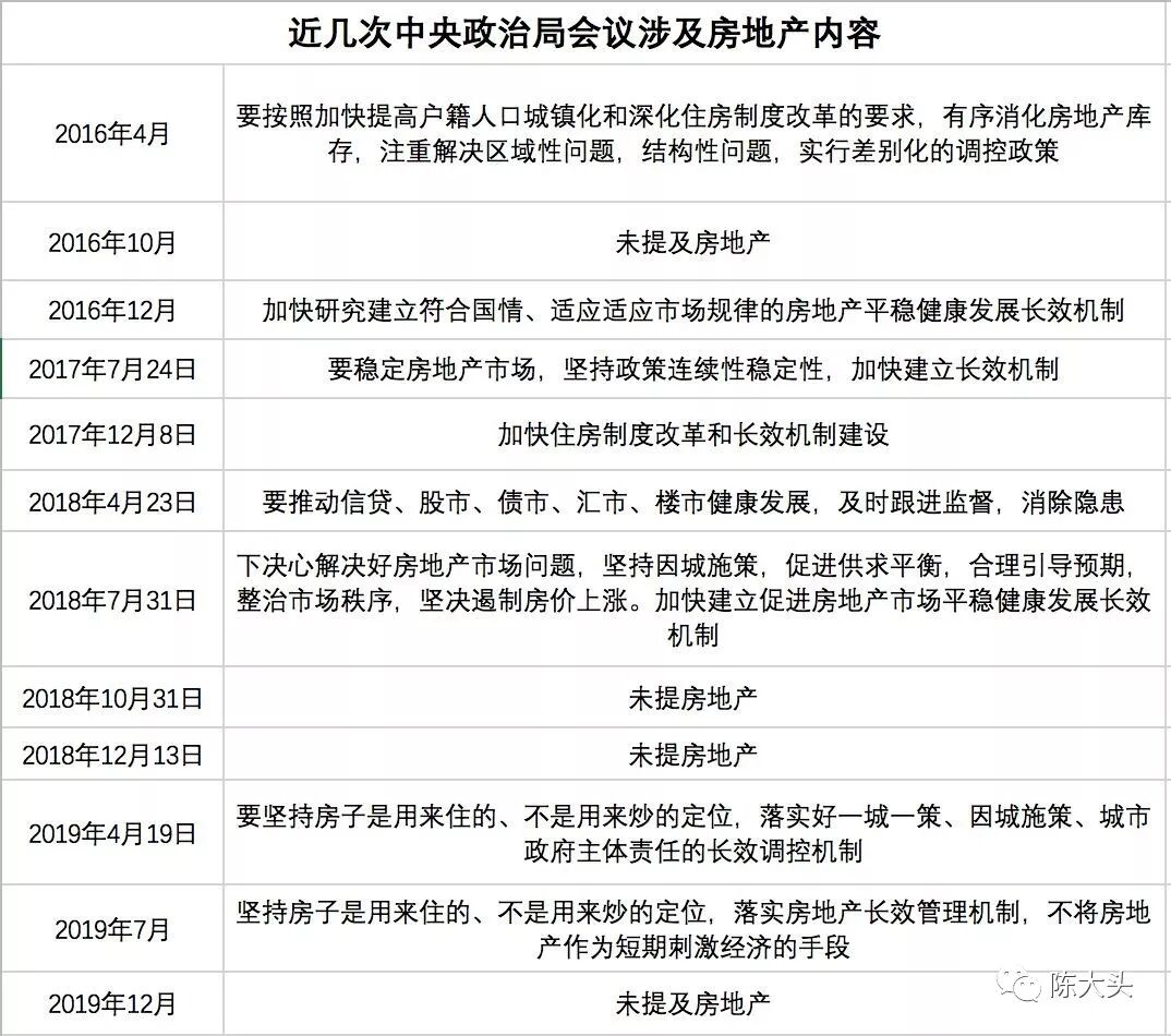
在七月份的会议指出,不将房地产作为短期刺激经济的手段,而这次未提及。

 
未提及房地产,意味着什么?

意味着在“房住不炒”的策略下,因城施策将是主基调。
2018年10月和12月份的两次政治局会议,也都没有谈到房地产,结果 2019年一季度,中国24个核心城市(社科院定义标准为一线城市和部分二线城市)出现被市场成为“小阳春”的快速反弹。

2019年4月19日,政治局会议重提“要坚持房子是用来住的”,之后进入5月份,核心城市房价涨速下降。

2019年8月开始,部分城市房价略有下降,传统的“金九银十”行情没有出现。

根据中国国家统计局数据,2019年10月,中国70个大中城市中,二手房房价下降的城市达到35个,占到一半。这意味着10月房价下跌数量已经创出55个月新高。在一线城市中,北京、上海、广州房价相对低迷,2019年初经历反弹力度也比较弱,随后出现缓慢下跌。对比之下,只有深圳保持强势上涨。

中国社科院数据监测显示,近一年来,广州房价同比下跌3.37%,北京同比下跌3.99%,上海同比微涨0.81%,深圳同比上涨5.58%。


除一线城市外,楼市分化在“因城施策”的环境中分化更为明显。2019年11月27日,中国社会科学院财经战略研究院住房大数据项目组发布《中国住房市场发展月度分析报告》显示,超过半数的城市房价小幅上涨,部分城市下跌。2019年上海微涨的情况下,周边城市浙江宁波、江苏南通、无锡等城市同比均上涨。其中,宁波今年房价上涨达到10.41%。但并不是所有的二线城市房价都在上涨,山东青岛同比下跌11.67%,济南同比下跌8.89%,长沙同比下跌6.62%。

在三四线城市中,房价下跌的个数增多,但依然有城市房价涨速较快。一边是受周期异步性、货币化棚改预热因素影响,山东临沂、河北唐山、河南洛阳等城市房价上涨较快,另一边,最极端的情况是黑龙江鹤岗平均每平米房价已不足1,000元人民币,价格最低的一套房子甚至不到2万元。

中国社科院在报告中预计,由于经济增速下滑,城市化动力减弱,房地产景气周期处于尾声阶段,短期主流房价预计将由谨慎乐观向有限悲观转变,2020年重点城市房价可能会呈现先抑后稳的态势,部分城市仍然存在较快上涨或较快下跌的可能。

随着政策调整的逐步到位,中国的楼市开始回归理性。但由于中国房地产市场区域差距大、发展极不平衡,中国楼市的分化会进一步加剧。

此外,对于股市亦未有提及。2018年年底的政治局会议曾提出,要提振市场信心,并且还有促进形成强大的国内市场的提法。但此次会议并未对此市场有着墨。

在去年经济工作会议之后,2019年第一季度,股市迎来了一波高潮,这次未有提及,2020年的A股怎么办?


根据机构的预测,明年不悲观,依然有牛市。不管如何,这些唱多A股的大家可以自行判断下,毕竟券商也是靠A股吃饭的。


03

2020年房地产和股市还有机会?


2020年是极其重要的一年,是全面建成小康社会的一年,明年要办成七件大事,打赢三大攻坚战,确保全面建成小康社会。


央行行长易刚在《求是》上发文称,当前中国经济主要面临结构性矛盾和发展方式上的问题,货币政策要“适应经济发展阶段和结构调整过程中经济增长速度的变化”,“不能简单以GDP增长论英雄”。

但是,对中国经济而言,2020年是一个关键时间点。

除了实现百年目标,还要全面做好“六稳”工作,统筹推进稳增长、促改革、调结构、惠民生、防风险、保稳定,保持经济运行在合理区间。
 
这意味着2020年全年GDP增速要保持在6%以上,怎么办?

除了大规模基础设施建设、发地方债、房地产业也被临时刺激,甚至还有股市的融资然后支持实体经济等措施,这些都是保障GDP增速的重要的压舱石!
 
除了在运用好逆周期调节工具、确保“六稳”、推动优势互补高质量的区域经济布局等方面,还要提倡“因城施策”,适当刺激房地产和股市的,因为经济下行压力还有有,地方政府的财政也捉襟见肘了。

在即将过去的2019年,中国经济承受了很大的困难,也存在很多机会,往往一帆风顺容易使人懈怠,而压力往往更能带来改革动力。

无论是来自外部的经济压力,还是来自内部的经济困境,都在2019年造就了我们迅速推进产业和金融领域的多项改革。

虽然不容易,但伴着“三大攻坚战”的陆续完成,中国经济转型的基础被打牢,2020年或许将成为中国经济“破茧重生”的起点。
 
对房地产和股市来说,这都是机会!

已有924人赞

热点推荐