高层定调,2020,最重要的一年来了!
2019年12月09日
16705

近日召开的重要会议明确指出:2020年是全面建成小康社会和“十三五”规划收官之年,我们要实现第一个百年奋斗目标。这意味着,在八九十年代就已广为人知的“小康社会”,当时以为十分遥远的目标,转瞬之间便要到来。众所周知,多年前,我国便已确立“2020年国内生产总值和城乡居民人均收入比 2010 年翻一番”的目标。从数据上看,2018年中国GDP已经超过90万亿(后经济普查上修为91.9万亿) ,相较2010年的41.2万亿,在名义上早已经翻倍。不过,GDP和居民收入翻番的目标,都是视实际增长而言。相较于名义增长,实际增长要排除通货膨胀的干扰。就此而言,2020年GDP相较2010年翻番,明年的经济增速至少还要保持在6%左右,这就意味着稳经济和稳增长的重要性。事实上,这一次重要会议,两提“六稳”(稳就业、稳金融、稳外贸、稳外资、稳投资、稳预期),拿出了“保稳定”的提法,提出 “保持经济运行在合理区间,确保全面建成小康社会和‚十三五‛规划圆满收官”。这一年,既是十年一次的人口普查之年,也是十年棚改收官之年。在之前文中我们就已指出:与上次人口普查不同,这一次人口普查,全国人口形势已经发生新变化。无论是出生率,还是老龄化率,抑或人口流动形势,都截然不同于十年之前。新背景下,人口政策会否调整、如何调整,一直都备受关注。根据《国家新型城镇化规划(2014~2020年)》,明确到2020年基本完成城市棚户区改造的任务。在此基础上,2015年-2017年,我国推出1800万套的棚改计划,并且超目标完成。随后在2018-2020年,又提出1500万套的棚改任务。到2020年,棚户区改造基本收官。
事实上,早在2019年,作为棚改标配的货币化补贴就已退潮,棚改规模相较前一年折半,许多棚改大省正在失去棚改对房地产的支撑。等到2020年,没了棚改之后,许多城市的房地产必然将发生转折。明年要坚决打好三大攻坚战,确保实现脱贫攻坚目标任务,确保实现污染防治攻坚战阶段性目标,确保不发生系统性金融风险。
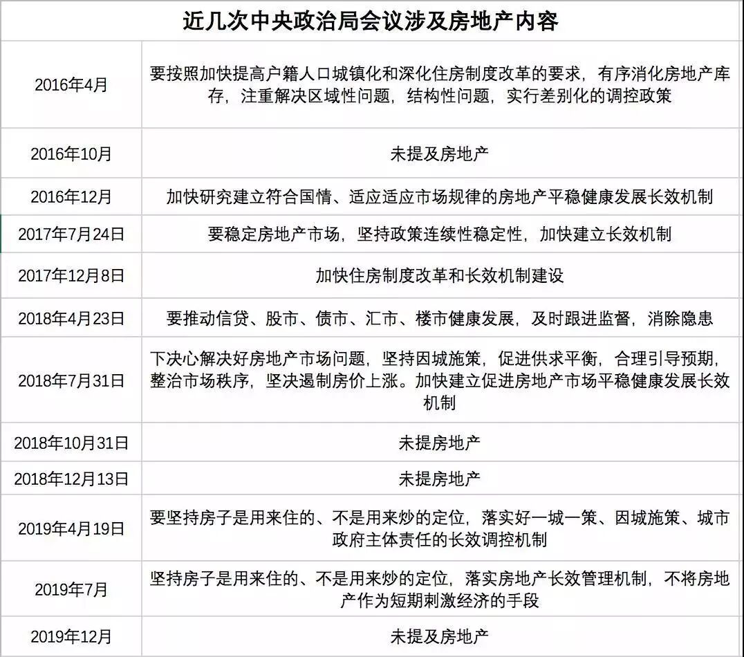
所谓“三大攻坚战”,指的是防范化解重大风险、精准脱贫、污染防治。精准扶贫无需细言,这关乎着全面建成小康社会。污染防治同样不用说,这几年效果极其显著。这三大攻坚战中,最突出的当属“防范化解重大风险”,这里的重大风险主要着眼点在于金融方面。对于金融风险防范,央行在《中国金融稳定报告(2019)》的说法值得参考。一方面,央行表示,这两年,金融风险由快速积累转向高位缓释,守住了不发生系统性金融风险的底线。另一方面,央行提醒:重点领域风险仍然较高,地方政府隐性债务存量规模大,公司信用类债券违约压力较大,房地产市场风险可能在某些区域显现,并可能传导至金融机构。地方债务、公司信用债券、房地产市场,这几方面显然需要注意。每一次重要会议,是否提及房地产,历来都备受关注。因为相关提法的变化,向来被视为政策变动的信号。需要注意的是,在过往,凡是提及“房地产”之时,多半都是楼市出现过热或过冷之际。如果市场整体平稳,并未出现剧烈波动,那么未提及房地产也是正常现象。 
要知道,2018年的重要会议同样未提及房地产,但这并不妨碍随后的经济会议对房地产政策的重申,同样不妨碍2019年年中对房地产定调的全面收紧。
同样,这一次会议不仅未提及房地产,同样也未提及广受关注的股市、物价。因为在这些细枝末节之上,有着更重要的节点性目标——小康社会与第一个百年目标。退一步讲,这一次未提房地产,并不意味着政策的松绑,恰恰意味着对现阶段楼市调控成果的认可。边际宽松是有可能的,试探松绑也是有可能的,但大水漫灌式的大宽松,目前仍未看到任何迹象。这里的稳,是全方位的稳,从经济到就业,从金融到楼市,莫不如此。
赞
赞
已有908人赞
热点推荐