赞
虞老虱第二次被英国拒绝了。
这实在是个令人喷饭的事情,这一次虞老虱做足了准备,提供了自己的财务信息,用他最自豪的蹩脚英文把申请理由写得花团锦簇、催人尿下。
但主要思想没有变,还是对自己总是因为吹捧国外而被嘲讽这件事耿耿于怀,所以他得去一次“他从未去过的地方”,为自己殖人文字寻找依据……甚至还要用在“文明世界”的真实体验来反击“小粉红”,要帮助“改善中英关系”。


看到这些话,换了我是签证官,我也不会放他过的,因为我会怀疑他是个英国高级黑,“英国文不文明,我不知道吗”?“哪个国家不文明,不是明摆着的吗?小鸡子,黑脚藏不住了吧”!
你TM还要“改善中英关系”,这不是一般黑子了,一定要出重拳!
你TM好好说自己去旅游、消费,没有人会拒签你,偏要傻逼兮兮扯一大堆意识形态、文化差异之类的废话,正经人谁TM天天说这些?
你看那么多平时骂欧美的人,都在欧美畅通无阻,因为人家平时是个正经人,出国就是为了玩,为了消费,为了做生意,自然就来去自如。





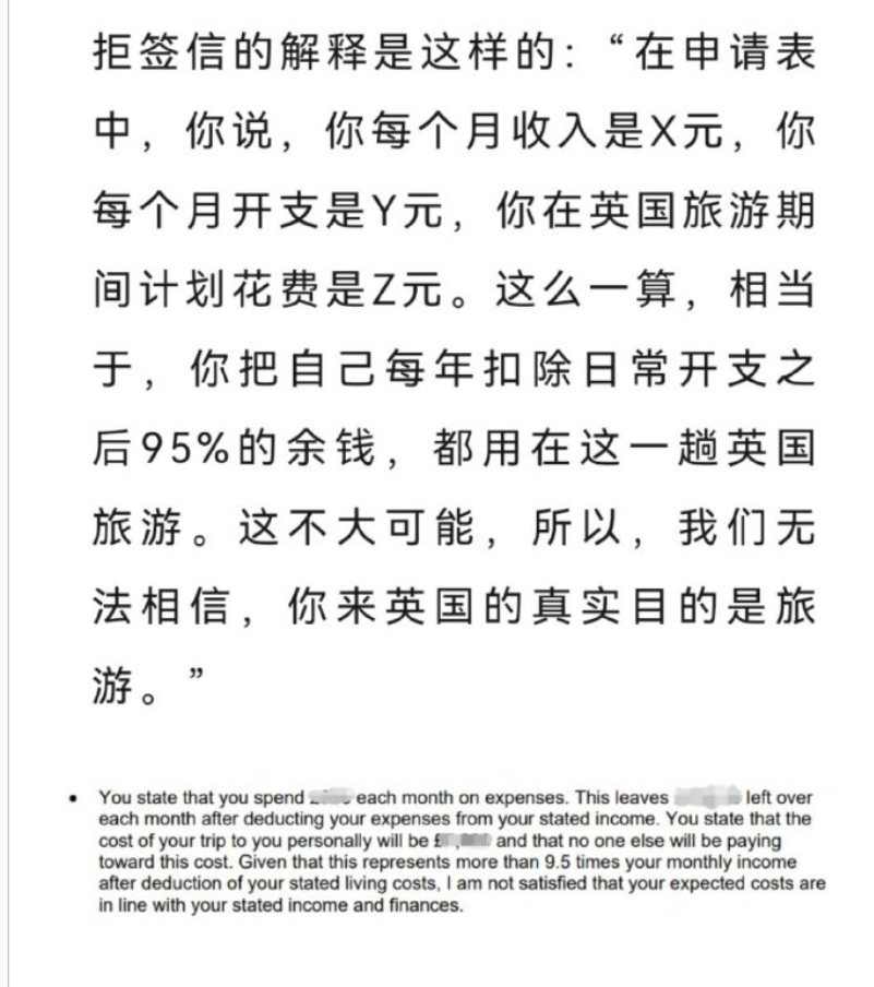
英国签证官拒签的理由是虞老虱是“自由职业者”,无法提供“收入来源”,我觉得挺有道理的,英国人大概觉得这老东西文笔这么烂、絮絮叨叨一堆车轱辘矫情废话,怎么会有人看?还能靠这破玩意儿赚钱?太离谱了,大概率是领了谁家的50万,见不得人吧?
怎么看,都会觉得,“这玩意儿不可能是来旅游的,年过半百的老光棍,无父无母无儿无女无产业,收入不明不白,满嘴都是政治立场和意识形态……臭要饭的一定是想黑在大不列颠”。

虞老虱第一次被拒绝后,其实是有反思的。
他是怎么反思的呢?他说英国拒签他,正说明了英国的自由、开放和英明。



他说英国不是因为他的政治观点、也不是因为他无父无母无儿无女无老婆无工作,而是英国方面发现他的收支状况不佳,这点存款用来旅游不太够,所以怀疑他来英国的真实目的……虞老虱盛赞英国人的“严谨”、“认真”。
这是真能舔啊,每当遭遇西方世界铁拳的时候,他们总会变得无比善解人意。
这让我想到了某个电视剧里被鬼子活埋的汉奸,临死之前还在喊“皇军万岁”。
他还是没有搞清楚,人家拒签他,是因为见他这种人见的多了,满脸的谄媚和皈依者狂热,人家被恶心到了,你一个上无老下无小连工作都没有的老光棍,还满嘴对“文明向往”,谁敢让你进门啊!西方国家确实不在乎一个游客的政治观点,但它在乎你的动机和意图啊,万一一个四体不勤五谷不分只会逼逼叨叨的老废物黑在英国刷盘子捡垃圾要饭怎么办?这太恶心了!
至于某些反美的人为什么在欧美畅通无阻、来去自如?这并不能证明欧美“开放包容”!因为欧美国家很清楚,这些人有工作有家人有产业、会花钱会消费,他们反不反美、反不反英有什么关系?人家绝不会变成黑户留在国外……所以,这些人都是正常人,没有那个正经国家会拒绝正常人。
另外,欧美对于那些转移资产到欧美的贪官、不法资本家却从来都不“包容”,俄罗斯富豪在欧美的资产被没收,币安老板赵长鹏在美国直接被“杀年猪”、“割韭菜”。
英国拒绝虞老虱签证的原因很简单,怕他黑在英国,这根本不是误伤,而是“精准防控”,因为是个人都能看出来一个无父无母无儿无女没工作的老光棍来英国会干什么。
签证官只是一份工作,人家不关心什么文明不文明,人家只是在判断——你会不会“黑”在我家、赖着不走,虞老虱这状态,可能性太高了。
如果签证官真是个英国的“爱国者”,那看到虞老虱的申请理由更加头皮发麻,你TM居然来英国寻找“文明”?文不文明我不知道吗?小黑子,露出鸡脚了!
要知道,美国都怀疑最近那些满嘴“自由民主”价值观的润人其实是“间谍”了。
英国人、美国人虽然坏,但并不傻。
实际上,谁都能去,就“土殖”不行。我看虞老师也别哭唧唧了,哭有什么用?从早哭到晚,能哭死嘲笑你的“小粉红”吗?从白哭到黑,能哭得英国人大发怜悯、接纳你吗?
为了自己的梦想,总要付出点什么的,学一学甜甜圈、陈旺这些人,千山万水走线过去吧。
为了梦里的乌托邦,游也要游过去啊。
临渊羡鱼,不如直接跳海。
赞
赞




