赞
给大家见识一下,什么叫做优秀的“语文教材”。
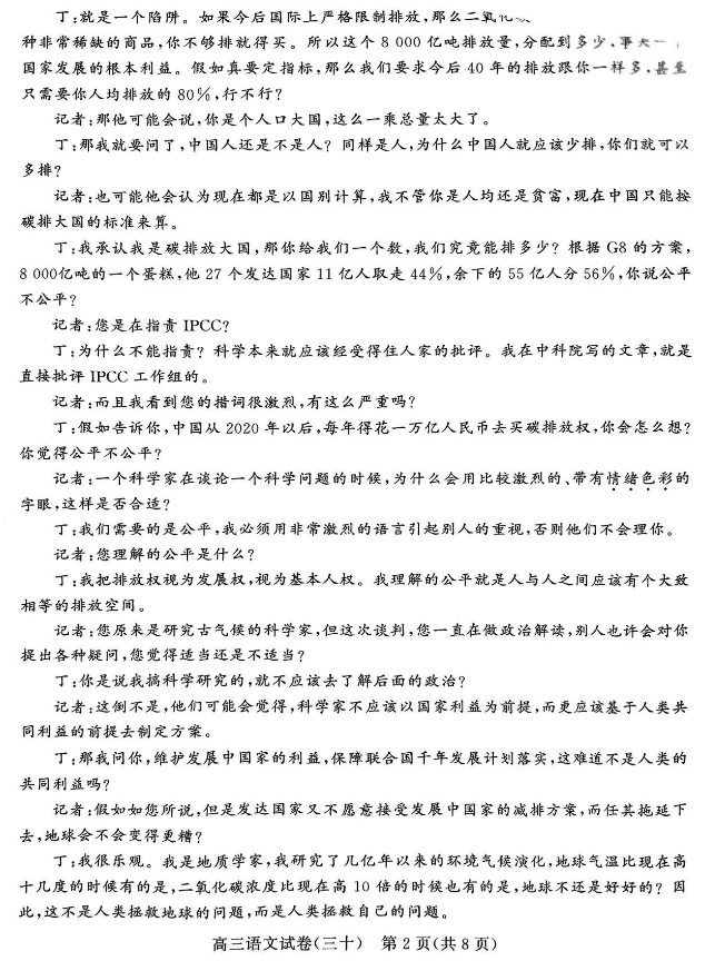
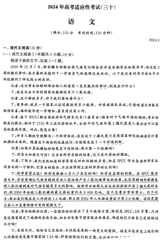
这是我们江苏的高三语文模拟试卷的阅读理解,这个内容我们互联网键政党都很熟悉,这是当年的热点事件之一,柴大记者对话丁院士。



可能很多教育界的老师、专家们对这个内容并不熟悉,感谢这位出题人老师,如果中国的文科教育者都是这个水平,中国的文科就有救了。
这段对话其实体现了高智商理工科知识分子对低智商文青的逻辑碾压,从智力、到学识、专业水平、再到到人文素养的降维打击……说句难听的,就算让丁院士和柴大记者比写文章、吟诗作赋,结局也是一边倒。
重看这场对话,我都替柴大记者尴尬,她不但每一句话都被丁院士驳倒了,而且都被拆穿了她“人文”、“环保”的假面具,直击她双标的灵魂,暴露了她社达、慕强、媚外的真面目。
其实这些年所有的网络论战都是这个路数,公知们喜欢谈他们心目中的“主流意见”、“国际社会”,而冷静理智的反驳者会问“什么是主流”?什么是“国际社会”?
公知们根本没法回答,因为他们马上就会掉进自己的逻辑陷阱死循环,如果他们说少部分发达国家的科学家才是“主流”,那么就是不讲科学,连统计学都不讲,不但违背了科学发展的规律,还属于“抛开事实不谈”;如果他们说少数发达国家才是“国际社会”,那就是说广大发展中国家的人民不是人,这就违背了他们标榜的“人权”。
文青公知们总是唯欧美马首是瞻,把他们的意见当做“科学”和“真理”,却忘了科学是“实事求是”的,科学根本不存在什么“主流”。
文青公知们总是活在他们梦里的“理想国”,要求科学家不能搞政治,他们认为科学就一定是“真空中的球形鸡”,不受任何影响,实际上,全世界任何一项伟大的科技成就,都很政治有关。牛顿、爱因斯坦、波尔、海森堡、奥本海默这些大名鼎鼎的科学家,其实都是历史上重要的政治人物。
科学家就不能关心政治?你当科学家都是机器吗?
科学没有国籍,但科学家是有祖国、良知和立场的,科学家为自己的祖国考虑,为自己的同胞考虑,为了真正大多数人类的利益考虑,有问题吗?
文青公知们言必称“全人类”、“共同利益”,但他们下意识就把全世界更多的第三世界、发展中国家人口排除在外。
这个世界是少数发达国家权贵、资本巨鳄的,还是我们所有人的?丁院士问:“中国人是不是人,有没有人权”?

这句话可以让所有的公知、精美哑口无言,他们再魔怔,也不敢公然开除中国人的“人籍”。这句话也展示了真正的人文主义者的温情,所谓“仁者爱人”,是指爱大多数人。
丁院士用超越时代的眼光,判断西方所谓的“碳排放权”话术,只是为了限制我们第三世界的生存权和发展权。
他甚至做出了预言:“西方这些国家都是放空炮,只有我们才是真正要搞碳中和的”。

历史的进程证明了他作为科学家和政治家的伟大眼光和敏锐判断,确实——全世界只有中国人真的把环保当回事,只有我们真的在走新能源战略,而且,我们弯道超车,真正赢得了产业的主动权。
这就是真正的理工科科学家和文青记者之间的差距。
从智商到技巧再到情感,前者都碾压后者。
前者是有血有肉有温度的人,后者根本没有人味儿。
我们的文科教材、试卷,一定要多选这样的文章、材料,因为这才是真正的从实际出发、与时俱进、紧握时代的脉搏。
这样的考卷,才能真正训练孩子们的逻辑水平、思维深度、共情能力。
这种文章、材料训练出来的文科人才,才适合我们如今的生产力水平和国际地位。
中国的记者、编辑、作家、导演,如果有丁院士十分之一的水平,中国的新闻传媒、文学艺术也不至于拉胯成这样。
愿这位出题老师早日被提拔重用,造福中国下一代。
赞
赞




