赞
华盛顿,美国首都,已经失守了。
8月10日上午,特朗普宣布华盛顿进入紧急状态,并立即调集大量国民警卫队的士兵,誓言要夺回美国首都。
按照特朗普的说法,华盛顿进入紧急状态的原因是因为存在太多的无家可归者。
特朗普发布的推文写道:
“无家可归者必须搬走。马上!我们会给你们安置地方,但必须远离首都。至于罪犯,你们无需搬走。我们会把你们关到本就属于你的监狱里。这一切都将迅速展开。”
特朗普还补充道:
“不会再有‘好好先生’了,我们要夺回我们的首都。”
特朗普还声称华盛顿已经成为“世界上最危险的城市之一”,现在充斥着“帐篷、肮脏、污秽和犯罪泛滥”。
8月11日,美国大兵军管了华盛顿,特朗普宣布华盛顿特区获得了解放,那些野蛮肮脏的渣滓即将消失,美国首都将在特朗普的带领下继续伟大。

而那些被特朗普称之为“渣滓”和“污秽源头”的人,不过是居住在帐篷里的可怜的无家可归者。

华盛顿确实充斥着这些无家可归者,也整体上是弱势群体,连枪都买不起的弱势群体,小偷小摸的情况不少,但不仅极少暴力犯罪,甚至大多数情况下还是暴力犯罪的受害者,华盛顿特区猖獗的犯罪情况赖在无家可归者头上是不对的。
而特朗普调动国民警卫队的士兵进入华盛顿执行军管,给的任务是把这些无家可归者全部撵走。
无家可归者确实很难处理,永久性的解决办法就是教这些人生存技能,给这些人找一份低薪但可以活命的工作,否则怎么做都没用,你一松手这些人就又出来当无家可归者了。
但特朗普没兴趣去做这么麻烦的事情,认为把这些人撵走就可以了。
很明显这样做是没用的,或者说只在短时间内有用,过一段时间这些被撵走的无家可归者就会陆陆续续重新出现。
美国的整体制度就是让人破产、流浪的,而且无家可归者的生存周期只有3年半左右,然后会因为各种各样的原因死亡,所以无家可归者本身就在源源不断的消失,然后又源源不断的诞生。
即便把所有无家可归者一个不少的全部撵走,而且这些被撵走的无家可归者绝不回来,华盛顿自己也在源源不断诞生新的无家可归者,并且速度相当快,3个月即可恢复1成数量。
不从根源上解决问题,简单粗暴的撵走是没用的。
当然特朗普撵走这些无家可归者的理由并不是这些无家可归者穷,而是华盛顿的犯罪太过猖獗,已经成为了“世界上最危险的城市之一”。
不是外人污蔑,是美国总统自己说的美国首都华盛顿其实是“世界上最危险的城市之一”。
对于这一指控,民主党坚决否认。
希拉里发布推文,说华盛顿特区的暴力犯罪处于30年来的最低点。

希拉里的说法和特朗普的说法,看起来似乎截然相反啊,到底谁在撒谎。
爱面子的民主党和特朗普这种人不一样,民主党不会经常性的撒谎,说的话绝大多数情况都是真的。
希拉里说华盛顿特区的暴力犯罪处于30年来的最低点,那就肯定是30年来的最低点,倒数第二低点都不会是。
2023年,华盛顿特区的凶杀案件数量创了20多年来的最高值,凶杀率达到了巴黎的20倍,而且巴黎本身就不是什么安全的城市,犯罪猖獗程度在全球都算前列的,巴黎凶杀率是中国凶杀率的5倍以上。
但经过综合治理,2024年华盛顿特区的凶杀率只有巴黎的13倍了,对比2023年凶杀率大幅下降,同时也达到了30年来的最低点。
因此目前的华盛顿特区确实是30年来最安全的时刻,但凶杀率依然有巴黎的13倍左右,中国的65倍左右。
就算是和全美国平均值相比,华盛顿的凶杀率都有美国平均值的5.75倍。
所以特朗普说华盛顿是“世界上最危险的城市”,这没有错。
但希拉里说华盛顿是30年来最安全的时刻,这也没有错。
希拉里说这种话,并不是故意误导公众,而是在攻击特朗普,其真实想表达的含义是华盛顿特区30年来都是这么乱的,现在已经是华盛顿特区30年来最安全的时刻了。
过去30年的时间里这里一直是这种犯罪情况,历届总统都没觉得华盛顿特区有事,到你特朗普怎么就觉得有事了,还把军队调到了首都里面,你想干嘛?就算不是想搞政变,这么做是不是也太专制独裁有违宪法了?
大概就这意思。
但大家不要误会,看了上面列的恐怖倍率之后就误以为华盛顿特区是美国最危险的城市。
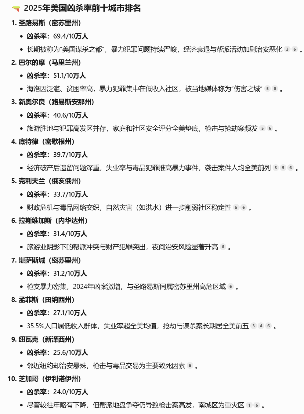
并不是的,美国凶杀率最高的城市前十名里,没有华盛顿特区的名字。
如果你要去美国旅游或生活,下面这些城市的名字请你谨慎一点,美国人自己都怕。

按凶杀率排名,2024年的华盛顿特区只排全美国第19名,前面还有18个比华盛顿特区更喜欢凶杀的城市。
根据大数据,仅以华盛顿特区做分析,其东南部的Anacostia地区是华盛顿凶杀案数量增长的重要引擎,去年贡献了华盛顿特区40%的凶杀案,毒品交易和帮派活动为该地区的凶杀案增长提供了强劲动力。
在去年华盛顿特区的治安严打之下,虽然华盛顿特区整体的凶杀案增长率陷入了不确定性,但Anacostia地区的凶杀案依然保持稳定增长,展现出了强大的韧性和潜力。
如果你去华盛顿特区,还想保证人身安全的话,最好避开该地区。
同时黑帮不是无家可归者,干帮派也是要原始资本的,在美国规模大点的帮派都很正规的,职业培训和伤残保障等入职福利一个不会少,甚至连税都会代扣代缴,帮派成员平时的生活下限是有保障的。
让小弟睡帐篷露宿街头这种事,美国的黑帮是做不出来的,传出去在道上就没法混了,脸都给丢完了。
所以即便特朗普真的把华盛顿特区的无家可归者全部给清扫一空,也解决不了华盛顿特区犯罪猖獗的问题,因为犯罪主力黑帮份子根本就不是无家可归者。
赞
赞




