赞
美国人这些年强烈反对全球化,硬是把特朗普给选了上去,理由是美国在全球化里太吃亏了。
但2014年到2024年的这十年间,全球所有国家和地区的GDP增长总额为43.5万亿美元,里面中国贡献了10.8万亿美元,占全球25%,美国贡献了11.2万美元,占全球26%,中美合计占比为51%。
也就是最近10年全球经济增长的总蛋糕里,中美两家合起来吃掉了一半,其他接近200个国家吃一半,然后美国还比中国多吃了1%。
中国有没有占便宜先另说,但美国肯定没吃亏,美国在全球化的过程里吃掉了最肥的那块蛋糕,是最大的占便宜者。
所以特朗普的逆全球化困难重重,最大的根源就是美国确实是全球化的最大受益者,真要逆全球化那美国一定受损最大。
但美国的老百姓,也就是工薪阶层,确实怨气冲天,确实认为自己在全球化的过程中受损了,而且他们有无数的证据来证明自己远不如几十年前过的舒服,全球化确实让他们的生活越来越差。
这到底是为什么,美国在全球化的过程中挣的钱到底去哪了?
都被美国的富人和跨国大企业拿走了,因为只要资本可以跨国流动,那就可以利用各国之间不同的税法来分配成本和利润,把税款降低到一个离谱的地步。
开曼群岛、百慕大、泽西岛……类似这样的避税天堂全球有足足几十个,这些东西可不是中国弄出来的,全是在美国主导的国际秩序下,美国资本一点点弄出来的。
一个庞大的美国跨国企业,每年挣着惊人的利润,但离岸公司是开曼的,利润是新加坡的,然后给美国政府缴纳一个让美国中产看着都觉得可笑的税率。
美国最庞大的7家企业合称美股七姐妹,总市值达到了22万亿美元,约占美股总市值的30%,理论上应该是美国这个资本主义国家的脊梁。

美国联邦税收体系建立在直接税的基础上,即直接对个人和企业的所得或财产征税,因此美国不存在增值税这种间接税,只对企业和个人征收所得税等直接税。
美国经济学界一直强烈批评增值税,称其为“累退税”,会导致低收入者负担更重,会提升社会整体物价水平等,导致美国多年来都只能向企业收取所得税。
美国的跨国企业从来不公布向美国政府缴纳的税收到底有多少,只会在财报里公开其全球范围内的累计纳税,让我们看看这些公开数据,取2023年的数据。
英伟达,公告利润为329亿美元,全球纳税合计27.3亿美元,在公开合法的框架内实现了全球有效税率8.3%,而美国政府能拿到手的估计不足27.3亿美元的一半。
不要问怎么实现的,人家既然敢公开这些数据那就不怕美国税务局上门查,怎么查都一定是合法的,合法避税那也是合法的。
苹果公司,巨无霸企业,全球所得税费用167亿美元,和其公告的利润相除得到全球有效税率14.7%,比英伟达好很多,但依然远低于美国的法定税率。
谷歌公司,全球所得税费用115亿美元,公告利润为1222亿美元,全球有效税率18.3%。
微软,全球所得税费用218亿美元,公告利润1236亿美元,全球有效税率17.63%。
亚马逊,最牛逼的一个,纳税给弄成了约为负值,而且还是合法的。

Meta公司,全球所得税费用72亿美元,公告利润369亿美元,全球有效税率19.6%。
特斯拉,对美国政府的纳税约为零,还没有给中国纳税额的零头高。

美股七巨头合在一起,全球范围内的总纳税额才600亿美元,一般来说美国政府能分一半,也就是300亿美元,合计2100亿人民币。
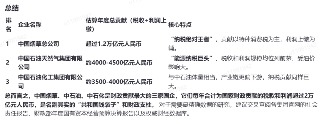
而中国这边烟草总公司一家企业每年上缴的钱就达到了1.2万亿人民币,两桶油合起来也上缴了0.8万亿,仅这三家公司的纳税额合起来就差不多相当于10个美股七姐妹,也就是70家美股巨无霸。

美国巨头企业不向美国政府纳税?真的假的?不会是个例吧,也许除了美股七姐妹之外的其他美国巨头企业都是好好给美国政府纳税的。
美国企业怎么可能不给美国政府纳税呢,这话听起来就荒谬。
真实答案是普遍不纳税,越是巨头企业越是如此,只有没办法踏出国门的美国小企业才好好纳税。
但就算加上这些好好纳税的小企业,美国企业的总纳税额才0.45万亿美元,占美国政府2025年税收总额5.2万亿美元的比例不足9%,虽然美国是资本主义国家,但美国政府从美国的资本主义企业头上收不到钱。
但政府运转需要钱,所以美国的税负基本都被工薪阶层承担了,美国2025年对工薪阶层征收了2.66万亿美元的个人所得税,以及1.71万亿美元的工薪税,合计占到了美国税收总额的84%,为纳税的绝对主力。

这个离谱的税收比例图,很直观的告诉了我们为什么美国的工薪阶层没有从全球化中感受到生活水平的增长,为什么要反全球化。
美国那么沉重的财政负担被几乎全部转移到了工薪阶层头上,美国工薪族能感受到生活水平的增长那才算见鬼了呢。
美国是资本主义国家,财富天经地义的会流入富人和巨头企业,结果富人和巨头企业的纳税额反而最少,资本最多的不纳税,资本最少的反而被迫疯狂纳税。
其核心原因其实还真是全球化,因为全球化导致了美国资本可以在不同国家里自由流动,导致其可以“合法”的不缴少缴税款,所以美国挣钱了并不代表美国企业的纳税额增长了,但美国政府的开支在与日俱增。
尽量少缴税款是企业的天性,有能力跨出国门的企业都一样,中国这边其实也是,我们这边有能力跨出国门的企业也没少在开曼群岛啥的地方注册企业去搞税务结算,所以在道德这方面我们没资格嘲笑美国跨国企业。
但中国这边不依赖道德去约束企业,而是靠制度。
中国这边首先依靠大量的国企,把那些好赚钱容易赚钱的行业都给占据了,然后把利润全都上缴国家来当税款用。
然后就是增值税,这个税种确实具备一定的累退税性质,但有一个好处就是链条税,谁都跑不掉,任你啥合法避税手段都避不掉增值税,越是巨头企业越跑不掉,跨国的也一样。
这就导致中国政府有能力征收到大量的增值税和企业所得税,其税收结构和美国政府出现鲜明对比。

中国这边从企业头上收到的增值税和所得税占到了税收比重的62.5%,把消费税也加上那就达到了72.1%,也就是在中国这边企业是绝对的纳税主力,个人所得税只占了纳税总额的9%,和美国那边企业纳税只占了总额的9%刚好基本反过来。
在中国这边企业是纳税主力,每年框框从账上给税务局打钱的都是企业。但在美国那边工薪族是纳税主力,每年框框从账上给税务局打钱的是工薪族,因为政府没能力从企业账上扣钱,只能扣工薪族的钱。
但这个世界上只要还是市场经济,只要还是资本主义占多数,那就一定是企业有钱,一定是掌控企业的富人有钱,这是基本经济规律,绝对不可能是工薪族占据了大多数财富。
美国的大资本这么搞,结果就是把工厂从美国搬走了,把税收也从美国搬走了,换取了自身利润和股价的飙升,但美国的国库空了,美国的工薪族惨了。
美国现在的情况,让我想起了明朝末年。
明末时期,全国的土地和财富都高度集中于士绅阶层,但士绅阶层不纳税,明朝政府运转所需要的财政收入全部压在了中低收入的农民头上,也就是当年的工薪族。
甚至当明朝即将崩溃的时候,崇祯皇帝哀求大臣捐款也只得到了20万两白银,有产者宁可坐看明朝去死也一毛不拔,然后李自成入城之后轻松就拷掠出了7000万两白银。
明朝灭亡的教训表明税收制度的公平性与可持续性关乎国家存亡,若财富集中于少数特权阶层且脱离税收体系,国家将失去应对危机的能力。
有产者必然是统治阶级的一员,否则其不可能有产,立刻就会被抢走,而一个国家政权想要健康的活下去,必须要求统治阶层(有产者)与国家共担风险,否则权责就会失衡。
能对有产者征税的政权一般都是健康的,而一个政权如果失去了对有产者征税的能力,那一般就离死不远了。
美国是资本主义国家,统治阶级天然是资本家,那么这个国家天然的就应该资本家出最大的力去守护。
结果美国的资本家选择让员工去守护这个国家,自己不出钱不出力。
然后美国政府还没办法,特朗普上台那么久了也只敢打关税的主意,丝毫不敢对美国的跨国巨头企业征税,但关税在特朗普手上大幅提升后也只占了美国财政收入的4%,根本解决不了核心问题。
按明末的说法,这叫“藏富于民”,把钱都藏在士绅阶层手里了,最后一起完蛋。
所以美国的工薪族们强烈不满,要闹事,这是对的。
可惜闹了也没用,还是没能力把美国企业账上的钱收上来。
赞
赞




